优化答题(四年级数学优化问题易错点答题技巧)

优化答题(四年级数学优化问题易错点答题技巧)

adminqwq 2026-01-08 信息披露 1 次浏览 0个评论

四年级优化问题,核心是培养统筹思维和规划能力。在理解题意、掌握基本模型(沏茶、排队、烙饼) 的基础上,重点规避易错点,熟练掌握答题技巧,特别是“流程图”、“短作业优先”、“公式法与交替法结合” 等

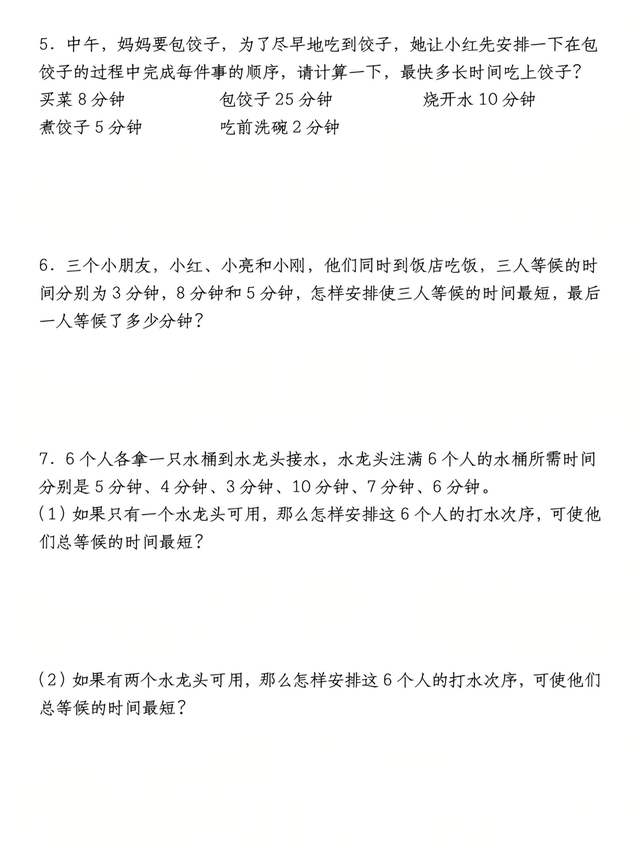
考点一:沏茶问题(工序优化与时间统筹)

易错点:

【工序顺序混乱】:未能区分哪些工序必须串行(有先后顺序),哪些可以并行(同时进行)。例如,必须先洗开水壶才能烧水,但烧水的同时可以完成洗茶壶、洗水杯、放茶叶等任务。【并行任务遗漏】:在计算总时间时,只将各项任务时间简单相加,忽略了可以同时进行的任务,导致总时间估算过长。【关键路径找错】:未能准确找到耗时最长且不可中断的“关键路径”,误将非关键路径的耗时计入总时间。

答题技巧:

“工序流程图”法:用箭头画出各项任务的先后顺序和依赖关系。明确必须先做什么,后做什么。“并行任务筛选”法:找出那些可以在耗时较长的任务(如烧水、洗衣机洗衣服)进行期间同时完成的其他任务。将这些任务安排到“等待时间”里。“关键路径确定”法:总时间由最长的、不可中断的“关键路径”决定。计算时,只需将关键路径上的时间相加,并行任务的时间不额外增加总时间。例如,烧水15分钟,期间可完成其他事,总时间就是15分钟,而非15+1+3+2。考点二:排队等候问题(使总等候时间最短)

易错点:

【排序原则错误】:安排顺序时,未按照“所需时间短的先进行”的原则,导致后面的人等待时间总和变大。【总时间计算错误】:计算多人总等候时间时,漏加某些人的等待时间,或计算顺序错误。【多资源分配混乱】:当有多个服务点(如两个水龙头)时,未能将任务合理分配到两个队列,并使两个队列的总耗时尽可能接近且均按时间短到长排序。

答题技巧:

“短作业优先”法:让所需时间最少的人或任务先进行。这样能减少后面所有人的等待时间。“累加计算”法:计算总等候时间时,从第一个人开始,依次累加每个人的等待时间。第一人等候时间为0(或他自己的服务时间,视题目要求),第二人需等第一人完成,第三人需等前两人完成,以此类推。“双资源均衡分配”法:对于两个服务点,先将所有任务按时间从短到长排序,然后依次分配给当前总用时较少的那个服务点,并确保每个服务点内部的顺序也是从短到长。考点三:烙饼问题(锅具利用率最大化)

易错点:

【基本公式套用错误】:对烙饼问题的基本公式“总时间=饼数×每面时间÷锅可同时烙的饼数”记忆不清或应用条件不明(特别是当饼数不能整除锅的容量时)。【奇数张饼处理不当】:烙奇数张饼(如3张、5张)时,未能采用“交替烙饼法”来保证锅始终不空,而是简单套用公式导致时间计算错误。【每面时间不同时出错】:当饼的两面需要的时间不同时(如一面3分钟,一面2分钟),仍机械地按相同时间计算,或交替策略错误。

答题技巧:

“公式法”:当饼数(n)能整除锅的容量(k)时,最少时间 = n × 每面时间 ÷ k。“交替法”:当饼数(n)不能整除锅的容量(k)时,特别是n=3, k=2的情况,采用交替法:第一次烙A正、B正;第二次烙A反、C正;第三次烙B反、C反。最少时间 = 饼数 × 每面时间(当n>k时,此公式需灵活运用,核心是保证锅不空)。“图示法”:画图表示每次锅里的饼和正反面,直观理解交替过程,避免混乱。考点四:计算错误与理解偏差(通用性错误)

易错点:

【单位不统一或忽略】:题目中时间单位不一致(如分、秒)未统一,或最后答案忘记写单位。【题意理解偏差】:未能正确理解问题所求是“总完成时间”、“个人等候时间”还是“总等候时间之和”。【生活常识缺乏】:对某些生活场景(如洗衣机洗衣服期间可以做什么)不熟悉,影响对并行任务的判断。

答题技巧:

“圈画关键词”法:审题时圈出“最短用多少分钟”、“至少”、“总等候时间”、“如何安排”等关键词,明确题目要求。“分步列式”法:将思考过程分步写出,如先找关键路径,再安排并行任务,最后计算总时间。过程清晰,便于检查和理解。“生活经验联系”法:将数学问题与日常生活经验相联系,帮助判断哪些任务可以同时进行。例如,烧水的同时可以准备茶杯,但不能在烧水的同时去洗车(地点不同)。有关学习资料,分享如下:#四年级数学##四年级##四年级学习攻略#四年级 | 数学《优化问题》:易错点+答题技巧,都在这!

四年级 | 数学《优化问题》:易错点+答题技巧,都在这!

四年级 | 数学《优化问题》:易错点+答题技巧,都在这!

四年级 | 数学《优化问题》:易错点+答题技巧,都在这!

四年级 | 数学《优化问题》:易错点+答题技巧,都在这!

转载请注明来自海坡下载,本文标题:《优化答题(四年级数学优化问题易错点答题技巧)》

每一天,每一秒,你所做的决定都会改变你的人生!

发表评论

快捷回复:

评论列表 (暂无评论,1人围观)参与讨论

还没有评论,来说两句吧...