端州区做网站建设(端州区小升初入学报名办法出炉附地段划分范围)

端州区做网站建设(端州区小升初入学报名办法出炉附地段划分范围)

adminqwq 2026-03-03 招贤纳士 4 次浏览 0个评论

6月17日,肇庆市端州区教育局公布了2022年小学升初中入学报名办法。报名对象为6月30日前取得端州户口簿的小学六年级应届毕业生。家长可在7月2日8:00至3日16:00通过网上报名并填报志愿。

具体如下:

依照《中华人民共和国义务教育法》《肇庆市端州区教育局关于印发2021年及以后端州区属公办学校七年级招生工作方案的通知》(肇端教[2021]14号)《端州区外来人员随迁子女凭积分入读义务教育阶段公办学校暂行办法》(以下简称《暂行办法》)的规定,结合端州区实际情况,今年端州区七年级招生实行小学毕业生电脑派位、按地段就近入学、区域统筹分流的原则,现制定2022年小学升初中入学报名办法,请有需要家长详细阅读。

主要信息发布:所有招生信息将通过端州区人民政府网站、“端州发布”、“魅力端州”APP对外公布。

一、端州户籍学生

(一)报名对象:6月30日前取得端州户口簿的小学六年级应届毕业生。

(二)报名流程:

1.报读无地段学校:

(1)无地段学校指肇庆中学、肇庆一中、肇庆一中实验学校(以上含各分校区,下同),宣卿中学面向端州区招收七年级学生的名额也参照列入无地段学校的招生方法。

(2)家长于7月2日8:00至3日16:00通过网上报名并填报志愿,填报时只能在无地段学校中选择其中一所学校作为志愿。但在肇庆市其他县区就读(本市跨区就读)的六年级毕业生,如报读广东肇庆中学和宣卿中学只能参加就读学校所在的县(市、区)组织的报名,不能参加端州区的报名。

(3)7月5日报名情况由端州区毕业学校或端州区教育局公示。

(4)7月8日现场电脑派位。申请报名入读无地段学校的人数少于可派学位时,则报名学生全部拟录取。报读人数多于可派学位时,通过电脑抽签派位实施。

(5)通过第一轮电脑派位后,如无地段学校已完成电脑派位计划,则电脑派位结束;如还有部分学位剩余,将在已报名但未抽中的学生当中再次征集意愿,进行第二轮电脑派位(时间地点另行通知)。

(6)电脑派位结果当天公布。

2.报读地段学校:

(1)家长可在7月9日—12日网上报名(手机登录微信小程序“粤省事”,进入“教育服务”)。报名同时选择是否参加流动抽签。

(2)报名需上传资料包括:①学生及其父母的户口簿;②如作为地段依据的相关房产证明(如已购房但未取得房产证的,提交不动产中心的查档证明);③其他有必要提交的相关证明(如祖辈房产需要的祖孙关系证据)。资料可直接通过“粤省事”小程序提交,无须纸质材料验核。

(3)7月下旬对还有空余学位的学校进行电脑流动抽签,并对报名超额学校的生源进行分流。

(4)7月底或8月初发放录取通知。

地段依据:

就近入学并不是指就读离自己住址距离最近的学校。学校的招生地段由区教育部门根据辖区道路和住宅小区人口分布、学校容纳能力、历史沿革等情况进行划分(见附件6)。端州户籍学生可以选择以下几种情况作为报名地段依据,部分学校如因学位严重不足无法全部接纳报名学生,按照以下(1)-(7)的次序先后安排学位,无法在报名地段安排的由教育局尽量就近分流生源,统筹安排学位:

端州区小升初入学报名办法出炉!附地段划分范围

地段依据。

特别说明:1.部分学生可能同时符合以上不止一个次序依据,家长可根据实际情况选择其一作为报名依据,风险由家长自担。2.户籍以取得正式户口簿为准,房产确认以取得正式产权为准,而非申请或办理过程中的时间。3.报名一经签名确认后,不允许修改。4.有关房产必须为住宅用途,商业用公寓、商铺、车位、写字楼或其他用途等不作为地段依据。

二、符合政策性照顾人员子女

报名条件:以下政策照顾对象,可申请端州区无地段学校或其他学校学位:①《中共肇庆市委 肇庆市人民政府关于实施西江人才计划的意见》《肇庆市大项目投资者绿卡管理办法》《广东省教育厅 广东省军区政治部关于军人子女教育优待办法的实施细则》《关于做好抗击新冠肺炎疫情一线医疗卫生工作人员子女教育优待工作的通知》《肇庆市人民政府关于印发〈肇庆市消防救援队伍职业保障实施细则(试行)〉的通知》等文件要求的,属于“根据法定监护人意愿安排公办学位”或“统筹安排公办学位”的各类教育优待政策人员子女。②新引进重点项目的投资者或负责人的、因父母工作或身体的原因有特殊困难独立生活能力强的优秀子女。③《暂行办法》中规定的其他照顾类人员

报名程序:6月30日前到端州区教育局提交有关证明材料,经端州区教育局审核,确认符合政策优待的学生,有教育局根据政策或条件安排学位。

三、具有积分资格的非端州户籍学生

招生原则:在上述(一)、(二)两类学生录取通知发放完毕后,视公办学校学位空余情况而定。

报名条件:端州区居住且至少2022年1-6月份在端州区辖区单位服务并缴纳社会养老保险(或在端州区经营个体工商或企业)的人员子女。

报名流程:(具体时间、地点等请留意“端州发布”、魅力端州APP公布)

(1)7月9日—12日家长网上申请(登录微信小程序“粤省事”,进入“办事”—“教育服务”),积分报名可能需上传资料:①学生及父母的户口簿;②学生父或母为法人的个体工商营业执照(此项仅学生父母无缴纳社会养老保险者需提供)③学生父母双方或一方的居住证(此项仅学生父母是非肇庆市户籍居民提供;肇庆市户籍居民凭房产或租赁合同登记时间认定居住证明);④学生父母或祖辈有效的房产证明或租赁证明(如已购房但未取得不动产权证的,提交住不动产中心的查档证明)。

其他加分资料:学生父母有效学历证明、技术职称证明、有效的工商营业纳税证明、区级以上党政机关有效的表彰证明等。

对审核有疑问的材料教育局要求家长提供原件查证。

(2)7月下旬公布可接收积分入学的学校及学位数。

(3)7月底符合报名资格的家长到指定报名点确认积分并在可选学校中填报志愿。

(4)8月上旬公示学生积分的分数及报名录取分数线。

(5)8月上旬对达到积分录取分数线以上的学生发放录取通知。

温馨提示

1.报名和录取通知发放是按全区统一时间进行,逾期未报名或逾期无故不领取录取通知书的一律视为放弃学位。

2.所有报名资料信息将由公安、人社、住建等部门核查。提供失效、不符合条件或虚假资料资料视为无效报名,由此造成的后果,由家长负责。端州户籍学生将由区教育局统筹安排学校,不保证能安排在地段学校,非端州区户籍学生不予安排公办学位,情节严重者交由相关部门处理。

3.家长须按照每所学校公布的招生范围和接受申请学位类型,对照自己的条件来申请规定学校的学位。未按照公布的招生范围和学位类型来申请学位,其申请为无效申请。

4.请家长按照有关指引,通过正常程序、正当渠道报名,请勿相信不法机构及个人以帮忙安排学位为名骗取财物,以免上当受骗。所有招生信息将通过“端州发布”、“魅力端州”APP对外公布。(原“端州教育”因政府网站集约化建设已关停,疫情防控需要,为减少现场咨询造成人群密集,部分热心志愿者老师开设了个人可提供义务咨询解答,有需要的家长可选择性关注或线上咨询。)

5.以上解释权归端州区教育局。

报名期间咨询电话:2232095

端州区纪委监察机关举报电话:12388-1

肇庆市公安局端州分局举报电话:2222855

端州区教育局监察室举报电话:2250547

端州区小升初入学报名办法出炉!附地段划分范围

报名时间。

端州区小升初入学报名办法出炉!附地段划分范围

需求流动说明。

端州区小升初入学报名办法出炉!附地段划分范围

房产依据。

端州区小升初入学报名办法出炉!附地段划分范围

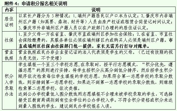
申请积分报名相关说明。

端州区小升初入学报名办法出炉!附地段划分范围

初中区域划分。

端州区小升初入学报名办法出炉!附地段划分范围

民办初中联系方式。

端州区小升初入学报名办法出炉!附地段划分范围

地段划分。

端州区小升初入学报名办法出炉!附地段划分范围

地段划分。

【南方+记者】施亮

端州区小升初入学报名办法出炉!附地段划分范围

【作者】 施亮

【来源】 南方报业传媒集团南方+客户端

转载请注明来自海坡下载,本文标题:《端州区做网站建设(端州区小升初入学报名办法出炉附地段划分范围)》

每一天,每一秒,你所做的决定都会改变你的人生!

发表评论

快捷回复:

评论列表 (暂无评论,4人围观)参与讨论

还没有评论,来说两句吧...