优化基因(自然中国科学家成功修正自闭症基因)

优化基因(自然中国科学家成功修正自闭症基因)

adminqwq 2026-02-27 信息披露 4 次浏览 0个评论
《自然》:中国科学家成功修正自闭症基因,为人类治疗带来曙光

2026年2月19日,全球顶尖科学期刊《自然》刊登了一项突破性研究,中国科学家团队成功在大脑中“修正”了一个与自闭症相关的基因错误。这项成果由上海交通大学医学院附属新华医院、上海交通大学医学院松江研究院、复旦大学脑科学转化研究院以及中国科学院分子细胞科学卓越创新中心的多个团队通力合作完成。

这项研究为理解和治疗自闭症提供了全新的视角,其核心在于一种精准的基因编辑技术。

自闭症的遗传根源与创新疗法《自然》:中国科学家成功修正自闭症基因,为人类治疗带来曙光

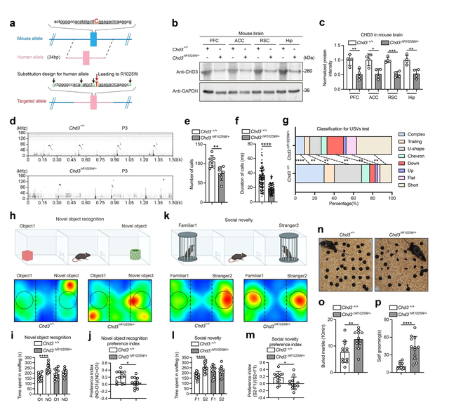
自闭症,也称孤独症谱系障碍,是一种复杂的神经发育性疾病,其典型特征包括社交互动障碍、语言沟通困难以及重复刻板行为。长久以来,自闭症的病因扑朔迷离,但遗传因素被认为是其最重要的致病因素之一。此次研究聚焦于一个名为CHD3的基因,该基因在自闭症患者中常常出现“拼写错误”,即DNA复制过程中发生的错误突变。这种突变被认为是导致部分自闭症表型的重要原因。

传统基因编辑技术,如CRISPR-Cas9,通常通过切割DNA双链来实现基因修改。然而,这种“剪断”的方式可能带来不必要的基因损伤和脱靶效应,尤其在大脑这样精密的器官中,安全性问题尤为突出。为了克服这一挑战,中国科学家团队开发出一种创新性的“基因修理工具”。该工具的独特之处在于,它无需切断DNA,而是像“橡皮擦”一样,直接精准地修正出错的碱基序列。这种“无痕”修复极大地提升了基因编辑的安全性,为未来临床应用奠定了基础。

《自然》:中国科学家成功修正自闭症基因,为人类治疗带来曙光

为了验证这项技术的有效性,研究团队构建了模拟人类自闭症患者基因错误的“自闭症小鼠模型”。这些小鼠表现出与人类患者相似的自闭症症状,例如社交回避、学习能力下降以及运动协调障碍。随后,研究人员将“基因修理工具”注射到这些小鼠的大脑中。

令人振奋的是,接受治疗后的小鼠,其行为模式显著改善。它们开始主动与同伴进行社交互动,学习迷宫的速度也恢复到正常水平,甚至在记忆力方面也表现出显著提升。

这些积极的实验结果表明,该基因编辑工具成功修复了小鼠大脑中的CHD3基因错误,并逆转了相关的自闭症样行为。

从实验室到临床:未来挑战与展望

当然,任何一项前沿的医学研究,在从动物模型走向临床应用的过程中,都必然面临严格的安全性和有效性验证。为了评估新疗法的安全性,研究团队对小鼠的整个基因组进行了细致的分析。结果显示,这种“基因修理工具”具有高度的特异性,几乎只针对目标基因进行修复,没有观察到明显的脱靶效应或意外的基因组改变。

《自然》:中国科学家成功修正自闭症基因,为人类治疗带来曙光

为了进一步确认其在非啮齿类动物中的安全性和有效性,研究人员还在与人类亲缘关系更近的猴子身上进行了实验。实验结果表明,该工具在猴子的大脑中同样能够精准定位并完成基因修复任务。这为该技术未来在人类临床应用的可能性提供了重要的信心。

尽管动物实验取得了令人鼓舞的成功,但科学家们坦言,从实验室到真正的临床应用,仍有漫长的道路需要探索。未来的研究需要进一步优化基因递送系统,确保治疗药物能够高效、安全地抵达大脑深处的每一个目标细胞。同时,还需要进行大规模、长期的临床试验,以全面评估该疗法在人类患者中的安全性、有效性以及潜在的副作用。

此次中国科学家团队在自闭症基因编辑领域取得的突破,无疑为全球数百万自闭症患者家庭带来了新的希望。它不仅为自闭症的治疗提供了潜在的新策略,也为其他神经系统疾病的基因治疗研究开辟了新的道路。

《自然》:中国科学家成功修正自闭症基因,为人类治疗带来曙光

这项研究的成功,也再次彰显了中国在生命科学领域的创新实力和国际影响力。随着基因编辑技术的不断发展和完善,我们有理由相信,未来将有更多类似的研究成果问世,为攻克人类疑难疾病贡献中国智慧和力量。

全球范围内,科学家们一直在不懈努力,试图解开自闭症的谜团。根据世界卫生组织(WHO)的数据,自闭症谱系障碍影响着全球约1%的人口,给患者及其家庭带来了沉重的负担。传统的自闭症干预措施主要集中在行为疗法和教育支持上,这些方法虽然能帮助改善症状,但并不能从根本上解决问题。

基因治疗的出现,为自闭症的精准医疗带来了新的可能。

此次研究的成功,无疑是自闭症研究领域的一个重要里程碑。它表明,通过精准的基因编辑,我们有望从分子层面纠正导致自闭症的遗传缺陷。这项技术未来如果能应用于临床,将可能彻底改变自闭症的治疗格局。当然,在伦理层面,基因编辑技术也引发了广泛的讨论。

如何在治愈疾病的同时,保障个体的权益和尊严,是科学家和社会各界需要共同面对的重要课题。

未来的研究将可能包括,对不同类型自闭症相关的基因突变进行更深入的分析,开发针对性的基因编辑策略。同时,研究人员也将继续探索非侵入性的基因递送方式,以提高治疗的便捷性和安全性。

这一突破性的研究成果,不仅是中国科学家在基因编辑领域的重大成就,更是全球自闭症研究领域的一针强心剂。它点亮了通往希望的道路,激励着全球的科学家们继续努力,为最终战胜自闭症而不懈奋斗。

转载请注明来自海坡下载,本文标题:《优化基因(自然中国科学家成功修正自闭症基因)》

每一天,每一秒,你所做的决定都会改变你的人生!

发表评论

快捷回复:

评论列表 (暂无评论,4人围观)参与讨论

还没有评论,来说两句吧...