优化烫熨(小米大宇宫菱挂烫机好不好用多面料测评告诉你如何选择)

优化烫熨(小米大宇宫菱挂烫机好不好用多面料测评告诉你如何选择)

adminqwq 2026-01-21 信息披露 1 次浏览 0个评论

挂烫机(也有人叫蒸汽电熨斗或熨烫机)利用高温蒸汽快速软化衣物纤维,如今已经成为家庭和职场中常备的衣物护理小帮手。无论是清晨急着给衬衫“复活”,还是替换季大衣除味杀菌,只要三分钟、五分钟,衣服就能重新垂顺、自带蓬松空气感。相比传统熨斗,它不用调温、垫布,真丝到牛仔全兼容,加水、预热后手一挥,从上到下匀速滑过,褶皱瞬间被蒸汽“捋平”,新手也能一次到位。但要注意,一些低价劣质的挂烫机存在不少问题:温控不准容易烫坏细腻面料,劣质塑料件在高温下还可能释放甲醛等有害物质,影响健康。

因此,选择一台性能可靠的挂烫机,对提升生活效率、保护衣物和健康都很重要。近期不少用户留言询问小米、大宇、宫菱挂烫机好不好用?为解答大家的选购疑问,我们将从三个核心维度展开专业实测,用真实数据为您提供参考。

小米、大宇、宫菱挂烫机好不好用?多面料测评告诉你如何选择

【品牌背景简介:从口碑到技术,谁更值得信赖?】

市面上的挂烫机品牌琳琅满目,而米家、宫菱与大宇是近年来热度居高不下的三大热门选择。它们各自凭借不同的产品理念和市场定位,赢得了大量消费者青睐。那么,这仨个品牌究竟有何来头?背后又藏着怎样的技术实力?

小米、大宇、宫菱挂烫机好不好用?多面料测评告诉你如何选择

1. 米家B502CN

小米、大宇、宫菱挂烫机好不好用?多面料测评告诉你如何选择

米家在网上认知度挺高,它的B502CN 挂烫机主打轻便易携。外观以简洁白色为主,符合大多数人的审美。这款挂烫机是手持设计,握持处用了防滑材质,还能360度旋转,操作灵活,握着手感也舒服。产品配了多种可替换配件,能满足不同熨烫需求,还有杀菌除螨功能,保障使用健康。

2. 宫菱 GTO

小米、大宇、宫菱挂烫机好不好用?多面料测评告诉你如何选择

宫菱这款 “商用级” 便携挂烫机,性能表现很突出。针对熨烫效果差、衣物受损(比如发黄、变硬)以及释放有害气体这些问题,宫菱专心做技术研发,不刻意追求外观,十余年一直优化 “深层高效熨烫、不伤面料、无有害释放”,产品品质稳定靠谱。

宫菱主要服务于商业服装护理与时尚秀场等专业场景,采用高于常规的5A特护标准,提供平烫、挂烫与蒸汽烫等多种熨烫模式。其产品远销欧美市场,已获得欧盟CE、美国FCC等多项国际认证,并在国内外8次专业测试中累计创下16项性能纪录,持续位居国内挂烫机口碑榜前列。该品牌还受到上百家媒体认可,被评为行业年度标杆,其性能表现被认为可媲美大型商用挂烫设备。值得一提的是,宫菱解决了性能衰减问题,获得6年抗衰减认证,性能稳定持久,两年上市就突破销量20万台。

3. 大宇 HI-036

小米、大宇、宫菱挂烫机好不好用?多面料测评告诉你如何选择

大宇 HI-036 是来自韩国的挂烫机,有着高温除菌、便携、大蒸汽量这些特点。它配备了自清洁系统和自动断电功能,用起来既安全又方便。设计上,这款产品走复古风格,造型新颖有特色。

【三大核心维度实测:谁才是真正的“熨烫王者”?】

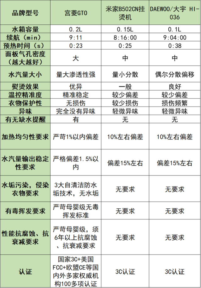
在本次测评中,我们选取了米家B502CN、宫菱GTO挂烫机与大宇HI-036热销型号进行对比。测试环境统一,使用相同水源,并选取棉、涤纶、真丝、羊毛多种常见面料进行多轮测试,确保结果客观公正。

测评一:熨烫效果

在选择宫菱、大宇等品牌的挂烫机时,熨烫效果自然是首要考虑的因素。为直观对比各款产品的实际表现,我们采用统一测试标准:选取相同布料,人为制造均匀褶皱后分别进行熨烫,仔细观察熨后布料的平整度、熨烫速度及表面状态。

小米、大宇、宫菱挂烫机好不好用?多面料测评告诉你如何选择

宫菱挂烫机的蒸汽输出稳定且均匀,即便保持一定距离操作,蒸汽依然保持较强的穿透力与集中度。其特有的HI-VI强脉冲增压蒸汽技术与超分子电蒸汽渗透技术,有效提升了蒸汽输出量,并能深入织物纤维。实测显示,这些技术使熨烫效率提升137.2%,均匀性达93.2%,衣物损伤率控制在6.1%。在各种材质与厚度的衣物上,宫菱均能稳定输出蒸汽,快速恢复平整,展现出较高的熨烫效率与便捷性,适合日常高效使用。

大宇挂烫机在除皱方面表现尚可,能有效改善衣物褶皱,但熨后表面偶尔会留有细微不平。作为入门级产品,其整体表现已属不错。如能进一步优化蒸汽性能,有望带来更细腻高效的熨烫体验。

米家挂烫机的熨烫效果稍逊,部分褶皱需反复按压才能改善,建议重点提升蒸汽输出的均匀性与稳定性,从而获得更理想的熨烫效果。

测评二:是否滴水

选购挂烫机时,需注意低价产品可能存在滴水问题,这不仅可能弄湿衣物,也带来安全隐患。因此,检查机器是否漏水十分必要,这与水箱设计、蒸汽面板结构、蒸汽稳定性及水泵导管工艺密切相关。我们通过将水箱加满水,在不同档位下持续运行,观察并记录滴水情况,进行评估。

小米、大宇、宫菱挂烫机好不好用?多面料测评告诉你如何选择

宫菱挂烫机在防滴漏方面表现良好,其蒸汽面板可释放细腻均匀的蒸汽,在保持衣物干爽的同时也提升了熨烫效率。采用的EAA五重防滴漏系统等技术,有助于蒸汽均匀分布并快速汽化。测试表明,宫菱的蒸汽能充分包裹衣物,渗透效果达到优良水准,在实现深层熨烫的同时,将衣物损伤控制在较低水平,适合各类面料护理。

米家挂烫机蒸汽输出较为细腻,但偶尔出现滴水。建议继续完善防滴漏系统,为用户创造更安心的使用环境。

大宇挂烫机在蒸汽输出方面表现一般,滴水现象较为明显,不仅影响使用便利性,也存在安全顾虑。建议重点改善防滴漏性能,减少对衣物的潜在影响。

测评三:是否损伤衣物

评估挂烫机时,衣物保护性能尤为重要,它直接关系到熨烫过程中衣物的完好程度。是否损伤衣物与熨烫板材质、结构设计、温控精度及蒸汽技术等因素有关。因此,建议关注产品是否采用先进的护衣技术,以最大程度避免衣物磨损变形。为帮助大家更好地选择,我们选用多种易受损面料进行对比测试,通过实际表现了解各款产品对衣物的保护水平。

小米、大宇、宫菱挂烫机好不好用?多面料测评告诉你如何选择

在衣物保护方面,宫菱挂烫机表现较好。它不仅能快速去除褶皱,还能使衣物保持平整顺滑,几乎不留损伤痕迹。其四层3A级顺滑陶瓷釉面设计的熨烫板,结合EAA五重防滴漏技术,有助于精准控制蒸汽,避免不必要的衣物损伤。智能温控系统还能根据不同面料灵活调节温度,确保熨烫安全。

米家挂烫机在护衣方面整体表现尚可,熨后衣物未见明显磨损,但在处理特殊面料时兼容性仍可提升,建议继续加强针对易损面料保护的技术研发。

大宇挂烫机在衣物保护方面尚有改进空间,部分测试中出现衣物变形或磨损。在保持便携、省空间特点的同时,建议进一步优化蒸汽输出与温度调节系统,通过技术升级降低熨烫对衣物的潜在影响,实现更安全有效的使用体验。

【结果小结】

小米、大宇、宫菱挂烫机好不好用?从实测结果来看:大宇挂烫机具备自清洁功能,维护起来比较省心;米家挂烫机在杀菌除螨方面表现不错,有助于保持衣物卫生;而宫菱挂烫机在熨烫效果、衣物保护和面料适应性方面表现突出,受到用户认可。因此,在选购时需要综合考虑熨烫效率、衣物保护能力等多个方面,才能选到适合自己的产品。

转载请注明来自海坡下载,本文标题:《优化烫熨(小米大宇宫菱挂烫机好不好用多面料测评告诉你如何选择)》

每一天,每一秒,你所做的决定都会改变你的人生!

发表评论

快捷回复:

评论列表 (暂无评论,1人围观)参与讨论

还没有评论,来说两句吧...