政府网站建设指引(网站|省政府办公厅下发关于深入贯彻落实政府网站发展指引的通知)

政府网站建设指引(网站|省政府办公厅下发关于深入贯彻落实政府网站发展指引的通知)

adminqwq 2026-01-17 招贤纳士 15 次浏览 0个评论
网站|省政府办公厅下发关于深入贯彻落实《政府网站发展指引》的通知

贵州省政府门户网站首页截图

为深入贯彻落实《国务院办公厅关于印发政府网站发展指引的通知》(国办发〔2017〕47号)精神,进一步加强全省政府网站管理,引领各地各部门政府网站创新发展,深入推进互联网政务信息数据和便民服务平台建设,提升政府网上服务能力,经省人民政府同意,省政府办公厅近日下发关于深入贯彻落实《政府网站发展指引》(以下简称《指引》)的通知,就有关事项通知如下:

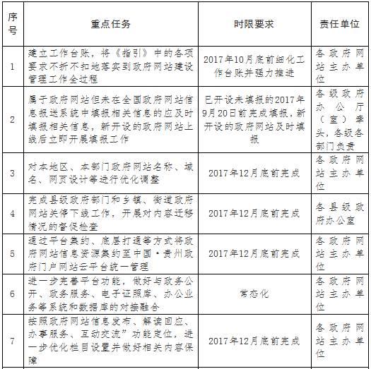
一、严格落实《指引》各项工作要求。《指引》首次从国家层面对全国政府网站的建设、管理和发展作出顶层设计、提出规范性要求,内容涵盖了职责分工、机制保障以及网站开设整合、功能发挥、集约共享、安全防范、创新发展等多方面内容,具有很强的指导性、操作性。各地各部门要认真组织学习,提高认识,将《指引》中的各项要求不折不扣落实到政府网站建设管理工作全过程,进一步完善工作机制、创新工作方法,努力将政府网站打造成更加全面的政务公开平台,更加权威的政策发布解读和舆论引导平台,更加及时的回应关切和便民服务平台。要按照《指引》关于政府网站发展的要求,对本地区、本部门网站进行全面检查,属于政府网站但未在全国政府网站信息报送系统中填报相关信息的应于2017年9月20日前完成填报工作,新开设的政府网站原则上上线后立即填报。要按照《指引》关于政府网站名称、域名、网页设计等规范要求,于2017年12月底前完成对本地区、本部门政府网站的优化调整。要对照《全省政府网站建设管理重点任务表》(见附件),进一步细化工作措施,倒排工期,确保各项任务落实到位。

二、持续推进政府网站集约化建设。集约化是解决政府网站“信息孤岛”“数据烟囱”等问题的有效途径。一是要推进平台集约。平台集约是实现信息资源共享共用的主要手段。各县(市、区、特区)政府办公室要于2017年12月31日前完成县级政府部门和乡镇、街道政府网站关停下线工作,确需保留的要书面说明理由,并就资金、人员、网络与信息安全、内容保障等作出承诺,报经省政府办公厅批准后方可保留。各市(州)政府部门网站关停下线由各市(州)政府办公厅(室)统一报省政府办公厅批准后实施。所有关停下线的政府网站要严格做好内容迁移、公告和基本信息变更报备工作,杜绝“擅自关停”“只关停不迁移内容”等问题。二是要推进信息资源整合共享。信息资源整合共享是政府网站集约化建设的主要目的,各地各部门政府网站信息资源按部门网站形式展现的,都要集约至中国·贵州政府门户网站云平台统一管理。各地各部门政府网站要进一步完善平台功能,使政府网站具备与政务公开、政务服务、电子证照库、办公业务等系统和数据库对接融合的拓展性。

三、着力加强政府网站内容建设。政府网站重在内容建设。各地各部门政府网站要按照《指引》和《省人民政府办公厅关于加强政府网站信息内容建设的实施意见》(黔府办发〔2014〕48号)等有关要求,突出“信息发布、解读回应、办事服务、互动交流”四大功能定位,建立完善政府网站内容建设管理规范,有效解决用户体验性不够、服务价值不突出、便民服务功能发挥不够等问题。要明确政府网站工作机构和人员,建立完善政府网站内容保密审查和审核发布机制,及时准确发布政府重要会议、重要活动、重大决策信息。及时发布人口、自然资源、经济、农业、工业、服务业、财政金融、民生保障等社会关注度高的本地区、本行业统计数据。在依法做好安全保障和隐私保护的前提下,集中规范向社会开放政府数据并持续更新,提供数据接口,方便公众开发新的应用。要做好与省网上办事大厅等系统的前端功能整合,设置统一的办事服务入口,发布本地区、本部门政务服务事项目录,集中提供在线服务。要建设使用统一的互动交流平台,建立完善办理机制,主动回应社会关切。要建立24小时值班制度,及时处理突发事件,编辑、审核和发布相关稿件。要加强政府网站整体运行情况、链接可用情况、栏目更新情况、信息内容质量等的日常巡检,解决政府网站更新不及时、信息不准确、资源不共享、互动不回应、服务不实用等问题。各政府网站主办单位每年1月底前要向社会公开政府网站年度工作报表。

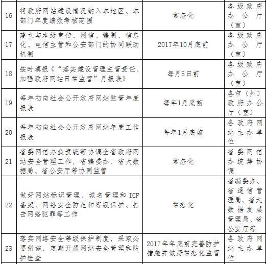
四、建立健全常态化监管体系。根据《指引》规定,省政府办公厅是全省政府网站的主管单位,负责推进、指导、监督全省政府网站建设和发展。各级政府办公厅(室)是本地区政府网站的主管单位,要建立与本级宣传、网信、编制、信息化、电信主管和公安部门的协同工作机制,统筹做好政府网站开办整合、安全管理、考核评价和督查问责等管理工作。要将政府网站建设情况纳入本地区、本部门年度绩效考核范围,按时填报《“落实建设管理主管责任、加强政府网站日常监管”月报表》。各市(州)政府办公厅(室)每年1月底前要向社会公开政府网站监管年度报表。各级政府部门办公室承担本部门政府网站的管理职责。省委网信办负责统筹协调全省政府网站安全管理工作,省编委办、省大数据发展管理局、省公安厅等为全省政府网站的协同监管单位。要按照部门职责共同做好网站标识管理、域名管理和ICP备案、网络安全防范和等级保护、打击网络犯罪等工作。各地各部门要认真落实《网络安全法》和《指引》相关要求,贯彻落实网络安全等级保护制度,采取必要措施,对攻击、侵入和破坏政府网站的行为以及影响政府网站正常运行的意外事故进行防范,确保网站稳定、可靠、安全运行。省政府办公厅要进一步加大政府网站抽查力度,强化对各地各部门工作推进情况的督促检查,加大问题网站曝光力度,对严重问题网站的主办单位进行通报,并约谈相关负责人。

附件:全省政府网站建设管理重点任务表

网站|省政府办公厅下发关于深入贯彻落实《政府网站发展指引》的通知网站|省政府办公厅下发关于深入贯彻落实《政府网站发展指引》的通知网站|省政府办公厅下发关于深入贯彻落实《政府网站发展指引》的通知网站|省政府办公厅下发关于深入贯彻落实《政府网站发展指引》的通知

转载请注明来自海坡下载,本文标题:《政府网站建设指引(网站|省政府办公厅下发关于深入贯彻落实政府网站发展指引的通知)》

每一天,每一秒,你所做的决定都会改变你的人生!

发表评论

快捷回复:

评论列表 (暂无评论,15人围观)参与讨论

还没有评论,来说两句吧...