八下语文优化设计(学科网AI语文教学设计优化直击备课需求)

八下语文优化设计(学科网AI语文教学设计优化直击备课需求)

adminqwq 2026-01-17 社会资讯 18 次浏览 0个评论

一、课件支持AI改写

在课件的编写上你是否也想进行内容的调整,但是有些内容又比较棘手,不知从何改起?

AI小博士的课件在线编辑器,生成课件后点击编辑,即可进行AI改写

你可以选择续写、润色、扩写、缩写、总结等等内容

【学科网+AI】语文教学设计优化直击备课需求

AI识别选中的内容后,即可为你生成改写内容,你可以插入原文后面或者替换原文~快来试试吧

【学科网+AI】语文教学设计优化直击备课需求

二、文档在线编辑公式问题修复

之前文档在线编辑里有老师反馈我们的公式出现一些乱码,在开发小哥的积极处理下,现在这些比较复杂的公式都能很好的呈现啦,我们选了高中物理、化学、数学中比较复杂的公式,各科老师看看效果如何~

【学科网+AI】语文教学设计优化直击备课需求

【学科网+AI】语文教学设计优化直击备课需求

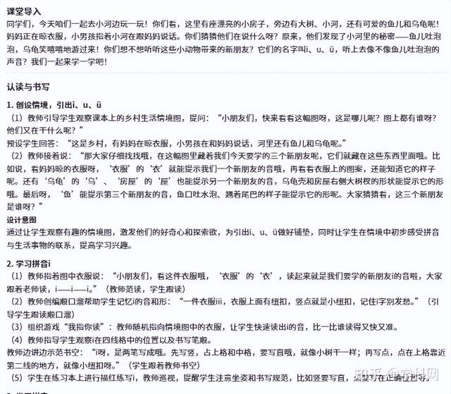
三、语文汉字课、拼音课教学设计内容生成优化

【学科网+AI】语文教学设计优化直击备课需求

教材分析、教学目标与重难点清晰准确,紧贴新课标要求,契合学生认知发展。

【学科网+AI】语文教学设计优化直击备课需求

教学过程进行结构化设计,知识点讲解细致详尽,完美适配一线教师备授课需求。

【学科网+AI】语文教学设计优化直击备课需求

教学方法多元融合,生动有趣,深入浅出,易于理解。

【学科网+AI】语文教学设计优化直击备课需求

教学设计内容饱满,超链接式多维拓展,丰富课堂教学。

转载请注明来自海坡下载,本文标题:《八下语文优化设计(学科网AI语文教学设计优化直击备课需求)》

每一天,每一秒,你所做的决定都会改变你的人生!

发表评论

快捷回复:

评论列表 (暂无评论,18人围观)参与讨论

还没有评论,来说两句吧...