陕西电焊面罩网站建设(122 绿色施工及环境保护 p353p358)

陕西电焊面罩网站建设(122 绿色施工及环境保护 p353p358)

adminqwq 2026-01-15 招贤纳士 2 次浏览 0个评论

建筑工程管理与实务

12.2、 绿色施工及环境保护

(2025年版)

12.2 绿色施工及环境保护 (p353~p358)

12.2 绿色施工及环境保护

12.2.1 绿色施工及环境保护要求

1.组织与管理

1)实施组织

总承包单位应对工程项目的绿色施工负总责。分包单位应对承包范围内的工程项月绿色施工负责。项目部应建立以项目经理为第一责任人的绿色施工管理体系。

2)绿色施工策划

工程项目开工前、项目部应进行绿色施工影响因素分析,明确绿色施工目标。绿色施工策划应通过绿色施工组织设计、绿色施工方案和绿色施工技术交底等文件的编制

定现。

3)管理要求

工程项目绿色施工应符合下列规定:

(1)建立健全的绿色施工管理体系和制度;

(2)具有齐全的绿色施工策划文件;

(3)设立清晰醒目的绿色施工宣传标志;

(4)采集和保存实施过程中的绿色施工典型图片或影像资料:

(5)分包合同或劳务合同包含绿色施工要求。

4)绿色施工评价

(1)绿色施工评价框架体系由基本规定评价、指标评价、要素评价、批次评价、阶段评价、单位工程评价及评价等级划分等构成,绿色施工评价依此顺序进行。

(2)阶段评价应在批次评价的基础上进行。建筑工程阶段划分为:地基与基础工程,主体结构工程,装饰装修与机电安装工程。

(3)单位工程评价应在阶段评价的基础上进行,评价等级划分为:不合格、合格

和优良三个等级。

(4)单位工程绿色施工评价由建设单位组织,施工单位和监理单位参加;阶段评价由建设单位或监理单位组织,建设单位、监理单位和施工单位参加;批次评价由施工单位组织,建设单位和监理单位参加。

(5)评价结果应由建设、监理和施工单位三方签认。

(6)单位工程绿色施工评价应由施工单位书面申请,在工程竣工前进行评价。

2.环境保护技术要点

(1)施工期间确需夜间施工的,应办理夜间施工许可证明,并公告附近社区居民。

(2)夜间室外照明灯应加设灯罩,透光方向集中在施工范围。电焊作业采取遮挡措施,避免电焊弧光外泄。

12.2 绿色施工及环境保护 (p353~p358)

12.2 绿色施工及环境保护 (p353~p358)

12.2 绿色施工及环境保护 (p353~p358)

12.2 绿色施工及环境保护 (p353~p358)

12.2 绿色施工及环境保护 (p353~p358)

3 5 4 、第 3 篇 建 筑 工 程 项 目 管 理 实 务

(3)施工现场污水排放要申领《临时排水许可证》。雨水排入市政雨水管网,污水经沉淀处理后二次使用或排入市政污水管网。施工现场泥浆、污水未经处理不得直接排人城市排水设施和河流、湖泊、池塘。

12.2 绿色施工及环境保护 (p353~p358)

(4)施工现场应采用有效的隔声降噪设备、设施或施工工艺等,减少噪声排放,降低噪声影响。

(5)施工现场使用的水泥和其他易飞扬的细颗粒建筑材料应密闭存放或采取覆盖等措施。混凝土、砂浆搅拌场所应采取封闭、降尘措施。

3.节材与材料资源利用技术要点

(1)审核节材与材料资源利用的相关内容,降低材料损耗率;合理安排材料的采 购、进场时间和批次,减少库存;应就地取材,装卸方法得当,防止损坏和遗撒;避免 和减少二次搬运。

(2)推广使用商品混凝土和预拌砂浆、高强钢筋和高性能混凝土,减少资源消耗。 推广钢筋专业化加工和配送,优化钢结构制作和安装方案,装饰贴面类材料在施工前, 应进行总体排版策划,减少资源损耗。采用非木质的新材料或人造板材代替木质板材。

(3)门窗、屋面、外墙等围护结构选用耐候性及耐久性良好的材料,施工确保密 封性、防水性和保温隔热性,并减少材料浪费。

(4)应选用耐用、维护与拆卸方便的周转材料和机具。模板应以节约自然资源为 原则,推广采用外墙保温板替代混凝土施工模板的技术。

(5)现场办公和生活用房采用周转式活动房。

12.2 绿色施工及环境保护 (p353~p358)

4.节水与水资源利用的技术要点

(1)施工中采用先进的节水施工工艺。

(2)现场搅拌用水、养护用水应采取有效的节水措施,严禁无措施浇水养护混凝 土。现场机具、设备、车辆冲洗用水必须设置循环用水装置。

(3)项目临时用水应使用节水型产品,对生活用水与工程用水确定用水定额指标, 并分别计量管理。

(4)现场机具、设备、车辆冲洗、喷洒路面、绿化浇灌等用水,优先采用非传统 水源,尽量不使用市政自来水。

(5)保护地下水环境。采用隔水性能好的边坡支护技术。在缺水地区或地下水位持 续下降的地区,基坑降水尽可能少地抽取地下水;当基坑开挖抽水量大于50万m³时 , 应进行地下水回灌,并避免地下水被污染。

5.节能与能源利用的技术要点

(1)制订合理施工能耗指标,提高施工能源利用率。根据当地气候和自然资源条 件,充分利用太阳能、地热等可再生能源。

(2)优先使用国家、行业推荐的节能、高效、环保的施工设备和机具。合理安排 工序,提高各种机械的使用率和满载率,降低各种设备的单位耗能。优先考虑耗用电能 的或其他能耗较少的施工工艺。

(3)临时设施宜采用节能材料,墙体、屋面使用隔热性能好的材料,减少夏天空 调、冬天取暖设备的使用时间及耗能量。

(4)临时用电优先选用节能电线和节能灯具,临时照明按照最低照度设计。合理

第12章绿色建造及施工现场环境管理 、355

配置采暖设备、空调、风扇数量,规定使用时间,实行分段分时使用,节约用电。

(5)施工现场分别设定生产、生活、办公和施工设备的用电控制指标,定期进行 计量、核算、对比分析,并有预防与纠正措施。

6.节地与施工用地保护的技术要点

(1)临时设施的占地面积应按用地指标所需的最低面积设计。

(2)应对深基坑施工方案进行优化,减少土方开挖和回填量,最大限度地减少对 土地的扰动,保护周边自然生态环境。

(3)红线外临时占地应尽量使用荒地、废地,少占用农田和耕地。利用和保护施 工用地范围内原有的绿色植被。

(4)施工总平面布置应做到科学、合理,充分利用原有建筑物、构筑物、道路、管线为施工服务。

(5)施工现场道路按照永久道路和临时道路相结合的原则布置。施工现场内形成 环形通路,减少道路占用土地。

12.2 绿色施工及环境保护 (p353~p358)

7、绿色施工创新技术

(1)装配式施工技术;

(2)信息化施工技术;

(3)基坑与地下工程施工的资源保护和创新技术;

(4)建材与施工机具和设备绿色性能评价及选用技术;

(5)钢结构、预应力结构和新型结构施工技术;

(6)高性能混凝土应用技术;

(7)高强度、耐候钢材应用技术;

(8)新型模架开发与应用技术;

(9)建筑垃圾减排及回收再利用技术

12.2.2 施工现场卫生防疫及职业健康

12.2 绿色施工及环境保护 (p353~p358)

1.《建筑与市政施工现场安全卫生与职业健康通用规范》GB 55034-2022关于环境管理、卫生管理的规定

1)基本规定

施工现场生活区应符合下列规定:

(1)围挡应采用可循环、可拆卸、标准化的定型材料,且高度不得低于 1.8m。(2)应设置门卫室、宿舍、厕所等临建房屋,配备满足人员管理和生活需要的场所和设施;场地应进行硬化和绿化,并应设置有效的排水设施。

(3)出人大门处应有专职门卫,并应实行封闭式管理。

(4)应制定法定传染病、食物中毒、急性职业中毒等突发疾病应急预案。

2)环境管理

(1)主要通道、进出道路、材料加工区及办公生活区地面应全部进行硬化处理;施工现场内裸露的场地和集中堆放的土方应采取覆盖、固化或绿化等防尘措施。易产生扬尘的物料应全部篷盖。

(2)施工现场出口应设冲洗池和沉淀池,运输车辆底盘和车轮全部冲洗干净后方

3 5 6 、第 3 篇 建 筑 工 程 项 目 管 理 实 务

可驶离施工现场。施工场地、道路成采取定期酒水抑生措施。

(3)建筑垃圾应分类存放、按时处置。收集、储存、运输或装卸建筑垃圾时应采

取封闭措施或其他防护措施。

12.2 绿色施工及环境保护 (p353~p358)

(4)施王现场严禁熔融沥青及焚烧各类废弃物。

(5)严禁将有毒物质、易燃易爆物品、油类、酸碱类物质向城市排水管道或地表水体排放。施工现场应在安全位置设置临时休息点。施工区域禁止吸烟。

3)卫生管理(1)施工现场应根游工人数量合理设置临时伙水点。

(2)施工现场食常应设置独立的制作间、储藏间,配备必要的排风和冷藏设施;

制定食品留样制度并严格执行。

12.2 绿色施工及环境保护 (p353~p358)

(3)施工现场应根据施工人员数量设置厕所,厕所应定期清扫、消毒,厕所粪便严禁育接排入雨水管网、河道或水沟内。

(4)施工现场生活区宿舍、休息室应根据人数合理确定使用面积、布置空间格局且成设置足够的通风、采光、照明设施。

(5)办公区和生活区应设置封闭的生活垃圾箱,生活垃圾应分类投放,收集的圾应及时清运。

12.2 绿色施工及环境保护 (p353~p358)

(6)施工现场应配备充足有效的医疗和急救用品,且应保障在需要时方便取用

12.2 绿色施工及环境保护 (p353~p358)

2.建筑工程施工职业健康管理

1)职业病类型

(1)矽尘肺。例如:碎石设备作业、爆破作业

(2)水泥尘肺。例如:水泥搬运、投料、拌合。

(3)电焊尘肺。例如:手工电弧焊、气焊作业。

(4)一氧化碳中毒。例如:手工电弧焊、电渣焊、气割、气焊作业。

(5)苯中毒。例如:油漆作业、防腐作业。

(6)中暑。例如:高温作业。

(7)手臂振动病。例如:操作混凝土振动棒、风镐作业。

(8)电光性眼炎。例如:手工电弧焊、电渣焊、气割作业。

(9)噪声致聋。例如:木工圆锯、平刨操作,无齿锯切割作业,卷扬机操作,混凝土振捣作业。

12.2 绿色施工及环境保护 (p353~p358)

2)施工生产职业病防治管理措施

(1)要采取有效的职业病防护设施,为劳动者提供个人使用的职业病防护用具用品见表12.2-1。防护用具、用品必须符合防治职业病的要求,不符合要求的,不得使用。

表12.2-1现场常见工种配备劳动防护用品表

序号

工种

应配备劳动防护用品

备注

1

架子工、塔司、起重工

紧口工作服、系带防滑鞋、工作手套

2

信号工

专用标识服装、有色防护眼镜(强光环境)

3

维修电工

绝缘鞋、绝缘手套、紧口工作服

4

电焊工、气割工

阻燃防护服、绝缘鞋(含鞋盖)、电焊手套、焊接防护面罩、阻燃安全带(高处作业时)

高处作业时,安全帽可用与面罩连接式的

5

防水工、油漆工

防静电工作服、防静电鞋和鞋盖、防护手套、防毒面罩、防护眼镜

涂刷作业时

噪声环境下人员应配备:耳塞、耳罩或防噪声帽

有毒、有害环境下人员应配备:防毒面罩或面具

第12章绿色建造及施工现场环境管理 、357

(2)应对劳动者进行上岗前的职业卫生培训和在岗期间的定期职业卫生培训。

(3)对从事接触职业病危害作业的劳动者,应当组织上岗前、在岗期间和离岗时的职业健康检查。

12.2.3 施工现场文明施工及成品保护

1.文明施工

建筑工程施工现场是企业对外的窗口,直接关系到企业和城市的文明与形象。施 工现场应当实现科学管理,安全生产,文明有序施工。

1)现场文明施工管理的主要内容

(1)抓好项目文化建设。

(2)规范场容,保持作业环境整洁卫生。

(3)创造文明有序安全生产的条件。

(4)减少对居民和环境的不利影响。

2)现场文明施工管理的基本要求

(1)施工现场应当做到“文明施工六化”:围挡、大门、标牌标准化;材料码放整 齐化;安全设施规范化;生活设施整洁化;职工行为文明化;工作生活秩序化。

(2)施工作业要做到工完场清、施工不扰民、现场不扬尘、运输无遗撒、垃圾不 乱弃,努力营造良好的施工作业环境。

3)现场文明施工管理的控制要点

(1)施工现场出入口及四周围挡应符合施工总平面布置图的设计要求。

(2)施工现场的场容管理应建立在施工平面图设计的合理安排和物料器具定位管 理标准化的基础上,项目经理部应根据施工条件,按照施工总平面图、施工方案和施工进度计划的要求,进行所负责区域的施工平面图的规划、设计、布置、使用和管理。

(3)施工现场的主要机械设备、脚手架、密目式安全网与围挡、模具、施工临时 道路、各种管线、施工材料制品堆场及仓库、土方及建筑垃圾堆放区、变配电间、消火栓、警卫室、现场的办公、生产和临时设施等的布置,均应符合施工平面图的要求。

(4)施工现场的施工区域应与办公、生活区划分清晰,并应采取相应的隔离防护 措施。施工现场的临时用房应选址合理,并应符合安全、消防要求和国家有关规定。在 建工程内严禁住人。

(5)施工现场应设置办公室、宿舍、食堂、厕所、淋浴间、开水房、文体活动室、 密闭式垃圾站(或容器)及盥洗设施等临时设施,临时设施所用建筑材料应符合环保、

12.2 绿色施工及环境保护 (p353~p358)

12.2 绿色施工及环境保护 (p353~p358)

358、第 3 篇 建 筑 工 程 项 目 管 理 实 务

消防要求。

(6)施工现场应设置畅通的排水沟渠系统,保持场地道路的干燥坚实,泥浆和污 水未经处理不得直接排放。施工场地应硬化处理,有条件时,可对施工现场进行绿化 布置。

(7)施工现场应建立现场防火制度和火灾应急响应机制,落实防火措施,配备防 火器材。明火作业应严格执行动火审批手续和动火监护制度。高层建筑要设置专用的消 防水源和消防立管,每层留设消防水源接口。

(8)施工现场应设宣传栏、报刊栏,悬挂安全标语和安全警示标志牌,加强安全 文明施工宣传。

(9)施工现场应加强治安综合治理和社区服务工作,建立现场治安保卫制度,落 实好治安防范措施,避免失盗事件和扰民事件的发生。

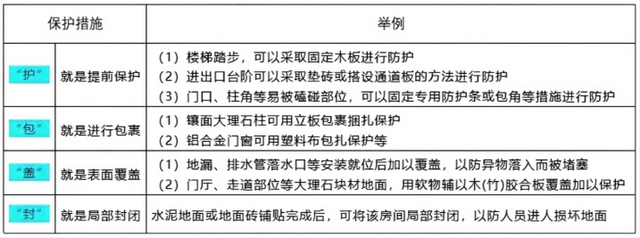
2 .成品保护

工程竣工前成品保护措施主要有护、包、盖、封等措施。

(1)“护”就是提前保护,防止成品可能发生的损伤和污染。

(2)“包”就是进行包裹,防止成品被损伤和污染。

(3)“盖”就是表面覆盖,防止堵塞、损伤。

(4)“封”就是局部封闭,防止使用前无关人员进入。

12.2 绿色施工及环境保护 (p353~p358)

12.2 绿色施工及环境保护 (p353~p358)

转载请注明来自海坡下载,本文标题:《陕西电焊面罩网站建设(122 绿色施工及环境保护 p353p358)》

每一天,每一秒,你所做的决定都会改变你的人生!

发表评论

快捷回复:

评论列表 (暂无评论,2人围观)参与讨论

还没有评论,来说两句吧...