原创: 鹰潭市广播电视台 天天鹰潭
好消息
为进一步推动我市城区基础教育高质量跨越式发展,推进教育现代化建设,打造“学在鹰潭”教育品牌,办人民满意教育。日前,鹰潭市人民政府办公室制定出台《鹰潭市城区基础教育优化提升三年行动计划实施方案》。《实施方案》明确:2018年至2020年,鹰潭将总投资约14亿元,实施18个项目,优化提升城区基础教育。
据了解,根据2015至2018年学生年递增人数情况分析,预计到2020年,鹰潭市城区公办小学在校生人数将达27246人,缺额学位总数9246个,以标准班级计算缺205间;鹰潭市城区公办初中在校生人数达14933人,缺额学位总数4883个,以标准班级计算缺98间。
为解决上述问题,鹰潭市政府计划通过实施市城区基础教育优化提升三年(2018年至2020年)行动计划,实施项目18个。

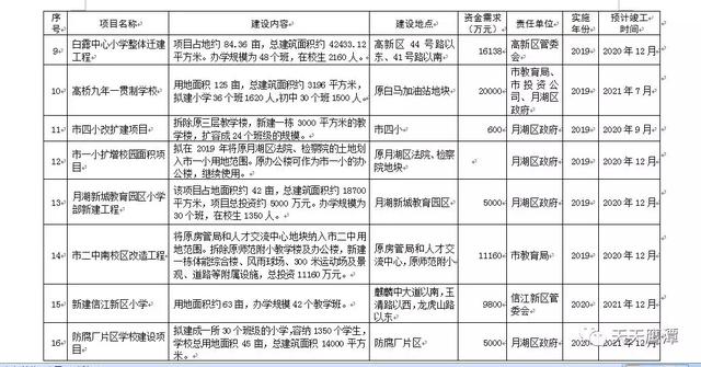
市本级项目8个。其中新建项目4个,分别是:鹰潭市中小学生示范性综合实践基地项目、市实验中学重建工程、鹰潭信江新区幼儿园(民办)新建项目、高桥九年一贯制学校;改扩建项目4个,分别是:市二中北校区续建工程、鹰潭一中教学楼新建工程、鹰潭田家炳中学教学楼新建工程、市二中南校区改造工程。
月湖区项目4个。其中新建项目2个,分别是:月湖新城教育园区小学部新建工程、防腐厂片区学校建设项目;改扩建项目2个,分别是:市四小改扩建项目、市一小扩增校园项目。
鹰潭高新区项目2个。其中新建项目1个,即:白露中心小学整体迁建工程;改扩建项目1个,即:市六中扩容项目。
信江新区项目4个。全部为新建项目,分别是:周塘九年一贯制学校项目、新建信江新区九年一贯制学校项目、新建信江新区小学2所。

市城区基础教育优化提升项目, 总投资约14亿元 ,按照属地管理、分级负责的原则,由各级政府承担,同时积极争取上级政策资金,鼓励社会力量办学。其中,已争取中央彩票公益金0.3亿元,市本级投入5亿元,月湖区投入1.3亿元,高新区投入1.6亿元,信江新区投入3.1亿元,社会资本投入2.7亿元。

项目具体实施计划:
2018年启动实施的项目共有3个,总投资3.1亿元,全部由政府投资,其中:中央彩票公益金0.3亿元、市本级1.8亿元、信江新区1亿元。项目实施完成后,可新增小学标准教室6间,解决缺额学位270个;初中可新增标准教室54间,解决缺额学位2700个。
2019年启动实施的项目共有11个,总投资8.3亿元,其中:政府投资5.6亿元(市本级3.2亿元、月湖区0.8亿元、高新区1.6亿元),社会资本投资2.7亿元。项目实施完成后,可新增小学标准教室102间,解决缺额学位4590个;初中可新增标准教室45间,解决缺额学位2250个;高中可满足新高考制度改革后走班制对教室的需求。
2020年启动实施的项目共有4个,总投资2.6亿元,全部由政府投资,其中:月湖区0.5亿元、信江新区2.1亿元。项目实施完成后,可新增小学标准教室120间,解决缺额学位 5400个;初中可新增标准教室9间,解决缺额学位450个。



转载请注明来自海坡下载,本文标题:《鹰潭学校网站建设方案(鹰潭城区将新建改扩建18所学校有你所在地的学校吗)》
京公网安备11000000000001号
京ICP备11000001号
还没有评论,来说两句吧...