潮州网站建设公司(潮汕人)

潮州网站建设公司(潮汕人)

adminqwq 2026-01-13 招贤纳士 18 次浏览 0个评论

“粤东城际铁路”这个名词

很多关注潮州城市交通建设的人

对它并不陌生

近日记者获悉

该项目有了新进展

潮汕人,粤东城际铁路来了

3段项目正在公示

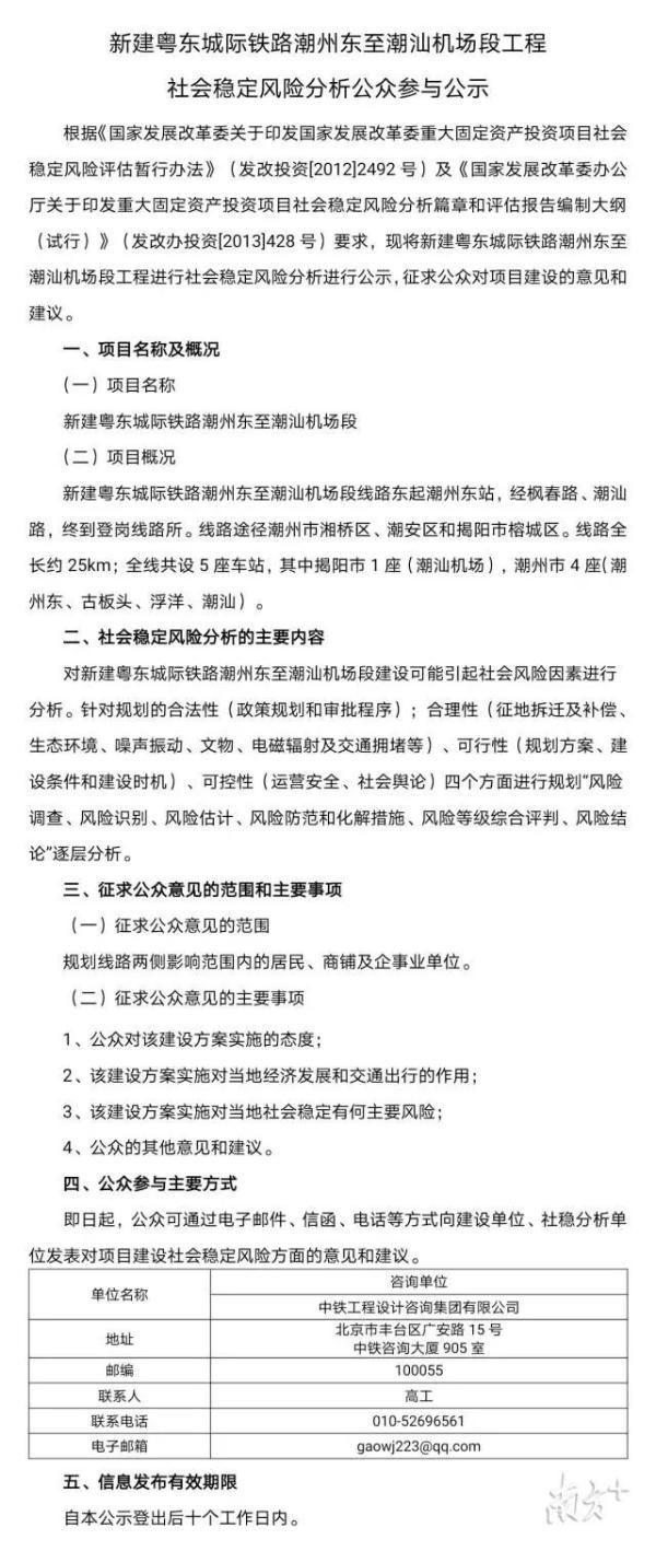
1月27日,记者从中铁工程设计咨询集团有限公司网站获悉,新建粤东城际铁路工程社会稳定风险分析目前正在进行公示,征求公众对项目建设的意见和建议。

潮汕人,粤东城际铁路来了

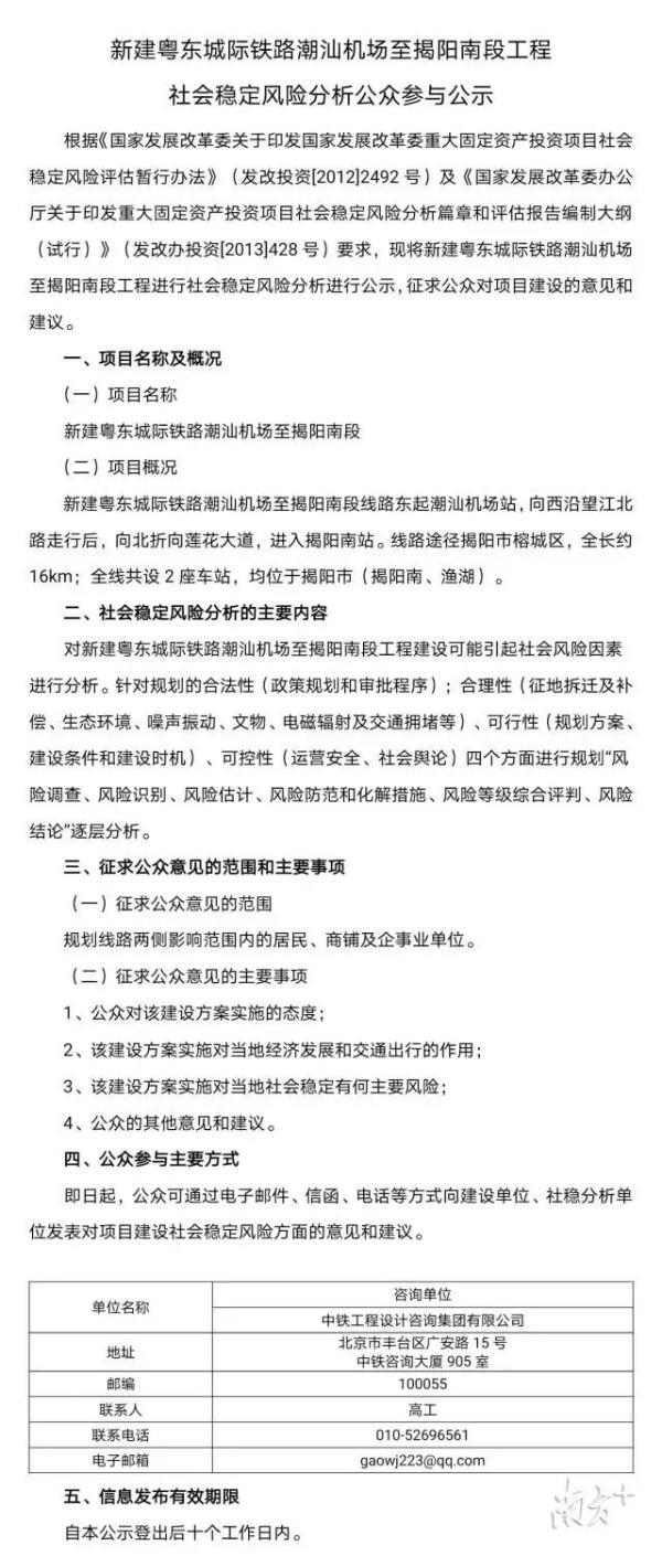
目前,新建粤东城际铁路工程正在进行公示的共有3段项目,分别为汕头至潮汕机场段、粤东城际潮汕机场至揭阳南段、粤东城际潮州东至潮汕机场段,公示提到了最新路线的走向、站点设置等信息。其中,新建粤东城际铁路潮州东至潮汕机场段线路东起潮州东站,经枫春路、潮汕路,终到登岗线路所。线路途经潮州市湘桥区、潮安区和揭阳市榕城区。线路全长约25km;全线共设5座车站,其中揭阳市1座(潮汕机场),潮州市4座(潮州东、古板头、浮洋、潮汕)。

汕头至潮汕机场段全线共设8座车站,其中揭阳市2座(地都、砲台),汕头市6座(汕头、星湖公园、汕头一中、金凤半岛、赖厝、莲塘);潮汕机场至揭阳南段全线共设2座车站,均位于揭阳市(揭阳南、渔湖)。

潮汕人,粤东城际铁路来了

粤东地区一体化发展提速

城际铁路是某一区域内连接城市群的客运专线。车站间距大约为5—10公里,大多时速在160—200公里之间,是地铁时速的2—3倍,也有不少城际铁路时速超过200公里,甚至达到350公里。城铁从终起点之间铺设有专用车道,全封闭(有些地段是半封闭),有自己的专用信号系统,一般车厢节数短,线路也短。具有运量大、快速、准时、安全、舒适、节能、污染小的优势。

城际铁路在实现城市间的交通运输方面起着重要的作用,是未来城市间主要的交通方式。城际高铁的开通意味着区域发展重大的、划时代的标志。

早在2018年,国家发改委批复了广东省上报的《海峡西岸城市群粤东地区城际铁路网规划》,该铁路网规划目标为:形成以汕头、汕尾、潮州、揭阳为主要节点、覆盖粤东地区主要城镇的城际铁路网络。

粤东城际铁路是落实广东省“一核一带一区”规划,推动粤东地区形成区域经济新增长极的需要,也是适应粤东地区经济社会发展,促进粤东地区一体化发展,增强与粤港澳大湾区、海西经济区连接的重要举措。粤东城际铁路将为区域内城镇之间提供便捷的“公交化”客运服务,对实现汕潮揭地区中心城市 “半小时通勤圈”和粤东地区 “1小时交通圈”具有重要意义。

潮汕人,粤东城际铁路来了潮汕人,粤东城际铁路来了

来源 |南方+客户端

记者 | 郑淼鑫

来源: 南方日报

转载请注明来自海坡下载,本文标题:《潮州网站建设公司(潮汕人)》

每一天,每一秒,你所做的决定都会改变你的人生!

发表评论

快捷回复:

评论列表 (暂无评论,18人围观)参与讨论

还没有评论,来说两句吧...