《国务院关于财政高等教育资金分配和使用情况的报告》22日提请十四届全国人大常委会审议。报告提出,适度扩大“双一流”建设范围,支持加大优质高等教育资源供给。
报告称,2021年至2025年累计安排1930亿元(人民币,下同),支持实施一批重大教育工程项目,加快补齐高校办学短板。在财政资金支持下,我国已建成世界上规模最大的高等教育体系,进入世界公认的普及化阶段,2024年高等教育毛入学率60.8%,比2020年提高6.4个百分点,拥有大学文化程度人口超过2.4亿人。
报告表示,中央财政坚持把加快建设中国特色、世界一流的大学和优势学科作为重中之重,2021年至2025年统筹一般公共预算等累计安排1810亿元,带动地方财政投入超过1100亿元,有力保障“双一流”建设高校加快冲击世界一流。同时,各地区重点支持400余所地方高水平大学和1300多个优势特色学科建设。
报告指出,近年来,“双一流”建设高校持续强化教育资源供给,扩大本科招生规模,培养了全国超过50%的硕士、近80%的博士,并在诸多领域取得一批原创性成果,基础研究主力军和重大科技突破策源地作用更加凸显。
对于下一步工作考虑,报告提出健全推进教育科技人才一体发展的协同支持体系。完善差异化生均拨款机制,引导高校优化调整学科专业结构。强化标准引领,适度扩大“双一流”建设范围。支持加大优质高等教育资源供给,有序扩大优质本科教育招生规模,扩大研究生培养规模,稳步提高博士研究生占比
双一流扩容从这个报告看,第三轮双一流建设扩容基本已确定。那么,哪些高校入选双一流高校希望较大呢?
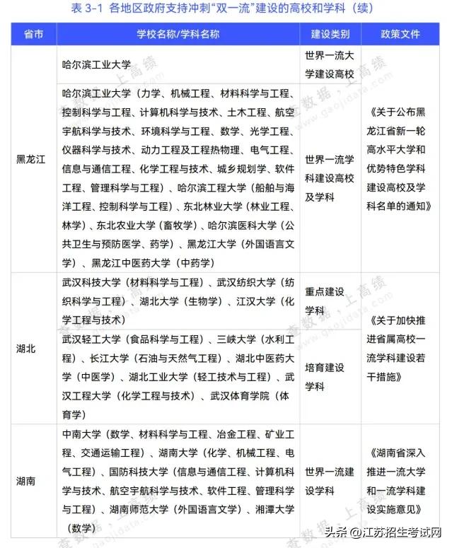
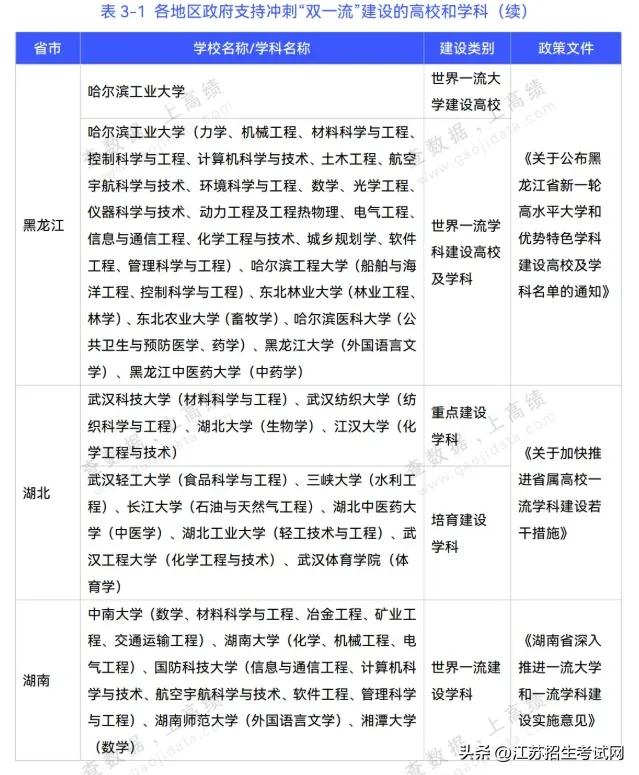
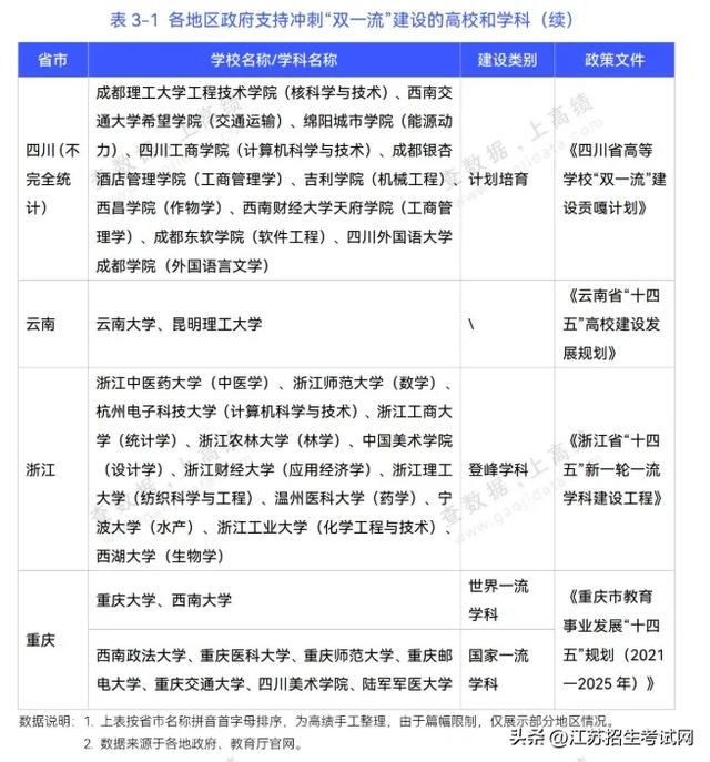
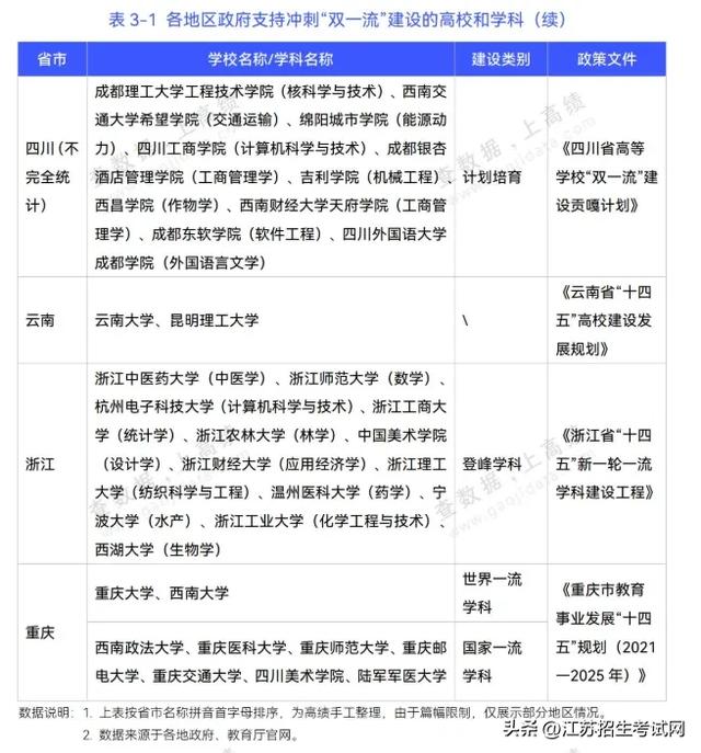
据不完全统计,目前全国已有多省份明确提出支持本地高校冲击新一轮“双一流”,涵盖广东、浙江、福建、江苏、河南等多个人才和资源密集的教育强省,同时也包括甘肃、内蒙古、青海等中西部省份。



早在在2021年2月,江苏省政府就印发《江苏高水平大学建设方案(2021-2025年)》,启动实施新一轮江苏高水平大学建设高峰计划,旨在集中力量建设一批基础厚实、优势突出、特色鲜明的省属高校,构建江苏高等教育发展的新优势。

其中,有17所高校入选江苏高水平大学建设高峰计划建设高校:
A类建设高校:
苏州大学、南京工业大学、南京邮电大学、南京林业大学、江苏大学、南京信息工程大学、南京医科大学、南京中医药大学、南京师范大学、扬州大学
小招这里恭喜南京工业大学!近期,南工大再发Nature,柔性电子全国重点实验室黄维院士、王建浦教授和王娜娜教授团队再刷世界纪录。学术认可与声誉双提升厉害了!
B类建设高校:
江苏科技大学、常州大学、南通大学、徐州医科大学、江苏师范大学、南京财经大学、南京艺术学院
在全国第二轮双一流高校评选,新增的7所高校中,多数为省部共建或省重点支持高校,如山西大学、湘潭大学、南京医科大学等。
也就是说,省政府长期重点支持的高校,可能在第三轮中获得更多机会。
你觉得哪所高校有望入选新一轮“双一流”高校?
欢迎留言讨论!
声明:本文由江苏招生考试网整理编辑,内容来源国务院及网络,如有侵权,请及时联系管理员私信删除。
转载请注明来自海坡下载,本文标题:《全国名校试题优化组合(重磅第三轮双一流扩容确定这些高校最有希望晋级)》
京公网安备11000000000001号
京ICP备11000001号
还没有评论,来说两句吧...