复合凸优化(北京市科学技术奖今天揭晓北大获一等奖4项)

复合凸优化(北京市科学技术奖今天揭晓北大获一等奖4项)

adminqwq 2026-01-05 信息披露 24 次浏览 0个评论
北京市科学技术奖今天揭晓!北大获一等奖4项,二等奖3项,杰出青年中关村奖3人

编者按

2020年9月10日,2019年度北京市科学技术奖励大会在北京会议中心举行,会上公布了2019年度北京市科学技术奖奖励名单,其中,突出贡献中关村奖2人,杰出青年中关村奖6人,国际合作中关村奖3人,自然科学奖一等奖5项、二等奖10项,技术发明奖一等奖6项、二等奖6项,科学技术进步特等奖1项,科学技术进步奖一等奖33项、二等奖93项。

北京大学作为第一完成单位共获得7项成果奖,其中一等奖4项,二等奖3项,另有3人荣获杰出青年中关村奖。

北京市科学技术奖今天揭晓!北大获一等奖4项,二等奖3项,杰出青年中关村奖3人北京市科学技术奖今天揭晓!北大获一等奖4项,二等奖3项,杰出青年中关村奖3人

各奖项排序按北京市科学技术奖奖励名单顺序

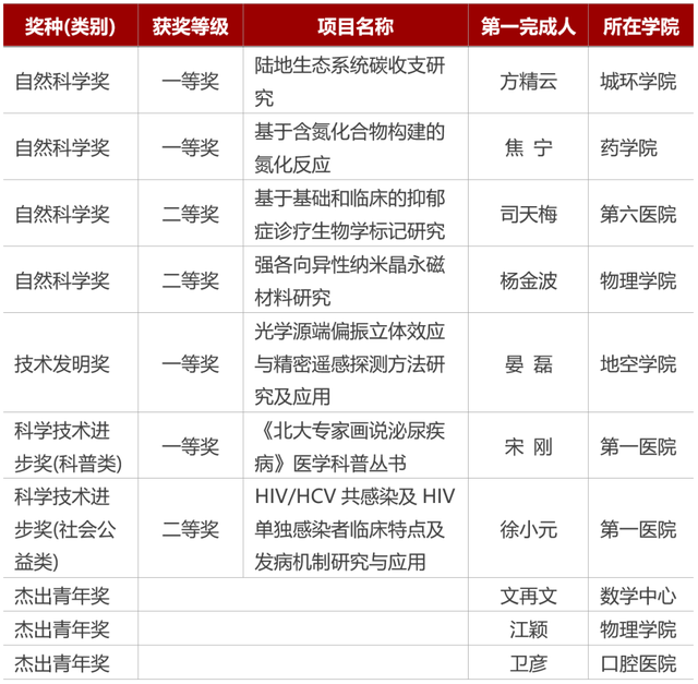
自然科学一等奖

陆地生态系统碳收支研究

第一完成人:方精云

北京大学城市与环境学院

北京市科学技术奖今天揭晓!北大获一等奖4项,二等奖3项,杰出青年中关村奖3人

项目系统研究了陆地生态系统的碳源/碳汇强度、区域分布及其形成机制,发现中国陆地生态系统是一个巨大的碳汇,可以抵消我国化石燃料使用所导致CO2总排放的1/3左右;辨识了土地利用/土地覆盖变化和气候变化对碳汇的相对贡献;明确了城市化对生态系统碳收支的影响。在我国已成为世界上最大的碳排放国的背景下,项目研究成果为我国气候变化和节能减排政策的制定提供了科学基础,并提升了我国在国际气候变化谈判中的话语权。

北京市科学技术奖今天揭晓!北大获一等奖4项,二等奖3项,杰出青年中关村奖3人

模型及清查资料估算中国陆地生态系统碳收支

自然科学一等奖

基于含氮化合物构建的氮化反应

第一完成人:焦宁

北京大学药学院

北京市科学技术奖今天揭晓!北大获一等奖4项,二等奖3项,杰出青年中关村奖3人

含氮化合物被广泛地应用于医药、农药、材料等领域。如何在温和条件下向原料分子特别是简单碳氢化合物引入氮原子是一个意义重大、且又面向可持续发展与技术源头创新的挑战性前沿科学问题。但是,由于碳氢、碳碳键反应活性低、选择性难以控制,长期以来该领域研究进展缓慢。本项目提出了简单碳氢化合物氮化反应的新策略,通过自由基反应等氧化过程,发展了多种氮原子引入常见分子特别是碳氢化合物来制备含氮化合物的新方法,为天然产物、药物、及活性分子的后期结构修饰改造和药物发现提供了新途径,推动了有机化学、药物化学等学科的发展。

北京市科学技术奖今天揭晓!北大获一等奖4项,二等奖3项,杰出青年中关村奖3人

自然科学二等奖

基于基础和临床的抑郁症诊疗生物学标记研究

第一完成人:司天梅

北京大学第六医院

北京市科学技术奖今天揭晓!北大获一等奖4项,二等奖3项,杰出青年中关村奖3人

抑郁症是全球范围内致残的首要原因,发现并明确有助于抑郁症准确诊断和个体化治疗的客观标记物,并解析其生物学机制,对于抑郁症的防治至关重要。项目通过收集抑郁症患者的临床病理征、影像学及遗传学资料建立抑郁症大样本库,同时辅以临床前高效的动物模型基础研究,多层次、多视角阐明抑郁症的发病机制,为抑郁症早期预警、诊断与鉴别诊断、治疗方法的优化提供新策略。获得以下重要发现:1.借助 RS-fMRI 技术在中国人群中首次证实可用于抑郁症客观诊断的生物学标记;2.从遗传学和影像学方面,首次探明可用于抑郁症个体化治疗的客观生物学标记,提出并证明多巴胺奖赏通路是治疗抑郁症的有效靶点;3.首次阐明一条全新的CRHR1-nectin3-calbindin-IMPase 信号通路可能是抑郁症发病的神经生物学基础。本项目揭示了全新的抑郁症发病的神经生物学机制,从影像学和遗传学角度证实了可用于抑郁症临床诊断和个体化治疗的客观标志物,从而为准确绘制个性化的疾病治疗反应轨迹,及时实施有针对性地治疗方案,并最终实现提高抑郁症患者治疗的有效性和降低疾病负担的临床目标成为可能,有望为《中国抑郁症防治指南》的更新提供循证医学证据。研究成果发表在 Nature Neuroscience、Cell Reports 等杂志上。

北京市科学技术奖今天揭晓!北大获一等奖4项,二等奖3项,杰出青年中关村奖3人

自然科学二等奖

强各向异性纳米晶永磁材料研究

第一完成人:杨金波

北京大学物理学院

北京市科学技术奖今天揭晓!北大获一等奖4项,二等奖3项,杰出青年中关村奖3人

风力发电和混合动力(或者电动)汽车的迅速发展使得具有高性能和高温度稳定性永磁材料的研究和开发迫在眉睫。纳米结构的强磁各向异性永磁材料由于有望实现高磁能积和高温度稳定性,因此是当前永磁材料研究的热点。项目解决了具有反常矫顽力温度系数的锰基强各向异性纳米晶永磁材料制备的关键科学问题,建立了各向异性纳米晶永磁材料的制备方法,提出了实现各向异性的策略,阐明了纳米晶永磁材料的矫顽力机制。研究成果可以为高性能和高温度稳定性永磁材料的研究和开发提供有益的理论和实践指导。

北京市科学技术奖今天揭晓!北大获一等奖4项,二等奖3项,杰出青年中关村奖3人

非稀土锰基强各向异性纳米晶永磁的研究和开发取得突破

//////////

技术发明一等奖

光学源端偏振立体效应

与精密遥感探测方法研究及应用

第一完成人:晏磊

北京大学地球与空间科学学院

北京市科学技术奖今天揭晓!北大获一等奖4项,二等奖3项,杰出青年中关村奖3人

针对地球观测领域数据多、需求多但可用数据相对少即“两多一少”的基础瓶颈问题,研究了遥感探测过程中上、下源端技术关联的数理机理,构建了一套突破该瓶颈的原理体系,为获取高质量遥感探测信息提供了全新的解决方法和技术途径。成果获得了国内外认可,为建立我国空间信息全链路极坐标新体系提供了基础支撑,推进了我国遥感定量化、模型化的实现,已在航天航空、遥感测绘等领域得到广泛应用,产生了相应的经济和社会效益。

北京市科学技术奖今天揭晓!北大获一等奖4项,二等奖3项,杰出青年中关村奖3人

非理想偏振光源方法实现高铁车身及轨道测量

科学技术进步奖一等奖

《北大专家画说泌尿疾病》医学科普丛书

第一完成人:宋刚

北京大学第一医院

北京市科学技术奖今天揭晓!北大获一等奖4项,二等奖3项,杰出青年中关村奖3人

宋刚(左)、郭应禄院士(右)

丛书由《前列腺七十二变》、《“尿圈”细菌通缉令》、《尿路结石是怎样炼成的》三册组成。创作团队北京大学第一医院泌尿外科暨北京大学泌尿外科研究所宋刚副教授(著者)、郭应禄院士(主审)、王建政画家(绘画),创造性应用“科学美文+医学科普漫画”深度融合的模式,创作30余万字科学美文和200余幅原创彩色铅笔画,体现了科学之美、通俗之美、文学之美、思想之美、健康之美。以丛书为主题的健康讲座和义诊、传统媒体和新媒体、科技周和农家书屋等科普宣传受众人数近千万人。“丛书”获得了第五届中国科普作家协会优秀科普作品奖(图书类)金奖,科技部2018年全国优秀科普作品。韩启德院士评价该丛书为“让外行容易懂,而内行不觉浅”。

北京市科学技术奖今天揭晓!北大获一等奖4项,二等奖3项,杰出青年中关村奖3人

《北大专家画说泌尿疾病》医学科普丛书

科技进步二等奖

HIV/HCV共感染及HIV单独感染者

临床特点及发病机制研究与应用

第一完成人:徐小元

北京大学第一医院

北京市科学技术奖今天揭晓!北大获一等奖4项,二等奖3项,杰出青年中关村奖3人

项目分析了我国HIV/HCV混合感染人群HIV耐药情况,首次获得混合感染人群中HCV对DAAs的天然耐药数据。通过研究我国河南、广西两省HIV/HCV混合感染者临床特征及天然耐药情况,为混合感染者耐药监测以及临床抗病毒治疗提供基础数据,降低抗病毒治疗失败的风险,提高治疗成功率。通过10万高危人群大规模横断面调查,建立我国第一个HIV感染高危人群队列。对该队列人群特征、在某地区的城区分布和传播特点等研究的分析有助于对HIV在该人群的疾病防控。研究还发现急性期治疗联合行为干预显著延缓疾病进展速度并降低HIV传播的风险,在联合行为干预基础上,新发感染患者在急性期HAART治疗6个月后,其HIV二代传播风险比治疗前下降了95.6%。细胞嗜性研究提示:河南既往有偿献血HIV/HCV混合感染者体内HIV-1亚型主要为B亚型,HIV-1细胞嗜性以R5嗜性为主。我国HIV感染快速进展者体内HIV-1细胞嗜性以AE亚型为主,细胞嗜性主要为X4及R5X4双嗜性。此外,研究发现HIV感染急性期患者中心记忆细胞的活化程度越高,疾病进展越快,中心记忆细胞的水平能够反应患者ART治疗半年到1年的免疫重建情况。

北京市科学技术奖今天揭晓!北大获一等奖4项,二等奖3项,杰出青年中关村奖3人

杰出青年中关村奖

北京市科学技术奖今天揭晓!北大获一等奖4项,二等奖3项,杰出青年中关村奖3人

文再文,北京大学北京国际数学研究中心研究员,博士生导师。研究方向为最优化算法与理论。曾获中国青年科技奖,获得国家自然科学基金委优秀青年科学基金、科技部创新人才推进计划等支持。文再文解决了复合函数优化和流形优化中几个重要最优化算法设计和理论分析难题,包括系统发展了求解半定规划等复合凸优化的半光滑牛顿法,首次设计了非光滑优化的随机半光滑牛顿法,建立了全局收敛和以很高概率R-超线性收敛的分析框架;设计了流形优化免向量移动,能有效利用负曲率信息的自适应正则化牛顿法和拟牛顿法。与合作者一起开发有求解流形约束优化,半定规划和大规模特征值分解等多个问题的学术软件包。

北京市科学技术奖今天揭晓!北大获一等奖4项,二等奖3项,杰出青年中关村奖3人

江颖,北京大学博雅特聘教授,美国物理学会会士。研究方向为表面物理和扫描探针显微学,长期致力于尖端科研设备的自主研发,以实现单原子和单分子尺度的极限探测。江颖成功研发了一套新型扫描探针显微术,刷新了扫描探针显微镜的空间分辨率,实现了氢原子的成像和定位,并将该技术应用于水和冰的微观结构和特性研究,揭示了氢键的核量子效应和水合离子的幻数效应,证实了二维冰的存在,开辟了原子尺度水科学的新研究方向,在物理、化学、材料、生物等多个领域产生了重要影响。

曾获仁科芳雄亚洲奖、中国科学十大进展(2次)、国家杰出青年科学基金获得者、陈嘉庚青年科学奖、中国青年科技奖等奖项或荣誉。

北京市科学技术奖今天揭晓!北大获一等奖4项,二等奖3项,杰出青年中关村奖3人

卫彦,北京大学口腔医院特诊科主任医师、博士生导师,研究方向为口腔生物材料。“如何提高植入材料与天然颌骨间纳米尺度生物力学适配”是尚未解析的颌骨植入修复的关键科学问题之一,卫彦医师面向严重影响人民健康的颌面缺损重大疾病诊疗需求开展研究,揭示了天然骨再生的纳米生物力学调控机理,为植入材料骨诱导性设计提供理论依据;设计了人工骨主动激活纳米生物力学信号传导,为提高植入材料成骨诱导效能提出新方向;发展了新型纳米生物力学植入材料,获国药局Ⅲ类医疗器械注册证,推广应用20余万例。

获教育部技术发明二等奖,获国家自然科学基金委优秀青年科学基金项目、教育部霍英东青年教师基金等支持,入选北京市科技新星。

来源:北京大学科研部

图片:受访者

摄影:郑英姿

排版:白雨琪

责编:以栖

北京市科学技术奖今天揭晓!北大获一等奖4项,二等奖3项,杰出青年中关村奖3人

转载请注明来自海坡下载,本文标题:《复合凸优化(北京市科学技术奖今天揭晓北大获一等奖4项)》

每一天,每一秒,你所做的决定都会改变你的人生!

发表评论

快捷回复:

评论列表 (暂无评论,24人围观)参与讨论

还没有评论,来说两句吧...