各省、自治区、直辖市人民政府办公厅,国务院各部委、各直属机构办公厅(室):
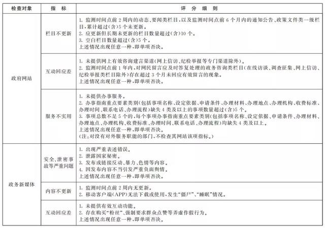
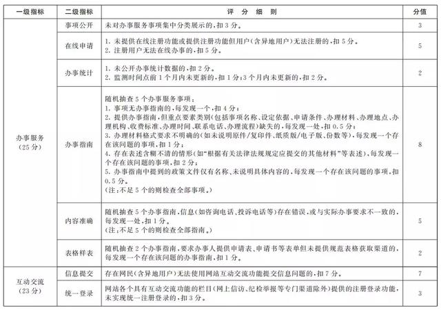
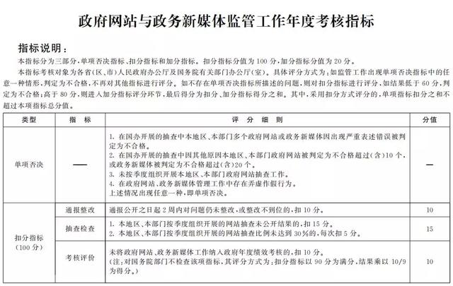
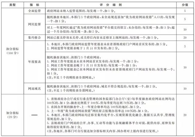
为进一步推动全国政府网站和政府系统政务新媒体健康有序发展,国务院办公厅制定了《政府网站与政务新媒体检查指标》和《政府网站与政务新媒体监管工作年度考核指标》,现印发给你们,请认真贯彻执行。
各地区、各部门要进一步加强和完善政府网站及政务新媒体日常管理和常态化监管工作。国务院办公厅将每半年对全国政府网站及政务新媒体运行情况进行抽查,每年度对有关监管工作进行考核,抽查和考核结果将予以公开通报。
国务院办公厅秘书局
2019年4月1日









京公网安备11000000000001号
京ICP备11000001号
还没有评论,来说两句吧...