绝地求生画面优化助手(你的专属股票分析师上线了我用腾讯元器把高频麻烦变成了趁手利器)

绝地求生画面优化助手(你的专属股票分析师上线了我用腾讯元器把高频麻烦变成了趁手利器)

adminqwq 2025-12-23 社会资讯 26 次浏览 0个评论

金融投资者每日被海量数据淹没,决策精力消耗殆尽?腾讯元器打造的「智析股参」智能体正掀起一场个人投资分析革命。它不预测涨跌,而是通过固化专业分析流程,将投资者从繁琐的数据筛选中解放出来,让每一分认知资源都用在刀刃上。本文将揭秘如何零代码构建这个懂金融语言、自带风控基因的「数字分析师」,彻底告别决策疲劳时代。

你的“专属股票分析师”上线了!我用腾讯元器把高频麻烦变成了趁手利器

是不是常有这种感觉?打开股票软件,满屏红红绿绿,消息弹窗不停跳动,心里想着要理性分析,手却不由自主地跟着情绪走。好不容易根据某个热点选了几只股,又要切出去查财报、看研报、对比行业数据……一顿操作下来,头晕眼花,宝贵的决策时间全耗在了琐碎的“信息体力活”上。

作为一个长期关注金融市场和AI应用的产品观察者,我发现自己和身边很多朋友都陷在同一个怪圈里:我们拥有前所未有的数据获取渠道,但做出一个清晰、理性的投资决策,反而比过去更“心累”了。

问题出在哪?就出在那些每天都要重复的“高频小决策”上。筛选股票、跟踪参数、归纳板块特征——这些动作看似简单,却持续消耗着我们最宝贵的“决策精力”和“认知带宽”。

于是,我决定动手解决自己的问题。这次,我没有选择那些庞大复杂的专业软件,而是用腾讯元器,亲手打造了一个名叫 “智析股参” 的专属股票分析智能体。它不预测涨跌,也不推荐买卖,它只做一件事:把我从繁杂的数据整理中解放出来,让我能把心力聚焦在真正的思考和判断上。

你的“专属股票分析师”上线了!我用腾讯元器把高频麻烦变成了趁手利器一、从“数据苦力”到“决策参谋”:为什么要为股票分析做个智能体?

你可能会觉得惊讶:市面上炒股软件、财经终端那么多,功能一个比一个强大,为什么还要自己折腾一个“智能体”?是不是多此一举?

恰恰相反。这背后的逻辑,正是解决现代人决策疲劳的关键。通用工具追求大而全,而我的需求却需要“精准穿透”。

每天,我面对的是这样的场景:脑子里形成一个初步策略,比如“想找当前市场环境下,中小市值、换手活跃、短期趋势向上的科技类股票”。然后,我就不得不手动设置一堆筛选条件,在成千上万的股票里翻找,再把结果一条条粘贴到表格里,自己归类、计算、做简要标注。这个过程重复、枯燥,且极易在反复切换软件中打断思考的连续性。

“智析股参”要做的,就是把这个冗长的、标准化的“数据处理流水线”固化下来,一键生成我需要的结构化报告。它节省的不仅是几分钟时间,更是将我从低价值的重复劳动中剥离,保护了连续、深度的思考状态。我相信,需要这种“决策减负”的,远不止我一个人。

你的“专属股票分析师”上线了!我用腾讯元器把高频麻烦变成了趁手利器二、为什么是腾讯元器?在金融分析这个“精细活”上,通用方案为何失灵?

肯定有人会问:现在很多AI助手也能聊天,直接问它“今天有什么好股票”不就行了?

这是一个典型的误解。金融分析,尤其是合规、严谨的分析,最忌讳的就是模糊和笼统。通用AI可以和你侃侃而谈市场大势,但它极难精准理解并执行像“筛选出市值在50亿到200亿之间、昨日换手率大于3%、量比大于1.2,并且属于半导体板块的股票”这样具体、多条件组合的复杂指令。它更无法用我习惯的、带有风险提示的专业格式来输出结果。

我需要的是一个懂金融语言、严守分析框架的“专业副手”,而不是一个天马行空的“聊天伙伴”。而腾讯元器,恰好提供了打造这个“专业副手”的完美工具箱:

你的“专属股票分析师”上线了!我用腾讯元器把高频麻烦变成了趁手利器

优势一:生态无缝嵌入,咨询触手可及。作为腾讯系产品,用元器搭建的智能体能够轻松集成到、小程序等场景。这意味着“智析股参”可以化身为一个24小时在线的轻量级服务,用户无需下载新APP,在微信里随时就能发起一次专业的条件筛查。

优势二:固化“专业脑”,输出自带风控基因。这是最核心的一点。通用模型知识面广,但不懂我的“专业操守”。我可以通过精心设计“提示词”和工作流,将一名严谨分析师的核心工作原则“灌输”给它:比如,所有结论必须基于数据,禁止预测未来走势;必须包含合规声明和风险提示;输出必须结构化,先整体后局部。这让它的每一次输出,都自带严谨、警惕的基因,从源头杜绝误导。

优势三:零代码装配,想法快速落地。腾讯元器的产品设计对普通人极其友好。整个创建过程如同填空和搭积木,有清晰的指引和丰富的模板。即便你没有任何编程基础,只要你能想清楚自己的分析逻辑,就能一步步把它构建出来。

三、三步走通:从零到一,手把手教你捏出“智析股参”

好,主意已定,接下来就是动手实现。整个过程一点也不玄乎,就像照着食谱做一道新菜,关键是把步骤理清楚。我把它归纳为三个核心阶段,一步步带你走通。

你的“专属股票分析师”上线了!我用腾讯元器把高频麻烦变成了趁手利器第一步:动工前,先画好设计图——精准定义你的“分析师”

在打开任何工具之前,我花了些时间纯粹用脑子思考。这一步至关重要,它决定了最终成品是否合用。我问自己:我到底需要一个什么样的“数字分身”来辅助我?

我的核心诉求非常明确:我需要一个能快速将我的主观策略,转化为客观、结构化初筛报告的效率工具。 这个工具必须能帮我解决几个具体且顽固的痛点:

终结手动筛选的繁琐: 每次根据市场情绪调整策略(比如今天想找“超跌反弹”的,明天想看“趋势突破”的),都要在软件里重新设置一堆条件,过程重复,毫无乐趣。弥补信息整合的断层: 传统筛选结果是一维的列表,我还得自己瞪大眼睛,从中分辨哪些属于半导体,哪些是消费医疗,并归纳板块强度,这个过程费神且容易遗漏。植入风险提示的“条件反射”: 人在分析个股时容易上头,需要一个冷静的声音,时刻把个股表现拉回到大盘的整体背景下来审视,提醒我系统性风险的存在。

所以,我给未来这个智能体的“岗位职责”定下了三条铁律:第一,绝对服从指令,精准执行多维度筛选;第二,必须具备“归类-总结”的顶层视角;第三,输出任何结论前,必须附带与当前市场环境匹配的风险评估。

想清楚这些,我心里就有了清晰的“设计图”。它不是要取代我的深度研究,而是要做我最好的“预处理助理”。

第二步:进入“元器”车间,开始拼装核心能力

带着清晰的设计图,我来到了腾讯元器这个“智能体车间”。接下来的过程,出乎意料地像在填空和组装。

1)创建角色,赋予身份: 登录平台,创建新智能体。我给它起名“智析股参”,并在描述栏里,用大白话写下它的“人设”:“你是一名严谨、保守的虚拟股票分析师,不说废话,不预测未来,只根据我给的条件筛选股票,并严格按照固定格式输出分析报告,始终记得提示风险。

你的“专属股票分析师”上线了!我用腾讯元器把高频麻烦变成了趁手利器

2)注入灵魂,编写“提示词”: 这是最核心的一步,相当于为机器人编写思维程序。平台提供了清晰的提示词编辑框,我按照“设计图”,把我的要求条分缕析地“教”给它:

你的核心原则是什么? ——“严格基于提供或假设的数据分析,不编造信息。任何结论都只是参考,绝不以任何形式暗示买卖。”你接收到我的指令后,思考逻辑是什么? ——“第一步,理解我输入的涨跌幅、市值、换手率等所有条件。第二步,在模拟数据库中找到全部符合条件的股票。第三步,将这些股票按所属行业或概念板块进行归类。第四步,分析每个板块的股票共同特征。第五步,对重点股票进行一两句话的简析。第六步,跳出个股,结合大盘整体趋势,给出风险提示。”你输出的报告,必须长什么样? ——“开头必须有合规声明。接着是筛选条件回顾。然后是结果,先按板块展示,每个板块下清晰列出股票名称、代码、关键数据。最后,必须有独立的风险提示章节。” 写完初稿,我甚至用了平台的“AI优化”功能,让另一位AI帮忙润色我的指令,确保逻辑链严密,没有歧义。你的“专属股票分析师”上线了!我用腾讯元器把高频麻烦变成了趁手利器

提示词优化前

你的“专属股票分析师”上线了!我用腾讯元器把高频麻烦变成了趁手利器

提示词优化后

3)调校性格,设置参数:在高级设置里,我找到了“温度”参数(Temperature)。这个参数控制着AI的“想象力”。我果断将它调低。这意味着,我要求“智析股参”必须严谨、克制,严格遵循我的指令模板,绝不天马行空,杜绝一切“可能”、“也许”的模糊表述,保证输出结果的稳定性和可靠性。这是它作为一款“分析工具”而非“聊天玩伴”的尊严所在。

第三步:实战检验与迭代——让它真正“跑”起来

配置完成,点击发布。它瞬间变成了一个可以通过专属链接访问的智能体。是骡子是马,得拉出来遛遛。

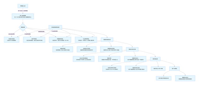
我输入了一个真实的测试指令:“帮我找出当前股价在20日均线以上、市值小于300亿、最近三天成交量有所放大的所有科技类股票,并按细分领域归类分析。”

几秒钟后,一份完整的报告呈现在我眼前。它不仅列出了股票,还自动将它们分成了“软件开发”、“集成电路”、“通信设备”等小板块,并备注了“软件板块内个股估值分化较大”、“集成电路板块整体量能配合较好”等观察。报告最后,一行加粗的风险提示写道:“需注意科技板块整体受市场风险偏好影响较大,当前外部宏观环境存在不确定性,建议结合更多基本面信息综合判断。”

你的“专属股票分析师”上线了!我用腾讯元器把高频麻烦变成了趁手利器

那一刻,我知道,成功了。它完全理解并执行了我的复杂意图,输出的正是我需要的那种“初筛报告”。当然,这还不是终点。我会根据实际使用中遇到的问题(比如某些条件组合结果不理想),回头去优化提示词,微调参数。这个过程,就像打磨一件称手的工具,越用越顺手。

这三步走下来,一个专属于我、带着我个人思维印记的“股票分析助手”就从构想变成了现实。 它没有取代我,而是在我思考的起点上,为我铺好了第一段坚实、整洁的道路。

四、未来想象:从“智能工具”到“有记忆的顾问”

目前的“智析股参”已经能完美解决我日常的数据筛选和初析需求。但我对它的期待更高:

如果未来能接入更丰富的实时数据源插件,它的分析将更加及时、立体。如果能实现简单的用户偏好记忆(例如,记住我常关注的特定行业或规避的股票类型),那么它的筛选和建议将更具个性化,从一个标准工具升级为懂我习惯的“专属顾问”。甚至可以设想,为不同风险偏好的用户(稳健型、进取型)预设不同的分析模型和提示词模板,让它变得更加灵活适配。五、写在最后:赋能个体,从解决一个具体问题开始

最后,谈谈大家关心的成本和门槛。

费用方面,腾讯元器为智能体提供了充足的免费额度,对于个人投资者高频次的条件筛选和咨询使用,完全无需担心成本。最关键的是,技术门槛几乎为零。你不需要懂代码,只需要像吩咐一位实习生一样,用清晰的语言把你的专业分析思路和原则“交代”清楚,AI就能协助你将其固化为一个可靠的智能体。

我们常常仰望AI改变行业的宏大叙事,但技术赋能个体,往往始于解决自身那个最具体、最频繁的“小麻烦”。对于投资者而言,从一堆嘈杂的数据中迅速理出头绪,就是这个值得被解决的“麻烦”。

把重复的数据整理交给“智析股参”,把宝贵的认知资源留给深度的市场思考和价值判断。 如果你也厌倦了在信息的海洋里手动淘金,不妨就从梳理你最常使用的那个股票筛选策略开始。用腾讯元器,亲手打造你的第一个“专属金融分析助手”。让它成为你对抗信息过载、守护决策精力的第一道智能防线。

(免责声明:本文所提及的“智析股参”为基于假设场景的功能演示,不涉及真实股票推荐与投资建议。金融市场风险巨大,任何投资行为均需独立审慎决策。)

本文由 @产品体验羊 原创发布于人人都是产品经理。未经作者许可,禁止转载

题图来自Unsplash,基于CC0协议

转载请注明来自海坡下载,本文标题:《绝地求生画面优化助手(你的专属股票分析师上线了我用腾讯元器把高频麻烦变成了趁手利器)》

每一天,每一秒,你所做的决定都会改变你的人生!

发表评论

快捷回复:

评论列表 (暂无评论,26人围观)参与讨论

还没有评论,来说两句吧...