西山网站建设哪家好(全省唯一西山区人民政府网站获评2022年度中国优秀政务网站)

西山网站建设哪家好(全省唯一西山区人民政府网站获评2022年度中国优秀政务网站)

adminqwq 2025-12-06 招贤纳士 23 次浏览 0个评论

近日

2022年中国优秀政务平台

推荐及综合影响力评估结果揭晓

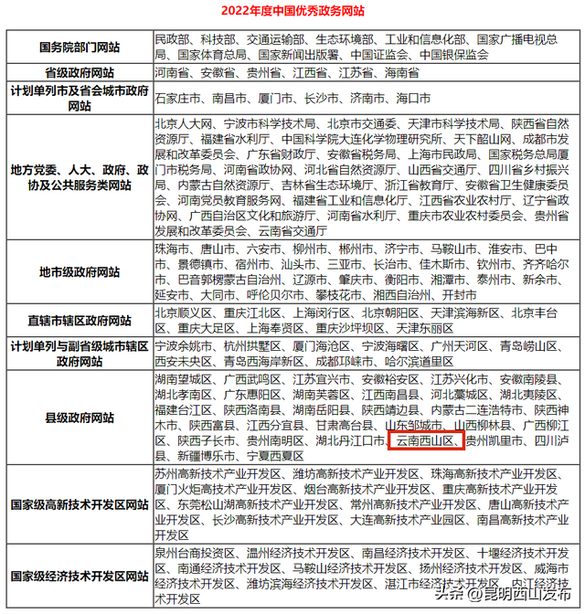
全省唯一!西山区人民政府网站获评2022年度中国优秀政务网站

西山区人民政府门户网站

获评“2022年度中国优秀政务网站”

全省唯一!西山区人民政府网站获评2022年度中国优秀政务网站

据悉,此次评估针对全国各级党政部门数字政府平台、党务政务网站(含外文版)、党务政务新媒体开展分级分类测评,西山区人民政府网站在众多中央和地方网站中脱颖而出,是云南省唯一一家入选县级“2022年度中国优秀政务网站”的政府网站。同时,在云南省人民政府2022年季度检查中,西山区人民政府网站评分全省最高,获得通报表扬。云南省中,云南省交通厅也入选了“2022年度中国优秀政务网站”。

全省唯一!西山区人民政府网站获评2022年度中国优秀政务网站

全省唯一!西山区人民政府网站获评2022年度中国优秀政务网站

“西山区人民政府门户网站”截图

未来

西山区人民政府网站将

持续做好政务公开第一平台工作

强化政府门户网站建设

提供更高质政务服务

全省唯一!西山区人民政府网站获评2022年度中国优秀政务网站

来源:西山区科技工信局、中国信息化研究与促进网、西山区融媒体中心

编辑:杨紫鹃

编审:吴慧芳 李成志

转载请注明来自海坡下载,本文标题:《西山网站建设哪家好(全省唯一西山区人民政府网站获评2022年度中国优秀政务网站)》

每一天,每一秒,你所做的决定都会改变你的人生!

发表评论

快捷回复:

评论列表 (暂无评论,23人围观)参与讨论

还没有评论,来说两句吧...