一、 引入:SDN的革命性价值



"SDN将网络控制平面与数据平面分离,带来:
集中控制:全网策略统一管理自动化运维:API驱动网络配置灵活编程:自定义网络行为创新加速:新功能快速上线Gartner预测:到2025年,70%的企业网络将采用SDN技术!"
二、 SDN架构核心三要素1. SDN架构模型
2. 传统网络 vs SDN网络
# 架构对比分析| **特性** | **传统网络** | **SDN网络** || :--- | :--- | :--- || **控制方式** | 分布式,每设备独立决策 | 集中式,控制器统一决策 || **管理接口** | CLI/SNMP,设备级管理 | API/REST,网络级管理 || **配置速度** | 手动,慢,易出错 | 自动,快,一致性高 || **创新周期** | 长(依赖设备厂商) | 短(软件定义功能) || **运维成本** | 高(需要专业工程师) | 低(自动化工具) |三、 SDN控制器深度解析1. 主流SDN控制器对比
# 控制器特性矩阵| **控制器** | **厂商** | **架构** | **特点** | **适用场景** || :--- | :--- | :--- | :--- | :--- || **OpenDaylight** | Linux基金会 | 模块化,Java | 功能丰富,社区活跃 | 企业级,多云 || **ONOS** | ONF组织 | 分布式,Java | 运营商级,高可用 | 电信网络,大规模 || **Floodlight** | 开源社区 | 轻量级,Java | 简单易用,学习友好 | 实验环境,中小网络 || **RYU** | 开源社区 | Python框架 | 开发灵活,Python生态 | 研发测试,定制开发 || **Cisco ACI** | Cisco | 硬件集成,策略驱动 | 数据中心SDN解决方案 | Cisco环境,企业DC || **NSX** | VMware | 虚拟化集成,Overlay | 虚拟网络,云原生 | 虚拟化环境,多云 |2. OpenDaylight控制器架构
3. ODL基础部署与配置
# OpenDaylight Docker部署docker run -dit --name odl \ -p 8080:8080 -p 6633:6633 -p 6640:6640 \ -e ODL_USER=admin -e ODL_PASSWORD=admin \ opendaylight/odl:latest# 访问Web界面# http://localhost:8080 (admin/admin)# Karaf控制台操作ssh -p 8101 admin@localhost# 安装常用功能包feature:install odl-restconf odl-l2switch-switch odl-mdsal-apidocs4. Python ODL控制器编程
import requestsimport jsonclass ODLClient: """OpenDaylight REST API客户端""" def __init__(self, host='localhost', port='8181', username='admin', password='admin'): self.base_url = f"http://{host}:{port}/restconf" self.auth = (username, password) self.headers = { 'Content-Type': 'application/json', 'Accept': 'application/json' } def get_topology(self): """获取网络拓扑""" url = f"{self.base_url}/operational/network-topology:network-topology" response = requests.get(url, auth=self.auth, headers=self.headers) if response.status_code == 200: return response.json() else: print(f"获取拓扑失败: {response.status_code}") return None def get_nodes(self): """获取所有节点""" url = f"{self.base_url}/operational/opendaylight-inventory:nodes" response = requests.get(url, auth=self.auth, headers=self.headers) if response.status_code == 200: return response.json() else: print(f"获取节点失败: {response.status_code}") return None def install_flow(self, node_id, flow_config): """安装流表项""" url = f"{self.base_url}/config/opendaylight-inventory:nodes/node/{node_id}/flow-node-inventory:table/0" response = requests.post( url, auth=self.auth, headers=self.headers, data=json.dumps(flow_config) ) if response.status_code in [200, 201, 204]: print(f"流表安装成功: {node_id}") return True else: print(f"流表安装失败: {response.status_code} - {response.text}") return False def get_flows(self, node_id): """获取节点的流表""" url = f"{self.base_url}/operational/opendaylight-inventory:nodes/node/{node_id}/flow-node-inventory:table/0" response = requests.get(url, auth=self.auth, headers=self.headers) if response.status_code == 200: return response.json() else: print(f"获取流表失败: {response.status_code}") return None# 使用示例def odl_demo(): client = ODLClient() # 获取拓扑信息 topology = client.get_topology() if topology: print("网络拓扑:") print(json.dumps(topology, indent=2)) # 创建流表配置 flow_config = { "flow-node-inventory:flow": [ { "id": "block-icmp", "priority": 1000, "match": { "ethernet-type": {"type": 0x0800}, "ip-protocol": 1 # ICMP }, "instructions": { "instruction": [ { "order": 0, "apply-actions": { "action": [ { "order": 0, "drop-action": {} } ] } } ] } } ] } # 安装流表(需要先有OpenFlow交换机连接) nodes = client.get_nodes() if nodes and 'node' in nodes.get('nodes', {}): for node in nodes['nodes']['node']: if node['id'].startswith('openflow:'): client.install_flow(node['id'], flow_config)odl_demo()四、 南向接口协议详解1. 南向接口协议对比
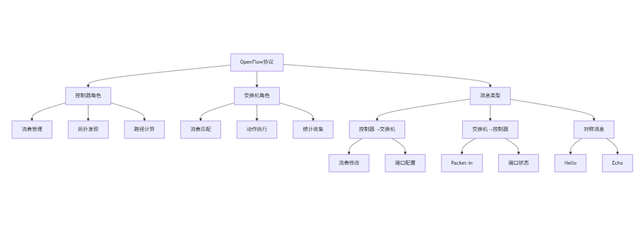
# 南向接口协议矩阵| **协议** | **标准组织** | **传输方式** | **特点** | **应用场景** || :--- | :--- | :--- | :--- | :--- || **OpenFlow** | ONF | TCP/TLS | 流表控制,精细管控 | 数据中心,校园网 || **OVSDB** | IETF | TCP/SSL | OVS数据库管理 | 虚拟化,云平台 || **NETCONF** | IETF | SSH/TLS | 配置管理,YANG模型 | 网络设备配置 || **P4** | P4.org | 无标准 | 可编程数据平面 | 定制转发,科研 || **BGP-LS** | IETF | TCP | 拓扑收集,路由控制 | 运营商网络 |2. OpenFlow协议深度解析
3. OpenFlow流表结构
# OpenFlow流表项数据结构flow_entry = { "match": { "in_port": 1, "eth_dst": "00:11:22:33:44:55", "eth_src": "aa:bb:cc:dd:ee:ff", "eth_type": 0x0800, # IPv4 "ipv4_src": "192.168.1.0/24", "ipv4_dst": "10.0.0.1", "ip_proto": 6, # TCP "tcp_dst": 80 }, "priority": 1000, "idle_timeout": 300, "hard_timeout": 3600, "instructions": { "apply_actions": [ {"type": "OUTPUT", "port": 2}, {"type": "SET_FIELD", "field": "ip_dscp", "value": 46} ], "write_actions": [ {"type": "SET_FIELD", "field": "vlan_vid", "value": 100} ], "goto_table": 1 }, "counters": { "packet_count": 0, "byte_count": 0 }}4. OVSDB协议实战
import ovs.db.typesfrom ovsdb-client import OVSDBClientclass OVSDBManager: """OVSDB管理客户端""" def __init__(self, host='localhost', port=6640): self.client = OVSDBClient(host, port) def create_bridge(self, bridge_name): """创建虚拟网桥""" transaction = { "id": "create_bridge", "method": "transact", "params": [ "Open_vSwitch", { "op": "insert", "table": "Bridge", "row": { "name": bridge_name, "datapath_type": "netdev" } } ] } return self.client.send(transaction) def add_port_to_bridge(self, bridge_name, port_name): """添加端口到网桥""" transaction = { "id": "add_port", "method": "transact", "params": [ "Open_vSwitch", { "op": "insert", "table": "Port", "row": { "name": port_name, "interfaces": ["set", [["uuid", self._create_interface(port_name)]]] } }, { "op": "mutate", "table": "Bridge", "where": [["name", "==", bridge_name]], "mutations": [["ports", "insert", ["set", [["uuid", "##PORT_UUID##"]]]]] } ] } return self.client.send(transaction) def create_vxlan_port(self, port_name, remote_ip, key=1000): """创建VXLAN隧道端口""" interface_config = { "type": "vxlan", "options": { "remote_ip": remote_ip, "key": str(key) } } transaction = { "id": "create_vxlan", "method": "transact", "params": [ "Open_vSwitch", { "op": "insert", "table": "Interface", "row": { "name": port_name, "type": "vxlan", "options": [["map", interface_config["options"]]] } } ] } return self.client.send(transaction)# 使用示例def ovsdb_demo(): manager = OVSDBManager('192.168.1.100') # 创建网桥 result = manager.create_bridge('br-sdn') print("创建网桥结果:", result) # 添加VXLAN端口 result = manager.create_vxlan_port('vxlan-tunnel', '192.168.2.100') print("创建VXLAN结果:", result)ovsdb_demo()五、 Overlay网络技术实战1. Overlay网络架构
2. VXLAN Overlay部署实战
import subprocessimport jsonclass VXLANOverlay: """VXLAN Overlay网络管理""" def __init__(self, bridge_name='br-overlay'): self.bridge_name = bridge_name def create_vxlan_infrastructure(self): """创建VXLAN基础设施""" commands = [ # 创建虚拟网桥 f"ovs-vsctl add-br {self.bridge_name}", # 设置网桥控制器 f"ovs-vsctl set-controller {self.bridge_name} tcp:192.168.1.10:6633", # 启用STP(可选) f"ovs-vsctl set bridge {self.bridge_name} stp_enable=true" ] for cmd in commands: try: subprocess.run(cmd, shell=True, check=True) print(f"执行成功: {cmd}") except subprocess.CalledProcessError as e: print(f"执行失败: {cmd} - {e}") def add_vxlan_tunnel(self, tunnel_name, remote_ip, vni=10000): """添加VXLAN隧道""" cmd = ( f"ovs-vsctl add-port {self.bridge_name} {tunnel_name} " f"-- set interface {tunnel_name} type=vxlan " f"options:remote_ip={remote_ip} options:key={vni}" ) try: subprocess.run(cmd, shell=True, check=True) print(f"VXLAN隧道创建成功: {tunnel_name} -> {remote_ip}") return True except subprocess.CalledProcessError as e: print(f"隧道创建失败: {e}") return False def create_virtual_network(self, vni, gateway_ip, subnet='24'): """创建虚拟网络""" # 创建网络命名空间(模拟虚拟机) ns_name = f"vn-{vni}" commands = [ f"ip netns add {ns_name}", f"ovs-vsctl add-port {self.bridge_name} veth-{vni}", f"ip link add veth-{vni}-a type veth peer name veth-{vni}-b", f"ip link set veth-{vni}-a up", f"ip link set veth-{vni}-b netns {ns_name}", f"ip netns exec {ns_name} ip link set veth-{vni}-b up", f"ip netns exec {ns_name} ip addr add {gateway_ip}/{subnet} dev veth-{vni}-b" ] for cmd in commands: try: subprocess.run(cmd, shell=True, check=True) except subprocess.CalledProcessError as e: print(f"命令执行失败: {cmd} - {e}") return False print(f"虚拟网络创建成功: VNI={vni}, Gateway={gateway_ip}") return True def configure_flow_for_vni(self, vni, segmentation=True): """为VNI配置流表规则""" if segmentation: # 配置流量隔离规则 flow_rules = [ # 允许同一VNI内通信 f"ovs-ofctl add-flow {self.bridge_name} table=0,priority=1000,tun_id={vni},actions=normal", # 阻止不同VNI间通信 f"ovs-ofctl add-flow {self.bridge_name} table=0,priority=900,tun_id=!{vni},actions=drop" ] else: # 允许跨VNI通信 flow_rules = [ f"ovs-ofctl add-flow {self.bridge_name} table=0,priority=1000,actions=normal" ] for rule in flow_rules: try: subprocess.run(rule, shell=True, check=True) print(f"流表规则添加成功: {rule}") except subprocess.CalledProcessError as e: print(f"流表规则添加失败: {rule} - {e}")# 使用示例def vxlan_overlay_demo(): overlay = VXLANOverlay('br-sdn-overlay') # 创建基础设施 overlay.create_vxlan_infrastructure() # 添加隧道连接到其他节点 overlay.add_vxlan_tunnel('vxlan-to-node2', '192.168.1.101', vni=10000) overlay.add_vxlan_tunnel('vxlan-to-node3', '192.168.1.102', vni=10000) # 创建多个虚拟网络 overlay.create_virtual_network(100, '10.100.1.1') overlay.create_virtual_network(200, '10.100.2.1') # 配置流表规则 overlay.configure_flow_for_vni(100, segmentation=True) overlay.configure_flow_for_vni(200, segmentation=True)vxlan_overlay_demo()3. Geneve协议高级特性
class GeneveOverlay: """Geneve Overlay网络管理""" def create_geneve_tunnel(self, tunnel_name, remote_ip, options=None): """创建Geneve隧道""" base_cmd = f"ovs-vsctl add-port br-geneve {tunnel_name} -- set interface {tunnel_name} type=geneve options:remote_ip={remote_ip}" if options: option_str = " ".join([f"options:{k}={v}" for k, v in options.items()]) base_cmd += f" {option_str}" try: subprocess.run(base_cmd, shell=True, check=True) print(f"Geneve隧道创建成功: {tunnel_name}") return True except subprocess.CalledProcessError as e: print(f"Geneve隧道创建失败: {e}") return False def set_geneve_options(self, tunnel_name, **options): """设置Geneve选项""" option_cmds = [] for key, value in options.items(): cmd = f"ovs-vsctl set interface {tunnel_name} options:{key}={value}" option_cmds.append(cmd) for cmd in option_cmds: try: subprocess.run(cmd, shell=True, check=True) except subprocess.CalledProcessError as e: print(f"设置选项失败: {cmd} - {e}")# Geneve高级选项示例geneve_options = { "csum": "true", # 校验和 "key": "flow", # 流表键值 "tos": "inherit", # 继承ToS "ttl": "64", # TTL值 "dscp": "46" # DSCP标记}六、 SDN应用场景实战1. 负载均衡应用
class SDNLoadBalancer: """SDN负载均衡器""" def __init__(self, odl_client): self.odl_client = odl_client self.server_pools = {} self.flow_tables = {} def create_server_pool(self, pool_name, servers): """创建服务器池""" self.server_pools[pool_name] = { 'servers': servers, 'current_index': 0, 'health_status': {server: True for server in servers} } print(f"服务器池创建成功: {pool_name} -> {servers}") def install_load_balance_flows(self, node_id, vip, pool_name): """安装负载均衡流表""" servers = self.server_pools[pool_name]['servers'] # 基于IP哈希的负载均衡 for i, server in enumerate(servers): flow_config = { "flow-node-inventory:flow": [ { "id": f"lb-{pool_name}-{i}", "priority": 1000, "match": { "ipv4-destination": vip, "ipv4-source": f"10.0.0.0/16" # 客户端网段 }, "instructions": { "instruction": [ { "order": 0, "apply-actions": { "action": [ { "order": 0, "set-field": { "ipv4-destination": server } }, { "order": 1, "output-action": { "output-node-connector": "NORMAL" } } ] } } ] } } ] } self.odl_client.install_flow(node_id, flow_config) self.flow_tables[f"{node_id}-{pool_name}"] = flow_config print(f"负载均衡流表安装完成: VIP={vip}, 后端={servers}") def health_check(self, pool_name): """健康检查""" import requests import threading def check_server(server): try: response = requests.get(f"http://{server}:80/health", timeout=5) self.server_pools[pool_name]['health_status'][server] = ( response.status_code == 200 ) except: self.server_pools[pool_name]['health_status'][server] = False threads = [] for server in self.server_pools[pool_name]['servers']: thread = threading.Thread(target=check_server, args=(server,)) thread.start() threads.append(thread) for thread in threads: thread.join() print(f"健康检查完成: {pool_name}") print("服务器状态:", self.server_pools[pool_name]['health_status'])# 使用示例def load_balancer_demo(): odl_client = ODLClient() lb = SDNLoadBalancer(odl_client) # 创建服务器池 lb.create_server_pool('web-servers', ['192.168.10.101', '192.168.10.102', '192.168.10.103']) # 安装负载均衡规则 nodes = odl_client.get_nodes() if nodes: for node in nodes.get('nodes', {}).get('node', []): if node['id'].startswith('openflow:'): lb.install_load_balance_flows(node['id'], '192.168.100.100', 'web-servers') # 执行健康检查 lb.health_check('web-servers')load_balancer_demo()2. 网络安全策略应用
class SDNFirewall: """SDN防火墙""" def __init__(self, odl_client): self.odl_client = odl_client self.security_groups = {} def create_security_group(self, sg_name, rules): """创建安全组""" self.security_groups[sg_name] = { 'rules': rules, 'members': [] } print(f"安全组创建成功: {sg_name}") def apply_security_group(self, node_id, port_id, sg_name): """应用安全组到端口""" rules = self.security_groups[sg_name]['rules'] for i, rule in enumerate(rules): flow_config = { "flow-node-inventory:flow": [ { "id": f"sg-{sg_name}-{port_id}-{i}", "priority": rule['priority'], "match": self._build_match(rule, port_id), "instructions": { "instruction": [ { "order": 0, "apply-actions": { "action": [ { "order": 0, "output-action": { "output-node-connector": "NORMAL" } } if rule['action'] == 'allow' else { "order": 0, "drop-action": {} } ] } } ] } } ] } self.odl_client.install_flow(node_id, flow_config) print(f"安全组应用成功: {sg_name} -> 端口{port_id}") def _build_match(self, rule, port_id): """构建流表匹配条件""" match = {} if 'in_port' in rule: match['in-port'] = port_id if 'protocol' in rule: if rule['protocol'] == 'tcp': match['ip-protocol'] = 6 elif rule['protocol'] == 'udp': match['ip-protocol'] = 17 elif rule['protocol'] == 'icmp': match['ip-protocol'] = 1 if 'source_ip' in rule: match['ipv4-source'] = rule['source_ip'] if 'dest_ip' in rule: match['ipv4-destination'] = rule['dest_ip'] if 'source_port' in rule: match[f"{rule['protocol']}-source-port"] = rule['source_port'] if 'dest_port' in rule: match[f"{rule['protocol']}-destination-port"] = rule['dest_port'] return match# 使用示例def firewall_demo(): odl_client = ODLClient() firewall = SDNFirewall(odl_client) # 定义安全组规则 web_sg_rules = [ {'priority': 1000, 'protocol': 'tcp', 'dest_port': 80, 'action': 'allow'}, {'priority': 1000, 'protocol': 'tcp', 'dest_port': 443, 'action': 'allow'}, {'priority': 900, 'protocol': 'tcp', 'dest_port': 22, 'action': 'allow'}, {'priority': 100, 'action': 'deny'} # 默认拒绝 ] firewall.create_security_group('web-server-sg', web_sg_rules) # 应用安全组 nodes = odl_client.get_nodes() if nodes: for node in nodes.get('nodes', {}).get('node', []): firewall.apply_security_group(node['id'], '1', 'web-server-sg')firewall_demo()七、 生产环境部署考量1. 高可用性设计
# OpenDaylight集群配置odl_cluster: nodes: - id: "odl-node-1" ip: "192.168.1.10" role: "leader" - id: "odl-node-2" ip: "192.168.1.11" role: "follower" - id: "odl-node-3" ip: "192.168.1.12" role: "follower" # 数据存储配置 datastore: type: "h2" # 或 "cassandra" 用于生产环境 backup_enabled: true # 故障转移配置 failover: timeout: "30s" heartbeat_interval: "5s"2. 性能优化策略
class SDNOptimizer: """SDN性能优化器""" def optimize_flow_table(self, node_id, optimization_strategy='aggregation'): """优化流表性能""" if optimization_strategy == 'aggregation': # 流表聚合策略 self._aggregate_flows(node_id) elif optimization_strategy == 'timeout': # 超时优化策略 self._optimize_timeouts(node_id) elif optimization_strategy == 'cache': # 缓存优化策略 self._implement_caching(node_id) def _aggregate_flows(self, node_id): """流表聚合""" # 获取当前流表 flows = self.odl_client.get_flows(node_id) # 识别可以聚合的流表项 aggregated_flows = self._identify_aggregation_candidates(flows) # 安装聚合后的流表 for flow_group in aggregated_flows: self.odl_client.install_flow(node_id, flow_group) def monitor_performance(self): """性能监控""" import psutil import time while True: # 监控控制器性能 cpu_usage = psutil.cpu_percent(interval=1) memory_usage = psutil.virtual_memory().percent # 监控流表数量 flow_stats = self._get_flow_table_stats() print(f"CPU使用率: {cpu_usage}%") print(f"内存使用率: {memory_usage}%") print(f"流表统计: {flow_stats}") # 性能告警 if cpu_usage > 80: self._trigger_optimization() time.sleep(60) # 每分钟检查一次八、 未来趋势:P4可编程数据平面1. P4基础概念
// P4程序示例:简单路由器#include <core.p4>#include <v1model.p4>struct metadata { bit<32> ingress_port; bit<32> egress_port;}parser MyParser(packet_in packet, out headers hdr, inout metadata meta) { state start { packet.extract(hdr.ethernet); transition select(hdr.ethernet.etherType) { 0x0800: parse_ipv4; default: accept; } } state parse_ipv4 { packet.extract(hdr.ipv4); transition accept; }}control MyIngress(inout headers hdr, inout metadata meta) { action drop() { mark_to_drop(); } action forward(bit<9> port) { meta.egress_port = port; } table ipv4_lpm { key = { hdr.ipv4.dstAddr: lpm; } actions = { forward; drop; } size = 1024; default_action = drop; } apply { ipv4_lpm.apply(); }}九、 总结:SDN部署最佳实践部署检查清单:
✅ 控制器选型是否匹配业务需求?✅ 南向接口协议是否兼容现有设备?✅ Overlay网络设计是否满足扩展性?✅ 高可用性方案是否经过测试?✅ 安全策略是否完善?✅ 性能监控体系是否建立?✅ 运维团队技能是否到位?✅ 回滚方案是否准备充分?成功关键因素:
渐进式部署:从非关键业务开始试点标准化接口:坚持使用开放标准自动化运维:建立完整的自动化流程团队培训:培养SDN运维技能生态整合:与云平台、编排系统集成互动提问:
你在SDN部署中遇到的最大挑战是什么?有什么独特的SDN应用场景或优化经验?对SDN技术的未来发展有什么看法?转载请注明来自海坡下载,本文标题:《速度优化器(SDN初探控制器南向接口与Overlay网络)》
京公网安备11000000000001号
京ICP备11000001号
还没有评论,来说两句吧...