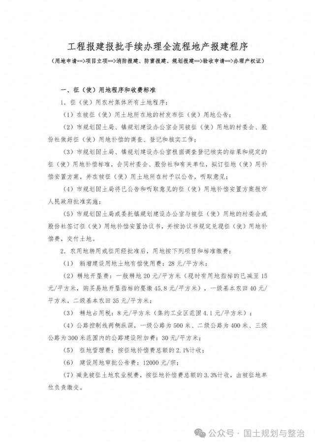
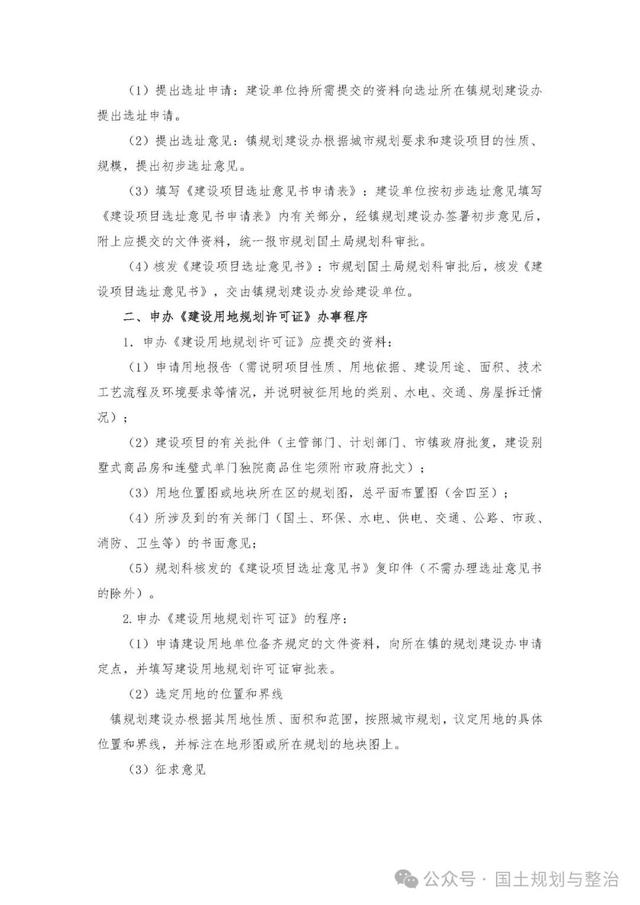
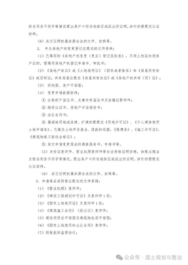
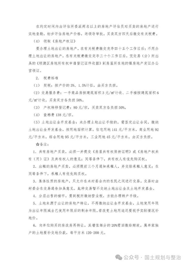
工程报建审批手续流程总结一、征(使)用地程序与收费(一)农村集体土地征用程序在被征土地村发布公告后,相关部门联合村社进行补偿调查登记核实,拟订并公告补偿安置方案,报政府批准,最后签订协议、兑现补偿并交付土地,确保征地流程规范、公正,保障农民权益。(二)农用地转用或征用缴费项目包括新增建设用地土地有偿使用费、耕地开垦费、耕地占用税等多项费用,依土地性质、位置及项目情况按标准缴纳,为土地合法使用提供经济保障与规范管理。二、农村村民建房申请(一)申请条件年满 18 岁、履行兵役义务、无违反计生政策,且符合无房、分户建房或未改变住宅用途等条件,同时遵循一户一宅及面积标准,确保宅基地分配公平合理。(二)申请程序申请人先向村预申请,村公示无异议后报镇,镇审定确认符合条件者,申请人再正式申请,镇依规划安排用地并发放批准书,保障建房申请有序审批。三、规划报建办事程序(一)《建设项目选址意见书》申办提交项目建议书、可行性报告等资料向镇申请,镇提意见后建设单位填申请表报市规划国土局,审批通过后发证,确保项目选址符合规划。(二)《建设用地规划许可证》申办准备用地报告、批件等资料向镇申请定点,镇确定用地位置界线并征求部门意见后提供设计要点,审核总图后报市规划国土局审批发证,规范建设用地规划。(三)《建设用地规划设计条件》申办持委托书、地块手续等资料向镇申请,镇依控制性详细规划制定条件,按范围分别核发或报市审批核发,为设计提供依据。(四)建设工程规划报建建设单位或个人持资料向镇申请,依项目情况审定建筑方案后审核报建资料报主管部门审批,核发许可证或报建表,确保工程建设符合规划要求。(五)《建设工程规划管理验收合格证》申办工程竣工后提交许可证、规划改动批件等资料申请验收,镇现场验收签意见后报主管部门审批发证,保障工程按规划建设完成。四、环保审批办事程序项目申办人经工商、计生、规划部门后领表填写,依权限交镇或市环保办终审,敏感行业需签协议确认,部分项目由镇环境监测分站做本底调查,确保项目环保合规。五、建设工程施工图审查(一)送审资料要求行政文件复印件需盖章,勘察设计文件需相应章印,工程勘察报告及各专业施工图送审有特定资料要求,保障审查依据准确。(二)审查流程与时限窗口受理后经程序性和技术性审查,出具报告经建设局签发后建设单位凭缴款单取件,一般设计文件 10 工作日、勘察报告 5 工作日内回复,复杂项目适当延长,确保审查高效有序。(三)收费标准依广东省物价局及顺德市建设局文件,按项目类型不同按规定标准一定比例收取,为审查服务提供经济规范。六、其他报建手续(一)项目立项手续需提交固定资产投资表、资金证明、规划要点等多类资料,为项目启动提供综合审批依据,确保项目可行性与合规性。(二)防雷报建手续办理开工手续需领表审定、提交图纸复核等,工程中通知检测,竣工后检测办证交质监站,全流程保障建筑物防雷安全。(三)消防报建手续建筑工程和自动消防设施设计分别提交相应申报表、批文、图纸等资料审核,审核通过获意见书,确保消防设计达标。七、房地产发证办事程序(一)房地产权登记初始登记、变更登记分别提交土地房产来源、变更依据等资料,经审核办理,确保产权清晰合法,维护业主权益。(二)商品房相关手续预售、确权、租赁分别提交规划、土地、质量验收等资料申请,各环节依规定审核,规范商品房市场管理。(三)房产交易与赠与、继承手续私房交易经填表格、验证签约、评估缴税等流程领证,赠与和继承需审定、评估、公证后办理契证变更与领证,均按标准缴费,保障房产流转合法有序。
















转载请注明来自海坡下载,本文标题:《顺德建设局网站(工程报建审批手续流程)》
京公网安备11000000000001号
京ICP备11000001号
还没有评论,来说两句吧...