四上数学优化作业设计(人教四上数学期末怕丢分这份 错题克星卷 帮你把漏洞堵上)

四上数学优化作业设计(人教四上数学期末怕丢分这份 错题克星卷 帮你把漏洞堵上)

adminqwq 2025-12-05 社会资讯 34 次浏览 0个评论

四年级上数学丢分知识点通常有,试商与调商失误,商的位置写错,读写数漏零,改写与求近似数混淆,量角内外圈混淆,积的末尾漏零等常见易错题,本套试卷对相关的易错题进行了分析,家长可以根据题型给孩子做讲解,减少易错题的错误率。

一、填空题易错题

1. 第 6 题:“一个数除以 47,商是 104,当余数最大时,这个数是( )”

考点:有余数的除法(余数与除数的关系、被除数计算)易错点:① 忘记 “余数要比除数小”,误将余数最大算成 47(正确应为 46);② 计算被除数时,漏算 “余数 ×1”,直接用 “47×104” 得出结果(正确需加余数 46)。解决方法:① 牢记 “余数<除数”,做题时先标注 “除数 = 47”,则余数最大为 “47-1=46”;② 默写被除数公式 “被除数 = 商 × 除数 + 余数”,代入数值 “47×104+46”,分步计算:先算 47×104=4888,再算 4888+46=4934,避免漏加余数。

2. 第 7 题:“煎 5 条鱼至少需( )分钟”

考点:优化问题(合理安排时间)易错点:① 误以为 “煎 5 条鱼需分 3 次,每次 4 分钟,共 12 分钟”(未充分利用平底锅);② 不清楚 “每次煎两条鱼的两面” 的最优流程。解决方法:① 明确 “平底锅每次可煎 2 条,每面 2 分钟”,最优方案为:先煎 2 条(4 分钟),再煎 2 条(4 分钟),最后 1 条单独煎(4 分钟)→ 实际可优化:前 2 条煎好后,第 3、4 条先煎正面(2 分钟),拿出第 4 条,放第 5 条煎正面、第 3 条煎反面(2 分钟),最后煎第 4、5 条反面(2 分钟),共 2+2+2+2=10 分钟;② 用 “画图法” 记录每一步:标注 “鱼 1-5”“正面 / 反面”“时间”,直观梳理流程,避免重复计算。二、判断题易错题

1. 第 2 题:“千位、万位、十万位、百万位…… 都是计数单位”

考点:数位与计数单位的区别易错点:混淆 “数位”(带 “位” 字,如千位)和 “计数单位”(不带 “位” 字,如千),误判为正确。解决方法:① 牢记 “数位带‘位’,计数单位不带‘位’”,举例对比:“千位是数位,千是计数单位”;② 做题时圈出关键词,若出现 “×× 位”,直接判断为 “数位”,而非计数单位,快速排除错误。

2. 第 5 题:“680÷60=68÷6=11……2”

考点:有余数的除法(被除数和除数同时缩小的余数变化)易错点:忽略 “被除数和除数同时除以 10,余数也会除以 10”,误将余数 2 当作最终结果(正确余数应为 20)。解决方法:① 计算时不随意简化,先按原算式 “680÷60” 计算:60×11=660,680-660=20,得出余数 20;② 若简化计算 “68÷6=11……2”,需记住 “余数要乘 10”(因被除数和除数除以 10),还原为原余数 20,用 “除数 × 商 + 余数 = 被除数” 验算:60×11+20=680,确保正确。三、计算题易错题

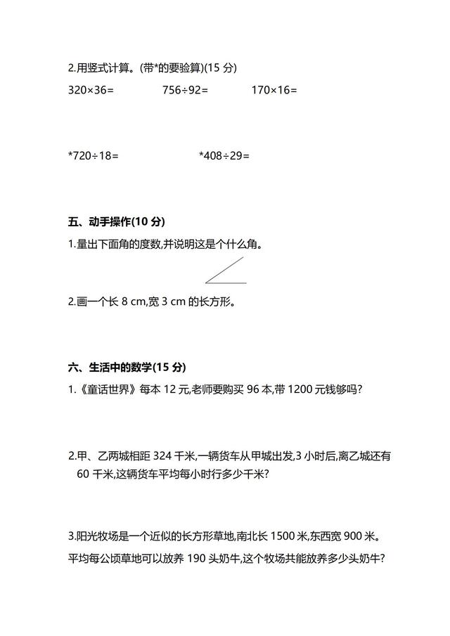
1. 竖式计算 “756÷92”

考点:除数是两位数的除法(试商)易错点:① 试商时误将 92 看作 90,商 8 时 “92×8=736”,余数 “756-736=20”,但误算为商 9(92×9=828>756,商过大);② 余数大于除数(如余数 20<92 正确,若误算余数 100 则错误)。解决方法:① 试商时 “四舍五入” 后,先估算 “除数 × 商” 是否接近被除数:92≈90,90×8=720,92×8=736<756,92×9=828>756,确定商 8;② 计算后检查 “余数<除数”,若余数≥除数,说明商偏小,需调大商,重新计算。

2. 直接写得数 “170×50”

考点:末尾有 0 的乘法易错点:漏算末尾 0 的个数,误算为 “17×5=85,加 1 个 0 得 850”(正确应为 17×5=85,加 2 个 0 得 8500)。解决方法:① 分两步计算:先算 “非 0 部分” 17×5=85,再数两个因数末尾共有 2 个 0(170 有 1 个,50 有 1 个),在 85 后加 2 个 0,得 8500;② 用 “估算验证”:170×50≈200×50=10000,结果 8500 接近 10000,若得 850 则偏差过大,及时检查 0 的个数。四、应用题易错题

第 3 题:“阳光牧场能放养多少头奶牛”

考点:面积单位换算 + 乘法应用易错点:① 忘记将 “平方米” 换算为 “公顷”(1 公顷 = 10000 平方米),直接用 1500×900=1350000 平方米 ×190,结果过大;② 换算时进率错误(如误将 1 公顷 = 1000 平方米)。解决方法:① 读题时圈出 “公顷”“平方米”,先计算面积:1500×900=1350000 平方米;② 牢记 “1 公顷 = 10000 平方米”,换算时 “除以 10000”:1350000÷10000=135 公顷;③ 最后计算奶牛数量:135×190=25650 头,每一步标注单位,避免单位混淆。人教四上数学期末怕丢分?这份 “错题克星卷” 帮你把漏洞堵上

人教四上数学期末怕丢分?这份 “错题克星卷” 帮你把漏洞堵上

人教四上数学期末怕丢分?这份 “错题克星卷” 帮你把漏洞堵上

人教四上数学期末怕丢分?这份 “错题克星卷” 帮你把漏洞堵上

人教四上数学期末怕丢分?这份 “错题克星卷” 帮你把漏洞堵上

转载请注明来自海坡下载,本文标题:《四上数学优化作业设计(人教四上数学期末怕丢分这份 错题克星卷 帮你把漏洞堵上)》

每一天,每一秒,你所做的决定都会改变你的人生!

发表评论

快捷回复:

评论列表 (暂无评论,34人围观)参与讨论

还没有评论,来说两句吧...