语篇优化(小学英语语篇教学中学生阅读能力的培养)

语篇优化(小学英语语篇教学中学生阅读能力的培养)

adminqwq 2025-12-02 社会资讯 40 次浏览 0个评论

感谢您关注“永大英语”!

小学英语语篇教学中学生阅读能力的培养

小学英语语篇教学中学生阅读能力的培养

陈珠珠

摘要:提出在小学英语语篇教学中学生阅读能力的培养策略,即以问题链为引领,点燃思维之光;以思维导图为支撑,细绘阅读之图;以读写交融为抓手,筑牢阅读之基。本文以译林版小学《英语》六年级(下)Unit 1 The lion and the mouse为例,展开案例探究,详细呈现在小学英语语篇教学中学生阅读能力的培养过程,以期为小学英语语篇教学提供理论支持和实践指导。

关键词:小学英语;语篇教学;阅读能力;培养路径

引言

随着英语教育改革的深入推进,小学英语语篇教学改革成为必然趋势。阅读能力作为英语学习的核心技能之一,对于培养学生的语言素养和跨文化交际能力具有重要意义。然而,当前小学英语语篇教学仍存在系列问题,如阅读材料单一、教学方法陈旧、学生兴趣不高等,制约了学生阅读能力的有效提升。因此,如何优化小学英语语篇教学,激发学生的阅读兴趣,提高其阅读能力,成为当前英语教学研究的重要课题。本文将立足小学英语语篇教学的实际情况,结合小学生的认知特点、兴趣点等,探讨有效的阅读教学策略,以提高学生的阅读能力。

一、小学英语语篇教学中学生阅读能力培养的策略

(一)以问题链为引领,点燃思维之光

小学英语语篇教学的落脚点在于培养学生的阅读能力。为达成此目标,教师可以采用问题链策略,点燃学生的思维火花。教师应深入研读语篇内容,明确教学目标和重点,在此基础上围绕文本的主题、情节、人物等,设计一系列具有层次性和逻辑性的问题,形成问题链。在课堂上,教师可以根据学生的实际情况和教学进度,适时抛出问题链(谢佳韵 2024)。与此同时,教师可以结合多媒体等教学手段,将问题具象化,帮助学生更好地理解问题。基于问题的引导,促使学生展开深入交流、多维互动,积极发表观点和看法,并形成更加全面和深入的理解,快乐地学习英语。

(二)以思维导图为支撑,细绘阅读之图

思维导图是一种有效的图形化思维工具,它可以帮助学生在阅读过程中组织、整合信息。基于此,教师应善用、活用思维导图,为英语教学注入新的活力。教师在课前可以根据语篇的关键元素,设计思维导图的基本框架,将复杂的文本内容简化为清晰的结构图,为学生的阅读学习提供有力的支撑。在课堂上,一方面,教师可以指导学生快速浏览文本,了解文本的大致内容,并尝试将关键信息填充到思维导图的相应位置,旨在帮助学生从整体上把握文本结构,形成初步的阅读印象;另一方面,随着阅读的深入,教师可以引导学生细读文本,寻找更多的细节信息,如人物的特点、情节的转折等,将相关信息添加到思维导图中,并思考这些信息与主题、情节等之间的联系,逐渐构建起自己的阅读思路。

此外,教师还可以利用思维导图组织学生进行讨论和交流。在此环节,学生可以分享自己的思维导图,比较彼此之间的差异和相似之处,并讨论在阅读中遇到的问题和收获。通过交流,学生可以相互学习、取长补短,进一步完善自己的思维导图和阅读思路,以便逐渐掌握阅读方法和技巧,为未来的学习打下坚实的基础(陈恩香 2024)。

(三)以读写交融为抓手,筑牢阅读之基

阅读和写作是语言学习的两大核心技能,它们相辅相成,共同促进学生语言能力的提升。在小学英语语篇教学中,教师可以秉持读写结合理念,设计丰富多样的写作活动,让学生在实践中感受阅读的魅力,锻炼写作技能。一方面,教师可以组织仿写活动,选取阅读材料中的精彩片段,组织学生品味原文的用词、句式和表达方式等,然后在自己的作品中加以模仿和运用,以加深对阅读材料的理解,进而在实践中掌握写作技巧。另一方面,教师可以组织续写和扩写活动,选取阅读材料中有悬念的情节或者开放式的结尾,让学生根据自己对故事情节的理解和对人物性格的把握,发挥想象力,创作出属于自己的故事,这样既能检验他们对阅读材料的理解程度,又能锻炼他们的写作能力。

此外,教师还可以组织创意写作活动,让学生围绕特定主题,结合自己的生活经验和感受,进行个性化创作,使他们更深入地理解阅读材料的主题和意义,强化其独立思考和创新能力。

小学英语语篇教学中学生阅读能力的培养

二、小学英语语篇教学中学生阅读能力培养的案例

下面,以译林版小学《英语》六年级(下)Unit 1 The lion and the mouse为例,详细分析在小学英语语篇教学中如何培养学生的阅读能力。

(一)设疑引路,激发思维活力

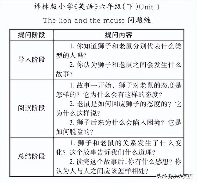
教师通过构建问题链可以有效地激发学生的阅读兴趣,培养他们的主动思考能力和深入理解文本的能力。教师引导学生深入研读The lion and the mouse这篇阅读材料,明确此文章主要讲述了狮子和老鼠之间发生的故事,并通过这个故事传达了人与人之间需要相互帮助、尊重每一个生命个体的道理。教学重点在于引导学生理解文本中的故事情节、人物特点及所蕴含的道理,同时注重语言点的教授和练习。在此基础上,教师设计问题链,引导学生逐步深入文本内容,从整体上把握故事的发展脉络和主题思想(金敏敏 2024)。具体见下表:

小学英语语篇教学中学生阅读能力的培养

值得注意的是,在抛出问题链的过程中,教师一方面可以依托图片与视频的直观展示,将抽象问题具象化,让学生在视觉与思维的交融中领略知识的魅力,从而激发其学习动力和深度思考。例如,在讲述狮子陷入困境的情节时,教师可以展示一张狮子被大网困住的图片,让学生更加直观地感受狮子的无助。教师还可以播放相关的动画片段或录音材料,让学生在视听结合的情况下更好地理解故事情节和人物特点,以进一步拓展其思维深度,提升其阅读学习效率。

(二)巧用导图,理清阅读脉络

教师利用思维导图进行阅读教学,可以帮助学生更好地理解和记忆故事内容。在课前,教师根据故事情节、人物特点和主题等元素设计了一张基础思维导图(见下图)。

小学英语语篇教学中学生阅读能力的培养

开始上课后,教师让学生快速浏览阅读材料,获取大概内容,并尝试将关键信息如angry lion、caught lion、mouse helps等填入思维导图的对应位置。这有助于学生初步把握故事结构。在此基础上,教师指导学生将更多的文本细节添加到思维导图中,如狮子怎样醒来(walked by and woke)、狮子为什么生气(want to eat mice)、老鼠如何说服狮子(Please don’t eat me ...)、狮子为何轻蔑老鼠(laughed loudly)、老鼠如何解救狮子(made a big hole)、狮子态度的转变(Thank you!)等。

当学生对故事情节有了较为完整的认识后,教师要求他们以小组为单位进一步完善思维导图,添加重要的细节,如狮子和老鼠的性格特征、语言点等(walked、woke、laughed)。之后,各组分享思维导图,比较差异,讨论各自的理解与体会。此环节有利于学生从不同角度思考,提升批判性和创造性思维能力。

在整个教学过程中,思维导图充当了桥梁和纽带的角色,它不仅帮助学生可视化地组织和记忆信息,促进他们之间的互动与合作,还使他们学会了尊重和帮助他人的生活智慧。

小学英语语篇教学中学生阅读能力的培养

(三)读写融合,夯实阅读基石

教师可以组织仿写、续写、扩写、创新写作等活动,贯彻、落实读写交融理念,为学生阅读素养、写作素养的发展提供助力。

1. 组织仿写活动

在学生细读故事内容后,教师可以引导他们模仿故事中的对话或描述部分,创作自己的故事版本。例如,学生可以尝试用与故事中相似的方式描述一个场景,或者构建一段带有类似情感的对话。在此过程中,学生需要注意故事中是如何使用形容词(如 strong、weak、large、small)和副词(如loudly、quietly)的,并将这些词汇运用在自己的写作中,以更好地理解原故事的语言风格,并在写作中练习关键语言点。

2. 组织续写和扩写活动

续写和扩写活动能进一步激发学生的创造力。教师可以选择故事中的悬念部分或情节转折部分作为起点,让学生基于对故事走向的理解编写故事。例如,学生可以在狮子和老鼠成为朋友后想象他们会一起遇到什么新的危险,或者如何用他们的智慧帮助森林里的其他动物。通过续写和扩写,学生不仅能巩固已学的语言点,还可以进一步提升故事情节构建能力和角色发展理解能力 (程楠楠 2023)。

3. 组织创意写作活动

在讨论“强者与弱者相互帮助”的主题后,教师可以鼓励学生围绕此主题创作自己的故事。例如,学生可以写一个关于别的动物互相帮助的故事,强调尊重和帮助他人的重要性,从而更深刻地体会故事主题,并将其内化为自己的思想和行动。

结语

实践证明,以问题链为引领,能够激发学生的思维活力;以思维导图为支撑,有助于学生构建清晰的知识体系;以读写交融为抓手,能够巩固并提升学生的阅读能力。以译林版小学《英语》六年级(下)Unit 1 The lion and the mouse为例,具体展示了以上教学策略在实际教学中的应用和效果,既为小学英语教学改革提供理论支持,又为一线英语教师提供实践指导。展望未来,期待相关教育工作者能进一步探究和创新英语语篇教学策略,循序渐进地提高学生的英语阅读能力和综合素养,为他们的全面发展奠定坚实的基础。

引用文献

陈恩香. 2024. 深度学习下小学英语阅读教学的思维能力培养 [J]. 学苑教育,(10):73-75.

程楠楠. 2023. 基于高阶思维能力培养的小学英语阅读教学策略探讨 [J]. 校园英语,(52):73-75.

金敏敏. 2024. 小学英语课堂阅读能力培养路径研讨 [J]. 小学生(中旬刊),(2):136-138.

谢佳韵. 2024. 关注阅读能力培养核心素养——小学英语阅读教学实践策略探究[J]. 小学生(上旬刊),(4):121-123.

(本文首次发表在《英语教师》2025年第7期)

小学英语语篇教学中学生阅读能力的培养

转载请注明来自海坡下载,本文标题:《语篇优化(小学英语语篇教学中学生阅读能力的培养)》

每一天,每一秒,你所做的决定都会改变你的人生!

发表评论

快捷回复:

评论列表 (暂无评论,40人围观)参与讨论

还没有评论,来说两句吧...