前景优化(去产能背景下企业如何腾笼换鸟从资源编排到二次创业基于济钢集团的案例分析)

前景优化(去产能背景下企业如何腾笼换鸟从资源编排到二次创业基于济钢集团的案例分析)

adminqwq 2025-12-02 信息披露 22 次浏览 0个评论

产能过剩是我国经济发展遗留痼疾,高质量发展不断推进加速过剩产能优化与退出进程。诸多产能过剩企业必须关停主营业务寻求转型,如何在主业关停后实现“腾笼换鸟”而非“鸟去笼空”,已成为众多去产能企业的难题。为此,研究以去产能典型企业济钢集团为案例,融合资源编排理论与二次创业视角,利用纵向单案例分析方法,遵循“困局-过程-结果”研究脉络,探究济钢去产能后如何通过资源编排开展二次创业并重塑竞争优势的过程机制。研究发现:济钢二次创业可分为存续、快盈和战略定位期三阶段,各阶段分别面临组织惯性、资金约束和过度多元化的二次创业困局;资源编排在二次创业三阶段中依次表现出促进机会识别、提升机会警觉与开发能力、精准定位战略方向的积极作用,有效纾解二次创业困局;纾解作用在二次创业三阶段中分别为济钢带来模仿型、结构相似型、多方共创型创业机会,创造新发展契机;据此构建去产能背景下济钢二次创业过程模型,三阶段依次呈现从模仿到纵向延伸的T型、从结构相似型到聚焦型、利益相关者多方共创等不同创业模式,并挖掘出存续期和快盈期分别向战略定位期进行迭代的具体模式。综上,该研究丰富了去产能背景下企业的退出机制研究,为实践中企业通过二次创业实现“腾笼换鸟”提供借鉴。

我国供给侧结构性改革与西方存在较大区别(黄奇帆,2020),是中国式现代化的创新实践。产能过剩是中国粗放式经济遗留痼疾(余东华和吕逸楠,2020),严重制约高质量发展,以钢铁为代表的传统制造业中该问题尤为突出(马红旗等,2018)。随着供给侧结构性改革深化,越来越多企业面临需要关停主营业务的去产能举措,与缓解产能过剩的渐进式退出机制不同(周开国等,2018),此类去产能具有快和全的特点,被迫砍掉主营业务的去产能企业何去何从,已成为亟待解决的重点问题。例如,济钢集团需在33天内关停650 万吨产能并分流员工2万余人,是我国钢铁行业规模最大的企业关停案例,因而如何在企业层面挖掘去产能典型案例蕴含的有效路径与模式,提高企业去产能主动性与有效性,已成为当前实践关注重点。

理论界对此问题从案例挖掘与实证检验两方面展开探索,提出企业资源绿色化转型(韩建国,2016)、加大创新力度带动过剩资源转型(夏晓华等,2016)、对外直接投资(吕萍和刘小猛,2020)、引进外资(毛其淋和杨晓冬,2022)及并购(巫岑和饶品贵,2022)等策略。然而,既有基于缓解产能过剩视角得出的“渐进式改良”举措,难以满足实践的迫切需求,也难以被当前以钢铁为代表的亟须去产能的传统制造企业所借鉴。因而需基于典型案例研究,加大对“壮士断腕”式砍掉主营业务的去产能企业何去何从这一“极端主体与迫切问题”的研究力度,探索新的退出机制,满足企业层面供给侧结构性改革的多元化实践需求。

本文通过深度调研发现,快速全面去产能对企业而言,实质上是一种“腾笼换鸟”的二次创业过程:快速关停产能过剩的主营业务,利用冗余资源开启二次创业过程,实现过剩产能退出后的“软着陆”。因此,对其中内在机制的剖析就成为探索退出机制的可行路径之一。同时,主营业务短时间内关停意味着企业内部出现大量冗余资源(刘航和孙早,2014),而这在公司创业中发挥重要作用(孙永波等,2022),对剖析去产能企业二次创业过程具有借鉴价值:冗余资源使去产能企业短时间内拥有数量庞大的可支配资源,有潜力通过优化组合、与新资源重新匹配等方式,转化为创造新价值与构建新竞争优势的工具,这与资源编排理论的资源结构化、捆绑和转化利用三维度(Sirmon等,2011)不谋而合。

基于此,本文将研究问题聚焦为:在关停主业的去产能背景下,企业如何借助资源编排,有效盘活冗余资源以实现二次创业?值得一提的是,产能过剩企业内部资源往往复杂多样,不同类型冗余资源可能催生出异质性创业活动,去产能后的二次创业过程也并非一蹴而就,呈现出试错与修正的动态路径。因此本文采用纵向单案例研究方法,对企业去产能背景下的二次创业动态路径进行探索,并试图揭示不同类型冗余资源带来的异质性创业模式,以期为我国供给侧结构性改革背景下的企业退出实践提供参考。

研究回顾与分析框架

1.产能过剩困局与成因

在经济高速发展情境下,负面问题难以避免,产能过剩便是其中的典型代表(毛其淋和杨晓冬,2022)。微观视角下,产能过剩的本质是企业实际产出小于最优规模(赵昌文等,2015);宏观视角下,产能过剩会导致资源扭曲错配(杨继东和罗路宝,2018)、企业利润下滑(杨振兵,2016)、生态环境恶化(沈颂东等,2020)等问题,严重阻碍社会经济可持续发展(林毅夫等,2010)。经济学家提出垄断带来的不完全竞争是产能过剩的重要诱因(Chamberlin,1933),垄断企业通过长期维持高产能来构筑潜在竞争者进入壁垒,在自身产能闲置与垄断优势间选择后者(Bulow等,1985)。供需关系的不确定性也是原因之一,企业往往在库存与超额产能间寻求平衡以稀释不确定性影响(Chaturvedi和Martinez-De-Albeniz,2016),但当众多企业行为整合至宏观层面时,就会引发行业性产能过剩。超额产能多为固定资产,其投资的不可逆性与资产专用性带来较高退出壁垒,导致企业无法在需求萎缩或经营不善时及时退出而加剧产能过剩(Dixit,1980)。

我国的产能过剩问题与发达国家有所不同。市场因素上,我国经济发展速度更快,企业与投资者更易对产业发展趋势形成共识,这一共识导致资源快速聚集,从而引发“潮涌现象”(林毅夫,2007)。虽然资源聚集与积极经济预期息息相关(林毅夫等,2010),但资源在短期内快速涌入会造成信息盲区,可能导致投资决策时的预期与项目建成后的市场现实大相径庭(王永进等,2017),最终导致产能过剩。同时,国有企业所有权与经营权分离的委托代理问题加剧大规模投资引致的产能过剩(张维迎和马捷,1999),企业经营者决策会逐渐偏离利润最大化,预算约束软化造成重复投资与恶性竞争(干春晖等,2015)。非市场因素方面,地方政府以GDP指标考核放大产能过剩负面效应(马红旗等,2018),过度补贴等不当措施不仅造成产能总量持续增长,还导致“低端锁定”等产业结构问题(余东华和吕逸楠,2015)。

2.去产能手段与结果

目前化解产能过剩的手段主要从两个维度展开:一是需求端提升过剩产能利用率的疏导维度,二是供给端调整过剩产能产出的节流维度。需求端化解手段旨在提升产能利用率,通过扩大企业内外部需求以消耗过剩产能,其中并购、以市场和资源寻求为目标的对外直接投资是典型路径。供给端化解手段侧重削减产能产出,依靠技术与组织两方面的创新削减落后产能。其中,技术创新带动技术水平和生产效率提升,推动企业产能机构由低能级向高能级的跃迁,从而淘汰落后产能(夏晓华等,2016)。尤其是设施设备和工艺手段等绿色化创新,对化解产能过剩作用显著(韩建国,2016)。同时,数字技术显著提高产能利用率(黄卓等,2024),有效缓解信息不对称造成的供需误差并提升内控水平(韩国高等,2022),其对淘汰落后产能的纾解作用逐步显现。组织创新则主要体现在混合所有制改革和公司治理上。前者发现非国有股东参与可有效缓解国企委托代理问题,降低过度投资并提升资产运营效率以缓解产能过剩(马新啸等,2021)。后者强调引导与约束管理层,通过分权、薪酬和管理层更替等措施间接提升产能利用率(何小钢等,2021)。

在去产能政策的实践结果方面,作为供给侧结构性改革的重要任务之一(唐聪聪等,2020),其部分举措化解产能过剩的作用被印证,例如以资产周转率等指标对去产能绩效进行测算(任保平和苗新宇,2022),在忽略疫情影响的情况下我国制造业产能利用率总体回升至75%的合意水平。同时,研究发现在市场化程度较高的地区,国有企业的政府补贴得到显著提高,政府补贴对产能利用率的作用也由抑制转为促进(白雪洁等,2023)。供给侧结构性改革通过市场化手段和区域性去产能扶持提升了相关行业产能利用率,通过“信号-预期”机制促使企业持续提高技术创新能力、淘汰落后产能、提升行业技术标准,推动技术先进企业提高生产效率、增强行业整体竞争力、有效解决产能过剩问题(付一虬和孙嘉泽,2024)。而地方政府设定的增长目标与真实禀赋相契合时,能优化政策资源和信贷资源配置效率,引导国有企业遵循市场规律高质量发展,有效缓解国有企业产能过剩,提升国有经济产能利用效率(胡玥和马新啸,2025)。

3.去产能到二次创业:基于资源理论的联结

二次创业作为企业关停主营业务后的被动选择,与一般公司创业带来额外收益的情况存在显著差异(李宇和马征远,2020)。本文发现,二次创业和内部创业均是公司创业的关键概念,都具有开发新业务和重塑竞争优势的内涵(Gawke等,2019;薛红志,2006;尹苗苗等,2022),但后者侧重于在保持既有业务优势的基础上寻找新增长点(Neessen等,2019),而前者则强调经营角色的转变、转移与淘汰(Plehn-Dujowich,2010),更契合去产能背景下关停主营业务的企业实践。既有二次创业研究多以传统企业转型升级为对象,着重探讨内部变革与外部重组(彭华涛等,2018)。

二次创业具有独特驱动机制,企业既需具备一定资源基础,又需面临快速变化环境,二者兼备才能催化二次创业活动的重组(罗兴武等,2021)。相比追求新机会的内部创业,去产能背景的二次创业要求企业快速关停主业,遵循生存导向逻辑(吴瑶和彭华涛,2020),并快速行动以重组利用既有资源,探索新机会和新出路。当前去产能宏观政策契合快速变化的外部环境,而产能过剩企业典型特征是资源错配导致闲置(郭克莎,2022;周密和刘秉镰,2017),因此在具备外部政策与内部资源驱动前提下,如何有效配置资源开展二次创业就成为企业去产能后重塑竞争优势的重要基础和实现路径,因而本文引入资源视角以链接去产能与二次创业。

资源编排理论是资源基础观的延伸,强调动态利用静态资源(Sirmon等,2009)。Sirmon等系列研究丰富了该理论框架,提出资源结构化、捆绑资源形成能力、利用能力创造价值的行动机制(Sirmon等,2010;Sirmon和Hitt,2003;Sirmon 等,2011)。创业机会研究表明,企业通过对内外部资源与能力的编排联结能有效提升识别市场机会的可能(李宇和马征远,2020),而资源有效编排也有助于挖掘和再利用冗余资源进而提升机会利用效益(苏敬勤等,2017)。该理论在不同研究情境中的适用性较强,在创业研究中多与生态视角融合(韩炜等,2021),例如探讨不同创业背景的企业如何实现生态位跃迁(杜勇和曹磊,2024),探讨用户创业者不同阶段的资源开发活动(尹苗苗和冯心莹,2024)。此外,该理论对提升创业绩效具有积极作用(邓渝,2021),不仅直接作用于新创企业成长,还可通过提升创业能力间接提升绩效(黄昊等,2020)。

具体而言,资源编排理论对具有一定资源基础的企业实践更具解释力,其动态演化特征也为分析去产能后的二次创业提供了理论基础(Sirmon等,2010)。去产能背景的二次创业企业普遍具备较好资源储备,需剥离并重组既有资源而非吸引新资源,而资源编排过程与二次创业行动路径间具备匹配关系(徐细雄等,2024)。同时,资源编排可链接发现观和创造观的创业机会与行动(李宇和马征远,2020;于淼等,2024),可同时兼顾去产能二次创业过程蕴含的资源与机会及其演化特征,更利于剖析二次创业的动态演化特征。鉴于此,本文选取资源编排理论作为连接去产能与二次创业活动的理论基础,归纳提炼此类特殊产能退出机制。

总体来看,上述研究基本以既有企业通过资源编排主动寻求增长为情境和对象,潜在假设为企业在具备生存能力基础上对加速成长的追求。但在“被动”去产能情境下,企业面临较大生存压力,二次创业的动机、要素及路径等是否会因前置条件差异产生变化?被动二次创业是否表现出不同的内在机制?此类问题在我国去产能进程中亟须探讨,但既有研究相对有限,需从理论上进行深入剖析和归纳提炼,为实践发展提供指导帮助。

4.分析框架

综上,现有去产能研究主要聚焦于微观层面企业的主动缓解机制,属于渐进式产能转型升级,但对政策导向下完全关停主营业务的去产能过程关注不足,无论是去产能困局成因还是治理手段与结果,现有研究都缺乏对“被动应对去产能”企业如何行动以避免“倒下”问题的有效回应。而二次创业为“被动”去产能企业实现“腾笼换鸟”提供了可能,资源编排是关键抓手,剥离过剩产能与盘活冗余资源是二次创业区别于内部创业的重要特征,也是资源编排的前提条件。因此,本文将“如何剥离”这一困局作为分析起点,首先探索资源编排对“被动”去产能企业的纾解作用,继而分析资源编排如何为去产能背景的二次创业过程构建要素基础,最后归纳提炼去产能背景下二次创业过程模型,梳理出企业“腾笼换鸟”内在规律。分析框架如图1所示。

去产能背景下企业如何“腾笼换鸟”:从资源编排到二次创业——基于济钢集团的案例分析

研究设计

1.研究方法

本文选择纵向单案例研究方法,原因如下:研究问题是去产能背景下关停主业的企业如何通过二次创业重构竞争优势,是对过程机制的提炼,案例分析方法对回答此类“how”问题具有很强适用性(Eisenhardt和Graebner,2007);单案例研究有利于充分识别和展现济钢二次创业过程,可增进对类似复杂情境的理解(牛璐等,2025);去产能背景下二次创业较为复杂,采用纵向分析方法有利于以时间为序识别关键事件,提炼更具信效度水平的因果证据链(Eisenhardt 等,2016),构建系统的二次创业路径与模型。

2.案例选择与描述

(1)案例选择

本文选择济钢集团(简称“济钢”)为对象,原因如下。①启发性。济钢改革涉及650万吨产能和近2万名员工,是国内钢铁行业企业关停规模最大、安置人数最多、安置周期最短的案例。去产能后,济钢通过一系列二次创业活动,在2020年底基本恢复到停产前营收水平,并于2021年底以447亿元营收重返中国企业500强,这一过程对我国企业去产能实践极具启发性。同时,对去产能传统企业而言,其经营多依托企业集团这一组织形式,变革主体涉及集团企业、既有子公司和新创企业三方,而济钢案例中分别依托这三类主体开展了递进式二次创业活动,因此本文分别选取既有子公司创业的济南萨博特种汽车有限公司(简称“萨博汽车”)、新创企业的济钢城市矿产科技有限公司(简称“城市矿产”)、集团创业的济钢防务技术有限公司(简称“济钢防务”)进行系统分析,通过挖掘创业要素和过程间异质性,构建“资源—创业”匹配模式与路径。同时,一系列新创子公司的成功也印证了济钢创业路径的有效性,有助于构建更具启发性和一般性的理论模型。②资料可得性与完整性。济钢去产能活动发生在2017 年,资料丰富度与时效性较强,较短时间差可降低信息失真影响,确保研究资料完整性。

(2)二次创业阶段划分

济钢集团规模庞大,去产能后释放的大量资源成为后续二次创业重要基础,助力其展开多元化实践。济钢去产能后的二次创业是一个复杂且快速迭代的过程,根据要解决的核心创业困境的不同以及承接创业活动的主体差异,本文将创业过程分为三阶段(图2)。

去产能背景下企业如何“腾笼换鸟”:从资源编排到二次创业——基于济钢集团的案例分析

存续期(2017.08-2018.08)。该阶段二次创业侧重利用未关停的子公司承担短期盘活存续资源的阶段性任务,创业主体是为原钢铁主业做配套的子公司,有一定独立开展业务的基础,但原营收对主业依赖较强,萨博汽车是典型代表。其作为济钢集团子公司,去产能前一直扮演钢铁主业“辅助者”角色。去产能后,作为少数并未关停的业务单元,其二次创业转向军用和民用特种汽车生产和改装。

快盈期(2018.09-2019.08)。在依托原有“非钢”子公司开展存续业务以维持基本运转后,济钢面临快速扩大营收的重任,城市矿产是此类二次创业的代表。该公司成立于2018年9月,聚焦建筑再生资源和金属资源再生利用,“在城市里挖矿”是其核心理念与经营方向,成立首月盈利36万元,2018年利润达2114.08万元,是构建快速盈利创业项目的典型企业。

战略定位期(2019.08-今)。在具备一定营收能力之后,济钢开始寻求替代钢铁的新主业,以实现新旧动能转换。2019 年 8 月济钢正式成立济钢防务,将空天信息产业确定为战略性项目,涉及卫星装备设计与制造、遥感应用系统开发与服务、人工智能技术等高科技领域和产品,是济钢二次创业转型后的“新主业”,也是济钢寻求业务新突破,着眼未来的战略性二次创业典型企业。

3.数据收集

秉持数据收集三角验证原则(Eisenhardt,1989),过程中尽可能全面、准确、多渠道构建分析数据集以保证数据可靠性。收集过程:①收集二手资料,以此为基础构建半结构化访谈提纲;②深入济钢进行实地调研与半结构化深度访谈,基于二手资料中提及的关键人物和与本文相关度高的信息进行第一轮访谈,通过关键人物以“滚雪球”方式完成系统性深度访谈;③整理访谈资料,进行一、二手资料交叉比对以防止回溯性偏差(Eisenhardt和Graebner,2007),同时对缺失故事线进行补充调研,依据上述逻辑继续搜集相关信息,最终形成数据资料库。

4.数据分析

本文遵循Eisenhardt 和Graebner(2007)的案例数据资料编码策略,从三方面对资料进行编码提炼:①数据清洗与关键事件识别,通过一手、二手资料对比分析,对其中存在的矛盾、失真等处进行清洗更新,按时间序列对清洗后数据进行纵向梳理,识别出济钢二次创业关键节点与事件;②数据编码,依次对原始数据进行一阶与二阶编码,并提炼核心概念,形成模型构建基础,编码过程遵照“背对背”操作方式,2名研究者分别独立完成,存在歧义的部分邀请2 名专家集中讨论确定最终结果;③理论模型构建,根据编码结果,着重挖掘资源编排在济钢二次创业过程中的作用机制、异质性资源带来的差异化创业模式,构建去产能背景下的二次创业过程模型。

案例分析

与一般公司创业不同,济钢二次创业是在“被动”且“快速”关停主营业务背景下,而非主动出击追逐机会下展开的。随创业阶段演进,济钢二次创业面临不同阶段性困局、过程和结果,资源编排在不同阶段表现出不同作用机制。因此,本文分别对三阶段从资源编排到二次创业的过程进行编码分析。

1.去产能背景下济钢二次创业存续期

存续期案例典型证据举例及资料编码结果如表2所示。

去产能背景下企业如何“腾笼换鸟”:从资源编排到二次创业——基于济钢集团的案例分析

创业困局-组织惯性。存续期创业困境是长期围绕钢铁主业运营形成的多维度组织惯性:①结构惯性,萨博汽车作为非钢主业子公司一直扮演“服务者”角色,业务大多来自集团内部,具有单一业务结构惯性(吕一博等,2016),市场拓展能力薄弱;②技术惯性,原有产品线、研发能力、人才储备等钢铁特征突出,长期业务结构惯性导致内部技术惯性,为其二次创业带来“锚定”压力。③认知惯性,先前经验为创业提供有效指导(刘刚,2018;Symeonidou和Nicolaou,2017),但本案例中钢铁行业经验与二次创业耦合程度较低,当先前经验与新创业务异质性程度较高时,先验经验反而会转变为认知惯性(吕一博等,2016),抑制创业灵活性。

资源编排的纾解机制。资源视角下,打破组织惯性意味着原本依附钢铁主业的资源结构需解耦与重构才能实现对组织惯性的纾解:①资源解耦。萨博汽车作为集团仅存几家还能运转的子公司,依托存续资源孵化子公司成为济钢二次创业第一步,但组织惯性的锁定效应抑制企业探索潜在市场机会(Helfat和Peteraf,2015),这种抑制在萨博汽车经营中非常显著,打破对钢铁主业的惯性依赖成为二次创业破冰的关键。济钢主业关停使得萨博汽车业务结构被动解耦,长期钢铁主业工作经验的不匹配也带来经验维度的被动解耦。②资源重构,济钢为萨博汽车提供培训,实现人才资源知识更新,特别是市场拓展的培训学习为后续开发新业务奠定基础。济钢实践表明,建立开发新业务的能力成为资源重构新目标,人才资源知识更新是资源结构化重构的重要方式。当非钢主业进行二次创业时,先前经验与新角色不匹配使员工必须做出适应性转变。同时,为满足新市场产品需求,萨博汽车通过梳理技术资源,找到能支撑产品拓展的技术基础,重新构建研发产品线,为二次创业边界拓展提供了可能。

创业机会。发现型机会。作为少数几家存续企业,萨博汽车是济钢二次创业“排头兵”,关停主业前年销售收入6000万元左右,二次创业后第一年销售收入达5亿多,其在存续期的二次创业机会属于典型发现型机会。例如,红钢热送车是其核心产品,能降低钢铁从钢坯线到轧制线运输中的热量损耗,每吨钢材帮助企业降低约35元生产成本,是济钢独特竞争优势来源之一。而关停钢铁主业后该产品失去服务对象,为建立竞争优势构建的业务壁垒也消失,萨博汽车可面向其他钢铁生产企业,充分挖掘潜在创业机会,拓展业务边界。但由于缺少经验,萨博汽车通过模仿相似企业开展前期创业,因而其发现型机会可进一步细化为模仿型机会。

资源编排开发机制。①资源结构化。机会从识别到开发需资源编排支撑,在资源结构化过程中存在资源与钢铁主业解耦相关行动。为适应被动解耦,需对既有人才进行知识更新以适应二次创业行动。内外部人才资源重构激活企业创新能力,是济钢二次创业中通过有效编排存续资源实现机会利用的关键。②捆绑形成能力。萨博汽车作为济钢配套服务类子公司,存在市场开发能力较弱的问题,其所在汽车改装行业潜力巨大,此前因过度依赖钢铁主业,缺少对既有市场深入挖掘的主动性。关键核心产品为济钢定制研发,是济钢业务独特竞争优势来源之一,主业解耦后可尝试对外销售。济钢通过提供培训等方式重构人才知识资源更新和市场开发能力,为萨博汽车识别多样化创业机会提供了可能。同时,去产能后萨博汽车仅剩34名员工,重构二次创业人才基础是机会成功利用的前提。萨博汽车尽可能保留核心技术骨干,并从外部引入技术团队,对其他分流来的新员工,通过培训尽快构建与特种汽车改装匹配的知识体系。通过内部人才资源更新与外部人才引进,萨博汽车建立机会开发人才基础,激活了创新能力,为满足特种车定制化需求提供技术可能。③能力创造价值。基于上述市场开发能力,萨博汽车可将既有老产品进行新需求耦合销售,同时基于重构后创新研发能力,可实现市场需求定制化研发。

二次创业模式(T型模式)。萨博企业二次创业过程中,除为解决生存问题进行存续期创业外,还存在由存续期向战略定位期迭代的创业过程,本文将其提炼为“T型创业模式”,即从为解决生存问题开展的横向模仿模式延伸至高端纵向发展的战略型创业的过程:①存续期模仿型创业。基于模仿型机会识别与开发,济钢通过编排利用存量资源与引入外部创新资源构建存续期创业资源基础。同时,此阶段创业主体并非新创企业,而是去产能后的非钢存续子公司,集团依托存续子公司进行二次创业并在其中起辅助作用。②存续期向战略定位期迭代。存续期模仿型创业虽发挥阶段性稳定就业作用,但长期仍需构建持续性创业经营模式,因此随着存续期创业活动不断发展,此阶段创业模式向战略定位期迭代。过程中传统模仿型创业机会开始朝满足高端定制需求方向演进,触发机会迭代。同时,基于存续期创业资源整合,对内部资源进行模块式重构,并为满足高端市场需求引入外部高端制造设备、智能化改造资源等,重构存续期创业资源基础。由于逐步具备独立运营能力,迭代后二次创业主体演变为独立存续子公司。

2.去产能背景下济钢二次创业快盈期

快盈期案例典型证据举例及资料编码结果如表3所示。

去产能背景下企业如何“腾笼换鸟”:从资源编排到二次创业——基于济钢集团的案例分析

关停主业意味着钢铁相关的众多资源被动闲置,虽然部分可转移至非钢业务作为存续企业资源支撑,但非钢业务体量有限无法承接全部闲置资源,因此济钢需以此部分资源为基础展开存续企业外的二次创业。如何找到快速获得持续营收的创业机会,是此阶段二次创业主要任务。

创业困局-资金约束。济钢在存续期解决了大量转岗员工安置问题后,开始面临如何保证员工收入的问题。根据济钢董事长回忆,企业营收大约需每年140亿才能维持去产能后的整体运转,但关停主业后第一个月,集团营收不足5亿,照此趋势年营收不足60亿,完全无法负担集团运营,解决资金约束成为激活存续产业后的二次创业新困局。

资源编排的纾解机制。①资源解耦。为快速获得营收,济钢全面梳理冗余资源,通过资源与钢铁场景的解耦挖掘新应用可能(周翔等,2018),城市矿产为典型代表。②资源重构。城市矿产于2018年9月成立,前身是济钢内部钢铁运输队,关停主业后业务即停止,是二次创业中仍保持的冗余资源。通过将原本承接上游完整钢材运输,转为承接消耗后钢材运输,以解耦资源的逆向激活开启运输队二次创业,城市矿产因此成为第一家涉足渣土运输的国有企业,主营城市建筑垃圾清运。这一重构思路提升了冗余资源嵌入新应用场景的可能,对缓解二次创业中快速获得收入的压力效果显著。同时,为获得承接新场景的市场可能,济钢对原有外部网络资源进行梳理,与外部多点网络资源建立松散耦合关系以持续增加订单收入。

创业机会。发现型机会。济钢基于城市矿产原有上游钢材运输的既有企业资源要素结构,转为下游消耗后的其他材料运输,其本质仍具有相似资源结构,因此将快盈期创业机会提炼为具有显著的结构相似性特征的发现型机会。

资源编排开发机制。①资源结构化。关停主业使原本钢铁相关资源重新获得选择权,济钢内部资源纵向整合与知识资源非钢更新,均为快盈期二次创业构建资源结构体系。②捆绑形成能力。59年钢铁经营沉淀出独特行业警觉,但钢铁业务高收益导致依赖钢铁收益的经营惯性,忽略其他细分领域业务拓展,创业警觉处于低激活状态。通过既有资源结构化重塑,济钢打开资源边界,基于外部网络进行资源再利用的系统搜寻,资源利用新可能激活创业警觉。城市矿产实践表明,激活创业警觉帮助济钢识别到建筑垃圾回收机会,但机会识别与利用仍有“鸿沟”。彼时的济钢发现,建筑垃圾回收领域尚未有国企涉足,大量民企涉足使行业竞争强度较高。因此,济钢想进入并快速获得订单,关键要提供差异化价值服务。与民企不同,济钢拥有钢材回收处理高端设备和处理经验,固定资产再利用可有效帮助其建立高端处理差异化优势,纵向资源内部协同为差异化服务能力构建提供可能。同时,济钢为员工进行技能培训与知识更新,使其知识体系从钢铁拓宽至建筑垃圾回收领域,重塑履行差异化服务能力的人才基础。③能力创造价值。基于资源与能力编排,城市矿产可利用嵌入结构相似型创业机会,实现快速获得营收的价值创造目标,同时基于差异化服务能力构建定制化市场服务,提升快速营收效率与效果。

二次创业模式(聚焦型模式)。快盈期二次创业也是向战略定位期迭代的过程,分散的快盈资源不断收敛并逐步聚焦于专一领域,本文将其提炼为聚焦型二次创业:①快盈期结构相似型创业。基于结构相似型创业机会识别与开发,济钢构建相应二次创业模式。快盈期济钢的创业主体由集团公司孵化向新创子公司运营过渡,逐步采取独立法人形式经营。资源方面以既有外部网络为主寻求新市场订单,同时辅以集团内部纵向资源协同,帮助新创子公司开展业务。②快盈期向战略定位期迭代。快盈期创业模式相对简单,但具有快速获得营收特点,此阶段新创子公司不断发展,开始尝试创业升级。城市矿产基于国家绿色机会窗口及政府特批汽车拆解资质,开始从快盈期向战略定位期迭代的模式跃迁。创业主体变为新创子公司,济钢发挥纵向资源协同作用,资源边界拓展至政府资源协同,并通过引进高端制造设备实现创业模式迭代升级。虽然二次创业模式存在迭代升级,但总体呈现逐步聚焦特征,因而提炼为聚焦型二次创业。

3.去产能背景下济钢二次创业战略定位期

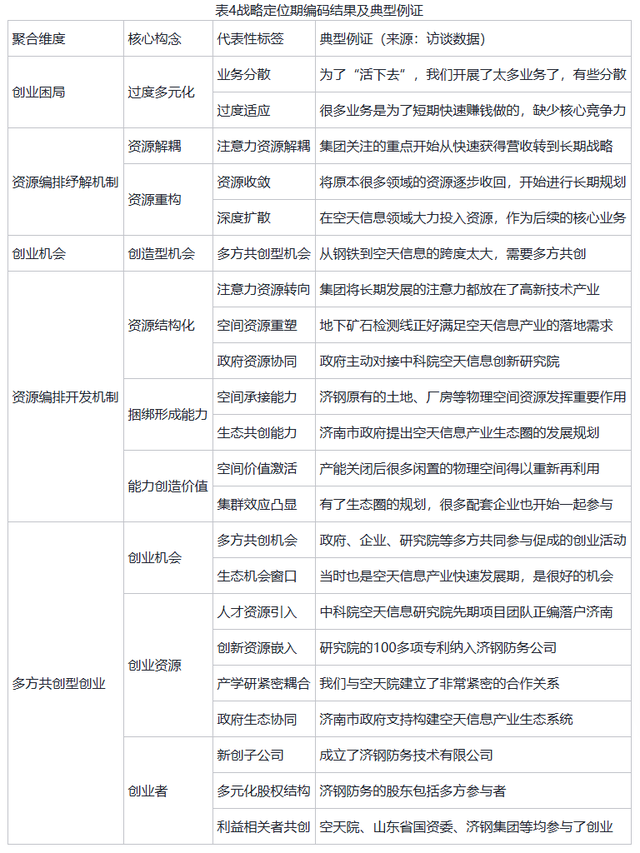
战略定位期典型例证及资料编码结果如表4所示。

创业困局。成功创办快盈期子公司的济钢虽解决了生存压力,但也出现新业务过于分散的问题,需从过度多元化创业行动中找到主线,构建支撑长期发展的战略性创业。关停主营业务对济钢而言是颠覆性实践,除克服组织惯性负面影响外,还需对颠覆性变革带来的“过度适应”进行防范(Suddaby等,2019),防止随波逐流陷入核心能力缺失等长期困局中。

资源编排的纾解机制。①资源解耦。注意力资源与快盈路线解耦是规避过度多元化的关键,解耦后注意力资源聚焦二次创业的战略定位。②资源重构。通过集团孵化符合经济、社会及科技发展前沿的新创子公司,济钢防务是典型战略新创企业。拥有众多新创子公司的济钢通过注意力资源重新分配,借助内部治理实现对子公司长期规划的调控,降低子公司业务领域的分散程度。借鉴技术收敛(Granstrand和Sjolander,1990;林娟娟和陈向东,2014),本文将此资源编排重构过程提炼为资源收敛。收敛后资源转向空天信息领域,通过资源深度扩散催生主导产业出现,对济钢防务的持续资源投入,催生出以该公司为核心的山东省空天信息产业生态。

去产能背景下企业如何“腾笼换鸟”:从资源编排到二次创业——基于济钢集团的案例分析

创业机会。创造型机会。解决生存问题的济钢,需重塑具有长期竞争力的主导产业,因此进入二次创业战略定位期,寻找新战略落脚点是亟须解决的问题。但从钢铁到高新技术领域的创业转型跨度大,仅凭自身资源和能力无法实现,需政府、研究机构等多方主体协同共创,因此济钢防务的创业机会具有典型机会共创特征,是济钢与外部主体和环境要素协同创造的结果。

资源编排开发机制。①资源结构化。为避免未来再次陷入去产能困局,济钢将注意力转移到高新技术领域,驱动集团内注意力资源倾斜。通过案例分析发现,政府在协同战略定位期机会创造中发挥重要作用。山东省和济南市政府为帮助济钢实现新旧动能转换,主动对接中科院空天信息创新研究院(简称“空天院”)。空天院是集电子、光电、遥感与数字地球于一体的综合教科研机构,在空天信息领域国内领先,许多突破性科研成果亟待落地。我国空天信息产业建设尚处起步期且未形成地方集聚,与空天院合作或许是济南市和济钢布局国家级战略性新兴产业的机会。因此在政府协同下,济钢形成在空天信息领域的创业动机。空天信息产业涉及卫星、防御等领域研发和生产,物理空间隐秘性和安全性是重点考虑范畴。济钢作为曾经的一体化钢铁企业,厂区内拥有地下30多公里矿石检测线,成熟开发的地下空间能大大缩短空天院产业落地建设时长,空间资源重塑为二次创业机会共创提供有利条件。②捆绑形成能力。空天信息作为国家级战略性新兴产业具有广阔发展前景,除山东省政府和济钢试图涉足外,也有其他城市和企业与济钢竞争。为建立独特创业优势,济南市政府提出空天信息产业生态圈发展规划,为济钢与空天院合作构建了政府资源和产业资源优势,为济钢带来生态共创能力。加之物理空间重塑后的空间承接能力,济钢在空天信息领域具备了创业基础。③能力创造价值。钢铁产能关闭而闲置物理空间资源得以再利用,物理空间价值再度激活,同时由于政府、济钢、空天院等多方达成生态共创目标,也创造了济南市空天信息产业区域优势,产业集群效应逐步显现。

二次创业模式(多方共创型模式)。从钢铁到空天信息产业的跨越对济钢战略创业带来极大挑战,本文将这一为弥合创业鸿沟进行的多方优势互补型创业提炼为多方共创型模式。机会方面,战略定位期济钢二次创业进入空天信息产业是生态导向的多方共创。在政府、空天院等相关利益方协同下,济钢获得在空天信息产业深耕的生态机会窗口,随着济钢防务成立,济钢二次创业活动正式进入战略发展阶段。创业者方面,本阶段济钢通过设立新创子公司实现二次创业落地,为匹配多方共创模式采取多元化股权结构,将利益相关者纳入创业者维度。资源方面,从钢铁到空天信息是大跨界二次创业,内部人才和技术储备与空天信息产业匹配度较低。为落地创业机会,济南市政府、济钢与空天院进行人才整合,将空天院先期项目团队整编落户济南,涉及博士63人、硕士5人,并将100多个专利纳入济钢防务,构建新的创新资源集合。此阶段创业核心主体是济钢防务这一新创企业,但空天院、山东省国资委、济南市政府、济钢都扮演重要辅助角色,通过济钢防务多元化股权结构设计,紧密耦合多方利益相关者。

研究发现

1.资源编排在去产能背景下二次创业机会识别与开发中的作用机制

本文通过对济钢集团的系统分析,对去产能后企业如何通过资源编排纾解困局并识别和开发二次创业机会的作用机制进行了探究,具体如图3所示。

去产能背景下企业如何“腾笼换鸟”:从资源编排到二次创业——基于济钢集团的案例分析

(1)存续期:资源编排助力二次创业模仿型机会识别与利用。此阶段创业机会属于发现型,侧重模仿市场中相似企业的经营活动,因而界定为模仿型机会。资源编排对存续期组织惯性的纾解激活存量资源新用途、开发新应用场景,是对既有机会的识别与利用。相比厂房、设备等去产能后留存固定资产,人才虽在长期经营过程中形成一定的思维与行动惯性,但通过对人才的培训、激励等编排机制,内外部人才资源重构激活了企业创新能力和市场开发能力(Qi等,2025),提升存量资源创新利用率,是去产能企业二次创业中模仿型机会识别与利用的关键。

(2)快盈期:资源编排助力二次创业结构相似型机会识别与利用。创造型机会涉及新产品或新服务出现且长期迭代演化(Alvarez和Barney,2007),无法满足快速获得营收的二次创业目标,因此在既有市场识别发现型机会,是为实现快速营收企业的创业首选路径。机会识别受相似结构影响(Grégoire等,2010),既有资源基本元素(如技术原理、产品功能等)会对识别需求机会带来匹配导向(刘依冉等,2020)。在熟悉领域发现创业机会,对需快速获得营收的济钢而言更可行。通过结构化重塑既有资源,可打开资源利用边界,基于外部网络进行资源再利用的系统性搜寻,资源利用的新可能激活了创业警觉,帮助快盈期企业识别具有结构相似性特征的机会,而纵向资源协同和知识资源更新带来差异化服务能力,让机会开发利用成为可能。

(3)战略定位期:资源编排助力二次创业多方共创型机会创造与开发。与发现型机会不同,战略定位期创业机会具有共创特征,是企业与外部主体和环境协同创造的结果(Alvarez等,2014)。由于本阶段创业活动关乎长期战略选择,因而需将注意力资源从快速盈利调整至长期战略规划,集中资源开展战略创业。机会共创是机会创造观的延伸,除强调创业者对机会的构建过程外,更关注利益相关者通过共同选择和建构创造机会的动态过程,此机会不仅对创业企业具有推动作用,还具有一定区域性经济或社会价值(Sun和Im,2014;张斌等,2018)。因而案例中除企业自身的机会开发外还引入政府资源,促进空天信息领域创业意愿形成。通过资源重塑与能力构建,激活企业所在区域的集群发展可能,形成多方协同共创的战略发展机会。

2.去产能背景下关停主营业务后的二次创业过程模型

通过对济钢及子公司二次创业实践的提炼,借助Timmons 创业三要素模型(Timmons,1990),本文构建了去产能背景下关停主营业务后的二次创业过程模型(如图4所示):包括存续期、快盈期和战略定位期,除每阶段内部独特的创业模式外,还存在从存续期创业和快盈期创业,分别向战略定位期迭代的两阶段过程。

去产能背景下企业如何“腾笼换鸟”:从资源编排到二次创业——基于济钢集团的案例分析

(1)存续期:从模仿到纵向延伸的“T”型创业模式。本文发现,存续期二次创业承担维持去产能企业继续运转的职责,但创业模式随企业发展和内外部环境变化,会出现存续期向战略定位期演进的迭代过程。因此,本文针对存续期创业过程提炼出“T”型创业模式,即横向模仿型创业模式和存续期向战略定位期迭代的纵向延伸型创业模式。

①存续期二次创业模式是典型模仿型创业,通过模仿在位企业业务模式,帮助存续期企业快速获得新进入者合法性身份。相比创新型创业,模仿型创业符合济钢二次创业初期的效率要求。此阶段二次创业主体以存续子公司为主,集团发挥辅助支持作用。处于关停主业后的初期阶段,创业企业大多依托存量资源实现老产品新应用的市场机会开发。同时为满足部分市场差异化定制需求,存续企业引入部分外部关键性创新资源为支撑,以此开展存续期二次创业活动。

②存续期向战略定位期的迭代过程,由模仿型创业转变到纵向延伸型创业。随着二次创业深入,构建长期且独特竞争优势成为存续企业新目标,二次创业模式随之转变。此阶段创业主体仍为存续子公司,创业机会从中低端模仿创业转向以满足市场高端定制化需求为主。资源结构化方面,为匹配创业机会转型升级,企业通过内部资源解构后引入数字化等智能资源与高端制造设备,对资源进行智能化和高端化重构,实现创业活动从横向模仿到纵向深耕的关键转变。

(2)快盈期:从结构相似型机会到聚焦型创业模式。快速获得营收是二次创业快盈期首要目的,但此类创业模式可“解燃眉之急”,不具备长期发展能力,创业过程也呈现出快盈期、快盈期向战略定位期迭代的两阶段特征,本文将其提炼为从结构相似型机会到聚焦型创业模式。

①快盈期表现为结构相似型机会导向的二次创业模式。创业机会来自挖掘结构相似性市场机会,创业模式简单、进入壁垒较低,虽难以构建长期竞争力但在快速获得营收上作用明显。快盈期前期并未成立独立新创子公司,依托存量资源在集团内孵化,当具备一定独立经营能力后选择注册新创企业。但不同于已有研究的公司内部孵化型创业,快盈期集团孵化周期短、模式简单,不强调孵化高新技术,主要是帮助员工顺利转型,通过培训等方式构建适应能力。同时,在集团孵化期间整合尚未被存续企业利用的冗余资源,构建资源纵向协同,提升创业效率。同时,利用集团外部网络资源为快盈期创业企业获得市场订单,也是集团孵化的重要作用。

②快盈期向战略定位期迭代,表现为多种快盈机会不断收敛并逐步聚焦的过程。具体的,企业在快速获得营收同时,需不断寻找可收敛聚焦以实现长期发展的战略型机会,例如国家绿色机会窗口、政府相关政策支持等,均可成为快盈机会不断收敛聚焦的参考。在识别到可聚焦战略型创业机会后,系统性资源编排则是机会能落地的基础。济钢通过引入国际先进高端制造设备、改进资源结构模式、构建纵向结构化资源服务体系,从“进、出”两头为其他钢厂服务,同时利用政府为企业提供的资源协同支持,实现“无钢胜有钢”的绿色化创业发展。

(3)战略定位期:生态系统导向的利益相关者多方共创型模式。战略定位期创业模式呈现出创新型创业特征,强调新进入企业与在位企业运营等方面异质性,并非通过模仿或复制在位企业的方式进入新行业(杨俊等,2010)。空天信息产业是战略性新兴产业,可参考成熟模式少,少数企业通过单个科技成果转化方式开展运营并未形成集群效应,对济钢防务创业模式参考性较弱。已有研究关于企业进入新兴行业大多采用战略创业模式,但二次创业战略定位期与以往战略创业研究显著不同。二者虽都包含探寻未来战略机会,但战略创业强调保持既有业务竞争优势(戴维奇,2015),去产能情境使该前提失效,其中的二次创业战略定位期更强调将以往业务资源编排转化为新产业优势的创业过程。因此,战略创业常见的内部孵化模式对济钢进入空天信息产业不再适用。失去主营业务意味着重塑新产业的紧迫性,内部孵化等待期对企业而言会加剧负担,因而需创新进入方式以实现二次创业的战略定位期目标。为此,去产能企业通过设立新创子公司,并采用多元化股权结构实现多方利益相关者价值共创。通过引入外部人才资源开展创业活动,并将与人才资源匹配的创新成果嵌入到新创子公司内部以弥合跨界创业不足。通过产学研资源紧密耦合,以及政府构建的新兴产业生态系统,进行多方协同共创。

结论与启示

1.研究结论

本文在去产能背景下,基于资源编排理论与二次创业视角探讨关停主业后公司二次创业过程内在机制问题。研究发现:首先,资源编排是去产能背景下企业二次创业的“关键杠杆”,能纾解二次创业存续期、快盈期和战略定位期阶段性困局,在打破组织惯性、缓解资金压力及规避过度多元化等方面有撬动作用;其次,资源编排是二次创业顺利启动和持续演进的可行手段,在存续期、快盈期和战略定位期机会识别与开发中,分别表现出推动机会识别、提升机会警觉与开发能力及精准定位二次创业战略方向等手段价值;最后,提炼的二次创业过程模型可为同类企业提供借鉴,其中存续期从模仿到纵向延伸的“T”型创业模式,快盈期从结构相似型到聚焦型创业模式,战略定位期生态系统导向下利益相关者多方共创模式,以及存续期、快盈期分别向战略定位期迭代的具体模式,可为其他去产能企业提供借鉴。

2.理论贡献

首先,去产能背景下关注资源禀赋相对较高的企业集团,不同于传统公司内部孵化及战略创业的二次创业新模式,为“机会—资源”结合视角的创业研究探索独特对象并积累新研究发现。大企业通常具有更好资源禀赋,相比公司内部孵化的战略创业模式,济钢快盈期二次创业表现出周期更短、模式简单、不拘泥对高新技术的追求,而是充分利用既有资源,通过人、财、物等资源转移与集团层面的机会嵌入提升创业效率,而非内部孵化的长周期以及对前沿趋势的追寻(李宇等,2020;于淼等,2024)。相比战略创业逻辑内涵,去产能背景下二次创业的战略定位期更强调将以往业务资源编排转化为新产业优势的“从旧到新”的摒弃过程,意味着既有资源向新机会转移利用,而非战略创业强调的保持既有业务领域竞争优势(戴维奇,2015),以及对既有业务领域商业模式创新的精雕细琢(刘刚,2018)。因此,去产能企业二次创业这一独特模式,可为“机会—资源”视角的创业研究提供独特研究对象,助力研究持续深化。

其次,基于案例深挖提炼济钢二次创业过程规律,对深化去产能企业应对规律的研究是有益补充,为后续进一步探究同类企业一般规律建立基础。高质量发展过程要求落后产能企业快速关停主营业务,但去产能不等于“去企业”,如何避免企业陷入“鸟去笼空”及资源浪费等困局,是去产能过程中亟待探索的重难点。然而,一方面既有去产能困局研究侧重宏观视角政策与市场成因(例如林毅夫,2007;王永进等,2017;余东华和吕逸楠,2015),但对当前我国需通过快速削减落后产能提升经济发展质量迫切要求下,企业究竟如何实践等问题关注不足;另一方面,尽管研究指出去产能企业不能完全依赖市场机制(赵昌文等,2015),需政府协同并避免退出决策扭曲以提升退出动力(杨振,2013;刘斌和张列柯,2018),但企业究竟如何的研究仍有限,大多聚焦于通过研发创新提升产能利用率或扩大产能承接市场等渐进式举措上(吕萍和刘小猛,2020;韩建国,2016),难以满足现阶段时代要求。因此,本文发现的存续期—快盈期—战略定位期三阶段递进式发展以实现去产能后稳步落地,可弥补这一研究不足。

最后,在去产能背景下企业集团二次创业研究情境中,提升资源编排理论解释力度并拓展其理论边界。资源编排强调建立资源“构建—整合—利用”循环,通过资源协同配置开发机会、创造价值提升竞争优势(Sirmon等,2010),但更多关注有形资源及部分无形资源(如技术、品牌等),对难以量化资源(如政策支持、机会窗口等)关注不足。同时,既有资源编排理论视角的研究,往往是在环境相对稳定及可预测情境下展开(尹苗苗和冯心莹,2024),而且实践中许多超大型企业由于资源体系庞杂而影响资源配置效率,但在本文政策要求快、不确定性强、大型企业快速剥离落后产能情境下,资源编排理论同样能为企业实践探索可行路径,体现了该理论在济钢这一大型企业集团在去产能环境高度不确定、资源体系庞杂、难以量化资源并存的二次创业中的关键杠杆作用,这对提升理论解释力度并拓展边界具有积极作用。

3.实践启示

首先,对冗余资源进行有效编排可高效推动企业二次创业过程实现降本增效,帮助去产能背景下关停主业的企业构筑二次创业基础并定位战略方向。本文案例表明,资源编排对二次创业过程前期的困局纾解、中期的机会识别与开发以及后续发展的战略方向定位,均发挥了积极的推动作用。相关企业后续可借鉴济钢经验,结合自身内外部环境、机会条件、资源状况及团队构成等方面的基础情况,探究资源编排对这些要素的组合效应。

其次,二次创业各阶段并非简单“要素堆积”和“顺序发生”关系,各阶段内部及之间均表现出动态演化特征和交叉迭代可能。存续期与快盈期的创业积累为战略定位期的方向确立奠定基础,并在持续迭代中逐步明晰二次创业的战略方向。这表明,去产能背景下企业二次创业既需要关注各阶段内部关键要素及资源积累,又要关注这些积累及其结果对二次创业未来发展可能创造的机会。

最后,强化政府协同,助力去产能企业通过二次创业融入区域经济社会发展。尽管过度干预是我国产能过剩重要成因之一(干春晖等,2015),但强制关停落后产能和重塑新产能依然需要政府深度参与。过剩产能具有地区集聚性特征(杨继东和罗路宝,2018),因此淘汰过程需地方政府根据区域长期规划协同引导落后产能再利用,尤其是在企业二次创业快盈期克服政策壁垒,以及战略定位期各类资源需借势政策保障阶段,政府在引导新产能建设方向上尤为重要。例如,政府可通过跨部门协同机制、资源支持与激励政策、资源共享平台等优化方式,助力去产能企业获取二次创业机会,形成新产业集聚效应,促进地方经济社会的良性协同发展。

4.研究局限与展望

本文揭示了去产能背景下关停主业的企业如何通过资源编排实现二次创业的过程机制,得出的结论具有一定的理论与实践意义。然而由于分析对象聚焦于济钢集团这一大型国有企业,提炼出的过程机制和创业模型对于中小企业的适用性可能相对有限,但在供给侧结构性改革中,中小企业也可能会面临关停主营业务的去产能举措,因此未来研究可进一步聚焦于去产能情境下中小企业的二次创业研究。同时,本文基于去产能引发的大量资源得以释放和重新利用的实践现象,选取了资源编排视角对二次创业活动进行了分析,未来可以进一步拓展分析维度与研究视角,从政府、生态等多维角度对去产能情境下的二次创业退出机制进行深入挖掘,以构建更加系统、多元的退出机制,以供理论借鉴与实践参考。

转载请注明来自海坡下载,本文标题:《前景优化(去产能背景下企业如何腾笼换鸟从资源编排到二次创业基于济钢集团的案例分析)》

每一天,每一秒,你所做的决定都会改变你的人生!

发表评论

快捷回复:

评论列表 (暂无评论,22人围观)参与讨论

还没有评论,来说两句吧...