seo优化分析(垂直电商B2C进化三步曲SEO搜索优化指南)

seo优化分析(垂直电商B2C进化三步曲SEO搜索优化指南)

adminqwq 2025-11-28 技术支持 44 次浏览 0个评论

编辑导读:很多人对垂直电商就是将一个品类的商品陈列在一起,实际上除了商品之外,在专业、服务、以及满足消费者需求等方面,也需要做到垂直化。保证服务专业化以及差异化成为了很多垂直电商的护城河和堡垒,本文作者对其SEO搜索展开分析,与你分享。

垂直电商B2C进化三步曲——SEO搜索优化指南一、“垂直”的来源与定义

随着大平台的电商统治结构逐渐成型,电商行业的创业者们也往往选择从垂直领域入手,逐步陷入价格战泥潭,2016年风靡全美的零食类垂直电商Snackoo CEO Baylor Wei。

在垂直电商领域,有一个很容易陷入的误区,以为将一个品类的商品陈列在一起,就做到了“垂直”。

除了商品之外,在专业、服务、以及满足消费者需求等方面,也需要做到垂直化。随着在线消费不断向手机端转移,并与社交平台逐步结合,用户对“个性化”的需求正在增长,再加上大数据在电商各个层面的应用,保证服务专业化以及差异化,也成为了许多垂直电商的护城河与堡垒。

二、市场分析

垂直电商在价格和渠道上跑不赢综合类的电商平台,平台电商体量大、渠道广、在议价方面更有优势,或者用户也不清楚自己的购物需求,可以利用大数据分析,人性化的内容去吸引他们,为他们提供最佳的购物方案,创造购物需求,

垂直电商B2C进化三步曲——SEO搜索优化指南

(电商发展历程示意图)

1. 购买频率与转化

PGC(Professional Generated Content)专业生产(视频网站)、专家生产,用来泛指个性化、视角多元化、传播民主化、社会关系虚拟化,相对部份产品类目,用户生命周期非常短,即主要为一次性顾客,这意味着垂直B2C的营销费用很高,因为每次都是开拓新用户,而综合B2C发展到一定阶段,就侧重于老客户营销,投入低更容易量化;

从商品耐用性维度,像手机、数码、家具等属于持久用品,用户购买频率低,对于购买频率低的垂直电商品类,用户一般是新用户,买一次选择一次商家,要让用户购买时想到你,还要从竞争对手那里夺用户,就得不停地推广、加大营销力度。同时这类商品一般是大额的理性购买,用户倾向于比价,垂直电商因为供应链的规模限制,很难具备综合电商的低成本优势带来的价格竞争力,如(尚品宅配\索菲亚)全屋定制类品牌商。

垂直电商B2C进化三步曲——SEO搜索优化指南

(商务系统架构示意图)

2. 垂直平台招商

垂直电商的平台招商,比起综合电商要难得多,因为人流量限制,你很难一开始就给别人带来可观的收益,一般都是依托于一个海量用户渠道。

垂直电商的出现,可能是基于传统零售出身,认为基于已有的采购、仓储及行业经验,可以将零售渠道顺利扩展到线上;专业化经营,将会有更好的服务质量和运营效率,以及带给消费者更全的品类和更低的价,寻找一个特定的用户群;

垂直电商B2C进化三步曲——SEO搜索优化指南3. 数据驱动,品牌化,全球化

数据驱动是未来垂直电商最重要的特质之一,它将帮助垂直电商真正完成与用户的深度接触,增强用户黏性,ROI:(访客量X转化率X客单价=销售额);转化率是极为重要的一环,而数据的介入,则可以对它有着极大的正面影响。比如通过分析Bounce Rate(跳出率)与Exit Rate(退出率),商家可以了解到用户为什么很快跳出和离开,再结合其他指标,商家能够通过优化网站架构及内容,提高用户的参与度,最终影响到转化率;

垂直电商B2C进化三步曲——SEO搜索优化指南

(ER模型示例图)

4. 发展精细化运营

以品质和服务为重,进行差异化创新,产品的专业化是垂直电商的首要优势,为了吸引用户、提高用户粘性,企业应注重产品质量和服务水平的提升,重视品牌营销,构建与供货商、服务商共赢的产业链,打造核心竞争力,避免掉入短期化的同质、低价竞争陷阱,垂直电商在经历了初期的黄金发展期后,在电商巨头的挤压与自身缺陷双重因素之下,行业发展艰缓,面临巨大挑战,但机遇与挑战是共存的,顾客的需求不仅是看到某个品类的集中展示和更低的价格,同时还要更多专业的服务,产品安全独特,售后服务完善,才能在品牌营销上取得长远发展;

垂直电商B2C进化三步曲——SEO搜索优化指南

(垂直电商结构示例图)

三、SEO简介

搜索引擎优化(Search engine optimization,简称SEO),指为了提升网页在搜索引擎自然搜索结果中(非商业性推广结果)的收录数量以及排序位置而做的优化行为,这一行为的目的,是为了从搜索引擎中获得更多的免费流量,以及更好的展现形象。而SEM(Search engine marketing,搜索引擎营销),则既包括了SEO,也包括了付费的商业推广优化。

SEO自从1997年左右出现以来,逐渐分化成两类SEO行为:一类被称为“白帽SEO”,这类SEO起到了改良和规范网站设计的作用,使之对搜索引擎和用户更加友好,并从中获取更多合理的流量。搜索引擎鼓励和支持“白帽SEO”。另一类被称为“黑帽SEO”,这类SEO行为利用和放大搜索引擎的策略缺陷(实际上完美的系统是不存在的)获取更多用户访问量,而这些更多的访问量,是以伤害用户体验为代价的,所以,面对后一种SEO行为,搜索引擎会通过一些策略进行遏制;

垂直电商B2C进化三步曲——SEO搜索优化指南

(搜索引擎优化指南)

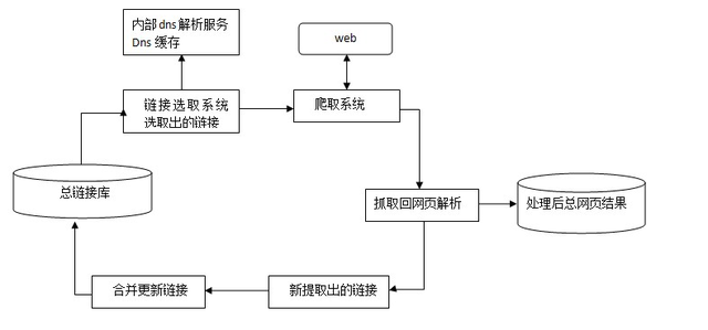
四、SEO搜索引擎工作原理

关于搜索引擎的工作原理,其实已经很普及,但随着科技的进步、互联网业的发展,各类搜索引擎都发生着巨大的变化,并且这些变化都是飞快的,分别为:抓取建库;检索排序;外部投票;结果展现,

如何有效的获取并利用这些信息是搜索引擎工作中的首要环节,数据抓取系统作为整个搜索系统中的上游,主要负责互联网信息的搜集、保存、更新环节;

垂直电商B2C进化三步曲——SEO搜索优化指南向搜索引擎传递相关性信息:除了通过TITLE、页面关键词、H标签等对网页内容进行判断外,还会通过锚文本进行铺助判断。使用图片作为点击入口的超链,也可以通过alt属性和title标签向引擎传达指意。提升排名:搜索引擎虽然降低了对超链的依赖,但对超链的识别力度从未下降,制定出更加严格的优质链接、正常链接、垃圾链接和作弊链接标准。对于作弊链接,除了对链接进行过滤清理外,也对链接的受益站进行一定程度的惩罚。内容分享,获取口碑:优质内容被广泛传播,网站借此获得的流量可能并不多,但如果内容做得足够,也可以树立自己的品牌效应;垂直电商B2C进化三步曲——SEO搜索优化指南

(SEO构造示例图)

本文由 @小镊子 原创发布于人人都是产品经理,未经作者许可,禁止转载。

题图来自Unsplash,基于CC0协议。

转载请注明来自海坡下载,本文标题:《seo优化分析(垂直电商B2C进化三步曲SEO搜索优化指南)》

每一天,每一秒,你所做的决定都会改变你的人生!

发表评论

快捷回复:

评论列表 (暂无评论,44人围观)参与讨论

还没有评论,来说两句吧...