文 | 国家法官学院 张家珠
作为区块链技术发展的产物,加密数字货币因其技术稳定性和价值传输效用被推崇。因技术本身存在的风险与应用中产生的乱象,加密数字货币监管饱受争议。我国对加密数字货币采取强监管的政策。2013年12月,五部门发布《关于防范比特币风险的通知》,首次系统性地提示比特币风险,要求交易所履行反洗钱义务并抑制投机活动。针对2016年下半年加密数字货币复苏势头猛烈的情况,2017年上半年,央行直接干预三大交易所并限制提币,防范资本外逃;同年9月,七部委发布《防范代币发行融资风险的公告》,叫停首次代币发行(ICO)并关停交易平台。2021年发布的《关于进一步防范和处置加密数字货币交易炒作风险的通知》将相关业务活动定性为“非法金融活动”,全面禁止。2024年,中国人民银行发布的《中国金融稳定报告(2024)》在重申加密资产相关风险和国内禁止性政策的同时,展现出对全球加密资产发展趋势更深入的认知和更务实的关注。报告强调,需“深化对加密资产风险的识别、评估和预警,加强穿透式监管,防范风险跨境传染共振”。这折射出一种更加精细化、国际化的风险管理视角。本文认为,对加密数字货币的敏捷监管方式既可以密切关注发展态势、鼓励创新,又可有效管控国际国内风险,推动加密数字货币在风险可控前提下融入金融市场。
一、从强制到协同:敏捷监管框架的提出
传统粗放式的加密数字货币监管主要表现为笼统的政策监管难以满足精细化监管的多元需求,且面临一系列挑战。一方面,粗放式监管受制于科层式管理体制,采取集中人力、物力、财力方式进行有组织、有目的的监管,但缺乏系统性、常态性,无法实现效果的长期与持久。另一方面,如果只采用连续性瀑布式的监管,模式确定,因循守旧,则无法应对日新月异的社会发展。在新的监管需求下,僵化割裂、事后监管的传统监管模式面临适用困境。相比之下,作为一种新兴监管范式,敏捷监管倡导合作共治、快速反应、灵活协调等理念,具有区别于风险治理的全面性、适应性和灵活性特征,成为加密数字货币监管转型的重要思路。
“敏捷”一词的定义包括快速应对和良好协调的能力。它以其快速应变、持续改进的特征成为产品和服务开发的工具,能解决许多常见的开发问题。敏捷型的组织,可以快速、灵活应对意外的挑战、事件和机会。“敏捷”的经验被应用于社会治理,逐渐形成以灵活反应、精准对接、多元参与、自主激活为原则的敏捷治理范式。敏捷治理(Agile Governance)是对传统治理的改良,其目的在于将治理理论由一种相对模糊的理念转变为一种真正具有可操作性的实践方案。敏捷监管作为敏捷治理的子概念,以新冠肺炎疫情防控期间的敏捷监管实践为典型应用。
敏捷监管方案与加密数字货币的监管需求不谋而合,它能够推动加密数字货币形成链上监管,重新协调监管机构与被监管人之间的关系,打破科层壁垒,形成完整的监管闭环,从而使监管关系从“零和博弈”走向合作协同,使监管手段从强硬走向轻缓,推动监管结构的创造性变革。敏捷思维在加密数字货币监管上的应用并不是对传统强监管模式的完全否定,而是对其执行过程的创新与优化。敏捷监管的核心要义是针对内外部环境的动态变化和不确定性,利用大数据分析平台测算风险,统筹各机构的监管关系,实现对公民诉求的快速响应。在面对变化莫测的内外部风险因素时,加密数字货币监管应采用敏捷思维,使监管范围更易“由点及面”,能够有效应对加密数字货币整个风险链条的快速发展和演化。
二、加密数字货币敏捷监管三层框架的设计
加密数字货币的技术特性与风险结构要求监管体系具备分层协同、动态适应的特征。为此,构建由国家主导、地方协同、平台执行的敏捷监管三层框架,可有效实现从宏观政策制定到微观交易行为的全方位覆盖。
(一)第一层:国家层面的统筹与规制
加密数字货币敏捷监管通过动态响应机制有效防控金融风险,提升监管主体适应环境变化的能力。当前,敏捷监管理念已经应用在人工智能治理领域,但若将敏捷监管理念用于加密数字货币监管,则需重构监管框架。
1. 监管主体协同共治机制
由于加密数字货币依托去中心化网络运行,其风险具有跨域性和不可预知性,单一国家监管难以实现全覆盖。敏捷监管的核心在于建立多级监管主体协同机制,形成全流程风控闭环,平衡不同利益相关方诉求。
传统的加密数字货币监管依赖法律与政策的刚性约束,但在加密数字货币立法滞后的背景下,被动式政策调整往往存在响应迟滞与执行矛盾等问题。敏捷监管虽可降低沟通成本,但需解决跨主体权责分配问题。为减少协同摩擦,国家监管机构应发挥主导作用:作为核心算法规则制定者与全局数据管理者,其职能包括协调国家监管机构分工、设定交易平台合规标准、审核地方监管数据模型,并基于司法实践动态优化监管规则。
在此过程中,国家需强化统筹能力,推动构建“国家主导—地方协同—平台执行”的监管生态,即交易平台承担一线监管职责,将公民交易行为纳入治理体系,构建自上而下的监管链条。
2. 弹性化制度设计
敏捷监管的实操性依赖于制度柔性。一方面,需建立国家与地方监管的实时协同机制,通过智能算法实现风险初筛与决策联动;另一方面,针对投资者差异化需求,构建分层人工干预通道。通过自上而下的三级响应机制,实现全流程动态监管,确保风险处置精准度。
区别于追求“零风险”的传统强监管,敏捷监管承认监管环境的动态演化特性(如区块链扩容导致的交易模式变化),强调制度弹性。在加密数字货币领域,技术迭代速度远超立法进程,采用“一事一议”的规则生成机制比固化的法律条文更具适应性。敏捷监管应在法律框架下,通过动态规则协商机制快速响应新型风险,满足多元主体诉求。
3. 使用“监管沙盒”对交易平台进行准入性测试
英国金融行为监管局(FCA)于2016年首创监管沙盒(Regulatory Sandbox)。沙盒(Sandbox)原为计算机领域的术语,用于为一些来源不可信、具备破坏力或无法判断程序意图的程序提供实验环境。监管沙盒旨在对被监管主体的底线标准、模式方案、安全性进行准入性测试,确保通过准入性测试的交易平台没有潜在风险。
监管沙盒在监管方面具有较大的潜在可开发性。当前,中国在加密数字货币领域借鉴沙盒模式,具有必要性与可行性。其一,政策转型需求。在现行交易平台禁令背景下,沙盒可作为从“全面禁止”转向“有条件开放”的过渡工具,实现风险可控的市场准入。其二,法律滞后性补偿。在金融科技领域,法规不完备的情况长期存在,特别是在诸如数字资产行业尚未形成稳定的商业模式,很难制定一部具有针对性的完备法律。监管沙盒可以在测试期间适当降低某些监管要求,寻求驾驭风险的最佳方法,对法律的不完备性是极有益的补充。通过准入性测试的交易平台,国家将授予其临时性牌照,可以合法进行加密数字货币相关业务。监管沙盒模式也促进了有意向进入市场的交易平台进行合规性整改。在数字货币交易市场,交易平台的合规运营是保证数字金融秩序稳定的基石。交易平台公平公正的态度,也有利于加强投资者对加密数字货币的信心,有利于行业向更加规范的方向发展。
(二)第二层:地方监管机构的执行与监督
地方金融监管机构的优势在于专业性与响应效率。其职责是利用金融监管经验结合链上数据分析技术,对加密数字货币违规行为进行实时风险感知与干预。从行政职权看,地方监管机构可通过公权力授权交易平台实施合规监管。
1. GEC周期风险防控体系
传统监管侧重事后处理,而加密数字货币监管需转向“事前—事中—事后”全周期监管。地方金融监管机构应依据产生(Generation)、兑换(Exchange)、流通(Circulation)的三个阶段(即GEC周期)构建风险防控体系。在产生阶段,地方金融监管机构要监控如虚假白皮书、退出骗局等ICO项目风险及恶意“挖矿”行为,如占用用户资源的加密“挖矿”程序等。在兑换阶段,重点检测洗钱活动,主要包括跨链资金转移、混币服务等,并采用嵌入式规则与机器学习模型(如随机森林、图神经网络)分析异常交易。在流通阶段,追踪匿名交易,通过地址聚类技术(多输入规则、社区检测算法)和智能合约漏洞检测(形式化验证、静态分析)识别风险。如此,地方金融监管机构可以较快且精准地采取监管措施,有效阻止风险的传播与扩大(见图1)。

图1 地方金融监管机构监管图
2. 地方金融监管机构对交易平台的授权与监管
地方金融监管机构作为法定监管主体,通过行政授权赋予加密数字货币交易平台部分监管职能。行政权力的介入强化了监管规则的可执行性。交易平台作为技术受托方,相比监管机构具备更强的数据处理能力和实时响应优势,成为风险防控的实际执行者。平台需将监管机构设定的规则转化为算法指令,通过监测交易地址关联性、资金流向异常模式(如混币行为)等指标,动态识别洗钱、诈骗等风险。一旦触达风险阈值,系统自动触发预警及干预机制。
鉴于交易平台的营利属性,地方金融监管机构需严格约束其合规运作:一方面,设置监管沙盒模式进行准入审核及动态审查,防范平台失职或参与犯罪;另一方面,建立全流程监控机制,如“了解你的客户”(KYC)验证、可疑交易上报等,强制平台履行反洗钱义务并督促其保障系统安全与投资者教育。地方监管机构同时承担投资者权益救济责任,在算法误判导致权益受损时提供申诉渠道,平衡技术效率与公平性。
(三)第三层:链上监控节点的监管架构
鉴于我国境内加密数字货币交易平台已被清退的现状,前述的“交易平台”应理解为更广义的“链上数据监控节点”或“具备链上数据分析能力的监管前端”。这类节点或前端具有技术性优势,作为加密数字货币链上交易活动的监控入口,可实时追踪整个交易过程并获取公开的区块链账本数据。针对监管目的,监管前端可部署先进的监测算法,依靠区块链数据公开性形成监管的数据库来源。在监管前端内部,依据国家政策制定的规则细化具体的监管指标(如异常交易模式识别、地址聚类关联、混币服务检测、去中心化金融协议风险监控等),以循环迭代方式形成加密数字货币监管制度的“骨架”。这一设计可以保证加密数字货币监管的灵活性与场景适应性。结合监管前端的优势与职责,链上监控节点监管架构可划分为“链上监控内控机制”与“动态风险数据清单”两个模块。
1. 链上监控内控机制构建
敏捷监管模式可深度融合链上数据分析技术为制度赋能。区块链账本的公开透明性使其适合作为防范和处置加密数字货币风险的数据基础。在交易过程监测阶段,应用地址聚类(如多输入启发式、找零规则、基于机器学习的实体识别)、异常交易检测(如基于复杂网络分析、机器学习模型识别混合服务、勒索软件地址、钓鱼诈骗模式)、交易溯源可视化等技术,实时监控链上交易行为,形成海量的动态风险数据清单,在出现异常情况时及时预警并启动后续调查。
区块链本身作为不可篡改的交易记录载体,为监管提供了可信的数据源。链上数据分析技术(如图网络分析、机器学习模型、模式识别算法)则是从海量的公开数据中提取风险信息的关键。监管前端作为独立运行的监控节点或系统,可实时扫描和分析区块链网络的数据及操作动向,对识别出的高风险模式(如符合洗钱特征的资金流、与已知非法地址相关联的交易、智能合约漏洞利用行为等)进行标记和预警,有利于维护金融秩序稳定和投资者权益(见图2)。

图2 链上监控内控机制
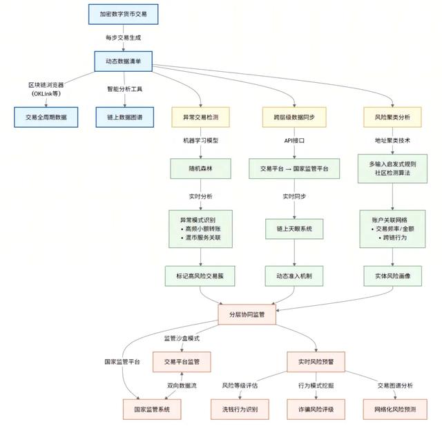
2. 动态风险数据清单管理
动态数据清单在链上监控节点运行过程中发挥关键性作用。英国作为加密数字货币监管的先行者之一,在“监管沙盒”模式下通过链上数据分析平台(如Chainalysis、Elliptic等)实现对交易行为的实时监测与风险评估。在敏捷监管模式下,加密数字货币交易每进行一步,都会形成完整的动态数据清单。依托区块链浏览器(如OKLink)和智能分析工具,监管机构可分层获取交易全周期数据,实现从国家层面到交易平台的协同监管。动态数据清单是对交易过程数据的完整记录。传统模式下,基于静态规则的特征提取(如预定义洗钱规则)存在滞后性,难以应对新型犯罪手段(如跨链混币、去中心化金融洗钱)。
动态数据的实时分析能明显提升风险研判精度,具体表现为以下三个方面。其一,智能化的异常交易检测。通过机器学习模型(如随机森林、图神经网络)对链上交易流进行实时分析,识别异常模式(如高频小额转账、混币服务关联地址),并自动标记高风险交易簇。其二,跨层级数据同步机制。交易平台通过应用程序编程接口(API)将链上数据实时同步至国家监管平台(如“链上天眼”),实现从全面禁止到动态准入的监管转型。其三,多维度风险聚类与预警。基于地址聚类技术(如多输入启发式规则、社区检测算法)构建账户关联网络,结合交易频率、金额、跨链行为等特征,对风险实体进行画像建模,实现从单点监控到网络化风险预测的跃升。
动态数据清单通过融合交易图谱分析与行为模式挖掘,对账户持币分布、交易活跃度及关联对象进行动态聚类,精准识别洗钱、诈骗等风险等级,为实时风险预警提供数据基石(见图3)。

图3 动态数据清单形成图
三、加密数字货币敏捷监管三层框架协调
加密数字货币的监管不仅需要国家、地方监管机构和交易平台各司其职,还需要进一步协调三者之间的职能关系,调和平台营利与监管利益,从而实现真正系统化、多维度的协同治理。
(一)国家与地方监管机构的职能协同
加密数字货币的合规化需依托国家与地方监管机构的协同。二者作为行政主体目标一致,都希望通过动态风险防控平衡金融安全与创新,实现公共利益最大化,但职能存在差异。国家层面具备政策制定与跨域协调优势,而地方金融监管机构熟悉区域市场动态,但受限于技术资源,仅能进行局部数据分析。这种差异恰恰构成敏捷监管的弹性基础:国家机构主导规则制定与跨区协调,地方机构负责属地化风险监测与响应,形成“中央统筹—地方执行”的分工模式。技术赋能可弥合层级间数据鸿沟,通过动态数据清单实现风险与价值的精准平衡。
(二)平台营利与监管利益的调和
加密数字货币敏捷监管本质上是构建一种“国家主导—地方监督—平台执行”的全面监管框架,利用不同层级的监管优势,构建事前预防、事中监管与事后应对相结合的适应性治理机制。进行全流程持续化监管的关键在于解决数据共享矛盾与责任分配问题。具体来说,一方面,交易平台通常掌握实时链上数据,而监管机构在数据获取方面需兼顾隐私保护与合规要求,二者之间存在一定张力。平台在商业利益的驱动下,可能对数据开放持审慎态度;而监管机构为构建动态风险数据清单,又依赖于一定范围的数据协同。另一方面,平台在商业利益与社会责任间也需进一步统筹。因此,有必要通过监管沙盒准入机制、数据分级共享协议等制度安排,引导平台积极履行合规义务。同时,地方监管机构可提供技术转化支持,协助将原始数据转化为可用于监管分析的结构化特征数据。从长远制度建设角度看,应推动建立算法监管共识框架:由国家层面设定数据使用的基本规范,地方层面负责监督平台执行,平台通过应用程序编程接口输出风险指标。该机制有助于在监管效能与市场活力之间取得可持续平衡,逐步形成公私协作、权责清晰的治理生态。
四、结 语
加密数字货币的敏捷监管有望成为动态、协同的新型治理范式,以此引领金融监管工具箱的“战略升级”。面对加密数字货币风险与价值交织的复杂图景,传统的监管模式往往力不从心。本文提出的“国家主导—地方协同—平台执行”敏捷监管三层框架,正是为了系统回应这一治理挑战。尽管其实施路径与协同机制仍在探索中,但该框架所倡导的“数据驱动、层级协同、法技融合”核心原则,已展现出构建弹性监管生态的基础性价值,有望在未来数字金融治理的规则体系中占据关键位置。
敏捷监管与监管沙盒、动态清单等工具的综合运用,将在监管机构与加密数字货币生态之间架设起双向互信的桥梁。它既强化了公权力对去中心化金融的穿透能力,也为技术创新划定了安全的试验场。加密数字货币监管模式的演进,不仅关乎金融安全与市场秩序的维护,更将在深层次上重塑国家、市场与技术之间的互动关系,其意义已然超越监管本身,为数字时代的金融治理现代化提供了具有前瞻性的可行性方案。
(本文刊登于《中国信息安全》杂志2025年第8期)
转载请注明来自海坡下载,本文标题:《优化敏捷(敏捷监管加密数字货币动态监管新方案)》
京公网安备11000000000001号
京ICP备11000001号
还没有评论,来说两句吧...