滁州网站建设运营公司(滁州一国企公开招聘今日起报名)

滁州网站建设运营公司(滁州一国企公开招聘今日起报名)

adminqwq 2025-11-23 招贤纳士 41 次浏览 0个评论
滁州一国企公开招聘!今日起报名!明湖新区下属国企公开招聘

按照市委、市政府要求,明湖新区作为建设集文化、旅游、康体、商务、办公为一体的特色功能新区,致力打造滁州城市建设新名片、产城融合新高地、生态环境新标杆、社会治理新试点。滁州市明湖建设发展投资有限责任公司是属明湖新区管理的国有企业,主要业务涉及投资、融资、公共设施管理、工程建设、地产开发、场馆运营等职能。为保障公司运行,现面向社会公开招聘。

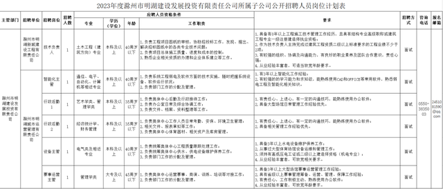
一、招聘计划

滁州一国企公开招聘!今日起报名!

二、招聘条件

招聘对象除满足岗位要求条件之外,还必须符合以下条件:

(一)具有中华人民共和国国籍;

(二)遵守宪法和法律;

(三)具有良好的品行;

(四)岗位所需的专业或技能条件;

(五)适应岗位要求的身体条件。

有下列情形之一的人员,不得报考:

(一)在读的全日制普通高校学生;

(二)现役军人;

(三)经人力资源社会保障部门认定具有考试违纪行为且在停考期内的人员;

(四)曾因犯罪受过刑事处罚的人员和曾被开除公职的人员、受到党纪政纪处分期限未满或者正在接受纪律审查的人员、处于刑事处罚期间或者正在接受司法调查尚未做出结论的人员。

三、招聘程序

本次公开招聘按照以下步骤组织实施:

(一)报名

本次招聘采用网上报名方式。

1.报名时间:2023年2月27日至2023年3月5日24时,逾期报名视为无效。

2.报名方式:应聘人员须提交以下报名资料扫描件至指定邮箱(2451081590@qq.com)。

(1)报名材料:报名登记表(写明工作经历)、身份证、学历和学位证书、职称证书、 执业资格证书、获表彰证书等证明材料(按顺序扫描至一个PDF文件中)。

(2)报名人员每人限报1个专业岗位。

(3)本次招聘不收取任何报名费用。

(4)报考人员填写的信息必须与本人实际情况、报考条件和所报考的岗位要求相一致。凡弄虚作假或虽通过资格审查但实际情况与报考条件规定不符的,一经查实,取消资格,并通报至相关部门,按规定处理。

(5)招聘岗位规定的专业要求等有关资格条件方面的问题,由招聘单位负责解释。

(二)招聘过程

1.资格筛选

报名截止后,招聘单位对报名人员进行资格筛选,资格筛选后由招聘单位在3月8日前电话通知面试人员,没有进入面试的不再另行通知。

2.面试

面试主要考察应试者综合理论水平、专业业务能力、语言表达能力、逻辑思维能力等。面试满分为100分(合格线70分)。按照应试人员的面试成绩,由高分到低分顺序与岗位招聘数按照1:1进入考察。

3. 考察

考察由招聘单位组织,考察内容主要包括核实被考察对象报名资格条件(各项学历证书、资格证书、工作经历是否真实)、思想政治表现、道德品质、业务能力、工作实绩(学业成绩)等方面的情况。考察通过谈心谈话、广泛听取意见、查阅相关档案资料等方式,最终按1:1比例等额确定体检人员。

4. 体检

体检工作由招聘单位组织,体检标准参照《公务员录用体检通用标准(试行)》执行。体检费用由招聘单位负责。

对体检或考察出现缺额的,招聘单位可按照程序和时限确定递补人员。

5.公示

具体拟录用人员名单将在相关部门媒体网站进行公示,接受社会监督。

四、录用管理和待遇

(一)录用手续

公示期满合格人员,招聘单位按照有关规定办理录用手续。拟录用人员未按期到岗的,视为自动放弃录用资格。

(二)录用待遇

采取企业化用工方式,对录用人员实行合同管理。试用期3个月,试用期工资按照公司薪酬制度执行。试用期结束经考核合格后转为正式聘用人员,由公司进行定岗、定薪,考核不合格不予聘用。每年年底由聘用单位组织年度考核,根据考核结果调整工作岗位和工资报酬,考核不合格者解除劳动关系。

咨询电话:0550-3835003,

监督、举报电话:0550-3835537,

(滁州市明湖建设管理服务中心,工作日上午9:00-11:30、下午2:30-5:30)

下载查看《报名登记表》

↓↓↓

来源:i明湖

初审:龙晓燕

审核:胡文峰 审签:计芳

投稿邮箱:czrbxmt@126.com

小编上班摸不了鱼下班也吃不起鱼生活过得好不好全靠大家的滁州一国企公开招聘!今日起报名!滁州一国企公开招聘!今日起报名!

转载请注明来自海坡下载,本文标题:《滁州网站建设运营公司(滁州一国企公开招聘今日起报名)》

每一天,每一秒,你所做的决定都会改变你的人生!

发表评论

快捷回复:

评论列表 (暂无评论,41人围观)参与讨论

还没有评论,来说两句吧...