满洲里关键词seo排名(跨境综试区 全国跨境电子商务综合试验区分析连载满洲里市)

满洲里关键词seo排名(跨境综试区 全国跨境电子商务综合试验区分析连载满洲里市)

adminqwq 2025-11-21 公司介绍 50 次浏览 0个评论

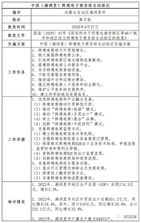
中国(满洲里)跨境电子商务综合试验区

截至2022年底,国家批复的跨境电子商务综合试验区城市合计七批,165个城市(区域)。经过杭州跨境综试区的先行先试及第二、三批综试区城市的在跨境电子商务企业对企业(B2B)方式相关环节的技术标准、业务流程、监管模式和信息化建设等方面先行先试,为后期批复的综试区城市提供可借鉴、可落地的一揽子服务方案,更好地推动跨境电子商务产业健康发展,实现新模式新业态的稳步发展。

第五批跨境电子商务综合试验区要复制推广前四批综合试验区成熟经验做法,推动产业转型升级,开展品牌建设,引导跨境电子商务全面发展,全力以赴稳住外贸外资基本盘,推进贸易高质量发展。同时,要保障国家安全、网络安全、交易安全、国门生物安全、进出口商品质量安全和有效防范交易风险,坚持在发展中规范、在规范中发展,为各类市场主体公平参与市场竞争创造良好的营商环境。

第五批跨境电子商务综合试验区按照鼓励创新、包容审慎的原则,坚持问题导向,加强协调配合,着力在跨境电子商务企业对企业(B2B)方式相关环节的技术标准、业务流程、监管模式和信息化建设等方面探索创新,研究出台更多支持举措,为综合试验区发展营造良好的环境,更好地促进和规范跨境电子商务产业发展壮大。要进一步完善跨境电子商务统计体系,实行对综合试验区内跨境电子商务零售出口货物按规定免征增值税和消费税、企业所得税核定征收等支持政策,研究将具备条件的综合试验区所在城市纳入跨境电子商务零售进口试点范围,支持企业共建共享海外仓。

第五批跨境电子商务综合试验区分布在雄安新区、大同市、满洲里市、营口市、盘锦市、吉林市、黑河市、常州市、连云港市、淮安市、盐城市、宿迁市、湖州市、嘉兴市、衢州市、台州市、丽水市、安庆市、漳州市、莆田市、龙岩市、九江市、东营市、潍坊市、临沂市、南阳市、宜昌市、湘潭市、郴州市、梅州市、惠州市、中山市、江门市、湛江市、茂名市、肇庆市、崇左市、三亚市、德阳市、绵阳市、遵义市、德宏傣族景颇族自治州、延安市、天水市、西宁市、乌鲁木齐市。

小编将按照上述的城市顺序依次进行分析说明。

今天将对中国(满洲里)跨境电子商务综合试验区进行分析。

一、中国(满洲里)跨境电子商务综合试验区概况

(一)批复时间

2020年04月27日。

(二)批复文号

国函〔2020〕47号《国务院关于同意在雄安新区等46个城市和地区设立跨境电子商务综合试验区的批复》

直达链接:国函〔2020〕47号《国务院关于同意在雄安新区等46个城市和地区设立跨境电子商务综合试验区的批复》.docx

(三)综试区简介

中国(满洲里)跨境电子商务综合试验区坚持新发展理念,将满洲里综试区建设运营融入"一带一路"、供给侧结构性改革、全面推进向北开放和国家重点开发开放试验区建设全局中统筹谋划。

(四)基本原则

坚持经验借鉴与因地制宜相结合。在总结杭州跨境电商综试区成功经验的基础上,围绕满洲里沿边口岸"双关双境"的地缘优势和产业特点,培育跨境电商产业创新集群,打造线上公共服务与线下电商园区联动的跨境电商生态圈。

坚持促进跨境电商与产业融合相结合。突出"出口+进口"双轮驱动,引导国内外企业积极参与,发展 "互联网+外贸" "跨境电商+旅游""跨境电商+中欧班列""跨境电商+互贸出口" "跨境电商+展会"等新模式。

坚持招商引资与本地培育相结合。引进知名电商龙头企业落户满洲里市,培养满洲里市跨境电商骨干企业,把跨境电商项目优先列入满洲里市重点项目给予优惠扶持政策,发挥龙头企业带动行业发展引领作用。

坚持跨境电商与口岸优势相结合。利用满洲里对俄国际枢纽城市的有利区位以及中欧班列、对俄国际邮路等物流优势,大力发展跨境电商航空物流通道、跨境电商陆运通道;利用满洲里综合保税区优势,积极打造跨境电商仓储物流中心,推进境外保税仓建设。

坚持分步实施与稳步推进相结合。分阶段、分步骤对跨境电子商务企业的技术标准、业务流程、监管模式、信息化建设等开展先行先试,对邮政快递、物流、通关、金融、退税等环节进行不断总结完善,保障跨境电商网络安全、数据出境安全、交易安全,积极稳妥推动外向型经济的探索创新和转型升级。

(五)发展目标

依托满洲里毗邻俄蒙区位优势,发挥满洲里国际贸易通道作用,以稳定外贸基本盘为建设目标,以实现外贸产业多元化发展为主攻方向,以完善跨境电商公共服务体系为发展基础,以知名电商企业发挥龙头作用为引擎,集聚综保区、互贸区、合作区和企业自建园区等优势资源,将满洲里打造成为立足俄、蒙市场,辐射东北亚、欧洲以及全球市场的跨境电商进出口集散中心,实现物流、资金流、信息流加速集聚。

经过3年建设实践,力争满洲里跨境电商交易额年均增长率达到50%以上,跨境电商企业数量占外贸运营企业数量达到10%以上,建设跨境电商海外仓3个、边境仓3个;跨境电商服务体系愈加完善,物流基础设施完备,产业结构逐步优化,引导各类跨境电商企业向满洲里综试区集聚,加快构建信息支撑、物流带动、线上线下融合、多部门协调联动的跨境电商监管服务模式。

(六)地市情况

2022年,满洲里市地区生产总值(GDP)实现174.3亿元,增长3.5%。

2022年,满洲里市关区外贸进出口总额551.2亿元,同比增长34.4%。其中,进口319亿元,同比增长35.6%,出口232.2亿元,同比增长32.8%。

2022年,满洲里市户籍总户数为84975户。

跨境综试区: 全国跨境电子商务综合试验区分析(连载)—满洲里市

二、中国(满洲里)跨境电子商务综合试验区实施方案摘要

(一)工作任务

1、跨境电商助力外贸稳增长。

2、做大做强跨境电商主体。

3、打造跨境电商区域仓储物流集散地。

4、搭建跨境电商公共服务平台。

5、夯实跨境电商基础设施。

6、不断完善服务寄递网络。

7、推进海外仓和边境仓建设。

8、强化跨境电商人才培养和创业孵化。

9、维护公平竞争的发展秩序。

10、建立科学的规划发展体系。

(二)工作举措

1、促进跨境电商和产业融合发展。

(1)跨境电商推动外贸转型升级。

(2)推动“跨境电商+旅游”模式。

(3)推动“跨境电商+互贸出口”模式。

(4)树立“跨境电商+展会”品牌。

(5)创新“跨境电商+中欧班列”模式。

2、完善跨境电商监管方式。

(1)建立跨境电商信息共享机制。

(2)加强跨境电商经营主体备案登记管理。

(3)探索制定跨境电商B2B出口业务技术标准、申报流程、监管标准和便利化举措。

(4)复制跨境电商B2C进出口监管流程。

(5)创新跨境电商担保和退货流程。

3、完善跨境电商综合服务功能。

(1)落实外汇管理支持新业态发展政策。

(2)探索线上融资担保方式。

(3)完善跨境电商物流配套建设。

(三)政策支持

1、建立健全政策支撑体系。

2、加大资金支持力度。

3、构建公共服务体系。

4、培育外贸综合服务企业。

5、鼓励线下跨境电商综合园区建设。

6、壮大跨境电商企业主体。

7、成立专班推动招商工作。

8、建设跨境电商O2O体验店。

9、加强发展跨境电商企业物流。

10、推进跨境电商领域创业孵化和人才培养。

11、落实跨境电子商务零售进出口优惠政策。

12、落实跨境电商税收优惠政策。

13、便利跨境电商收付汇业务。

14、推动跨境电商使用人民币计价结算。

15、推行跨境电商先行赔付制度。

16、优化跨境电商融资环境。

17、注重商标、专利等知识产权综合执法工作。

18、加强大数据服务、数据资源整合和数据安全保障。

19、建立跨境电商统计监测体系。

20、发挥厅际联席会议制度作用。

21、其他保障政策措施。

三、中国(满洲里)跨境电子商务综合试验区实施方案

关于“中国(满洲里)跨境电子商务综合试验区实施方案”一键直达:中国(满洲里)跨境电子商务综合试验区实施方案.pdf

在杭州综试区进行先行先试后,商务部等14部门关于复制推广跨境电子商务综合试验区探索形成的成熟经验做法,一键直达:商务部等14部门关于复制推广跨境电子商务综合试验区探索形成的成熟经验做法的函(商贸函〔2017〕840号).pdf

四、中国(满洲里)跨境电子商务综合试验区基本概况表

跨境综试区: 全国跨境电子商务综合试验区分析(连载)—满洲里市

五、跨境电子商务综合试验区评估分析

跨境小课堂——NO.5 跨境电商综试区,详细介绍综试区是什么,综试区是干什么的,及跨境综试区的政策汇总。

跨境小课堂——NO.33 跨境电商综试区的申报、建设,主要详细介绍跨境电商综试区的申请条件、必备载体及建设内容。

2021年跨境综试区的考核评估已经圆满结束,详情请点击:

商务部“2021年跨境电子商务综合试验区评估”结果出炉

2022年商务部跨境综试区的考核评估结果已出,“成效明显”的10个跨境综试区城市出炉,详情请点击:

2022年度跨境电子商务综合试验区商务部综合评估“成效明显”城市情况汇总

针对跨境综试区申报、建设、评估的详情,请参照下面的脑图。

脑图一:跨境电子商务综合试验区申建、考核分析图

跨境综试区: 全国跨境电子商务综合试验区分析(连载)—满洲里市

图源:《跨境电子商务服务总则》

脑图二:跨境电子商务综合试验区建设(商业端+监管端)分析图

跨境综试区: 全国跨境电子商务综合试验区分析(连载)—满洲里市

图源:《跨境电子商务服务总则》

备注:

1、全国跨境电子商务综合试验区分析每周二、周四更新;

2、以上数据来源:政府官网、海关总署等;

3、发布的批次内各跨境电子商务综合试验区城市分析排名不分先后;

4、若上述信息有误或涉及侵权的情况,请联系我们进行修改或删除;

5、图片均来源于网络(备注除外)。

转载请注明来自海坡下载,本文标题:《满洲里关键词seo排名(跨境综试区 全国跨境电子商务综合试验区分析连载满洲里市)》

每一天,每一秒,你所做的决定都会改变你的人生!

发表评论

快捷回复:

评论列表 (暂无评论,50人围观)参与讨论

还没有评论,来说两句吧...