首页
电脑软件
安卓软件
安卓游戏
苹果应用
素材下载
游戏下载
文章中心
风云榜
您现在的位置:
首页
招贤纳士
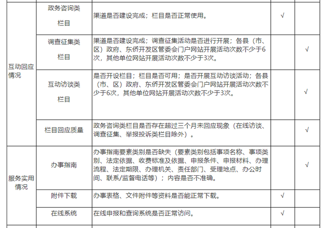
霞浦县网站建设(2020年5月霞浦县政府网站建设管理自查情况表)
adminqwq
管理员
文章
48851
浏览
1822827
搜索
«
2025年11月
»
一
二
三
四
五
六
日
1
2
3
4
5
6
7
8
9
10
11
12
13
14
15
16
17
18
19
20
21
22
23
24
25
26
27
28
29
30
标签列表
这锂换电
(3)
jww制图软件
(3)
牧通人才网
(3)
seo排名规则
(3)
网站排名优化seo
(3)
网站建设seo
(4)
windows10优化
(3)
seo自然排名
(3)
排名seo优化费用
(3)
seo关键词排名
(3)
seo技巧seo排名优化
(3)
北京seo优化排名公司
(3)
谷歌seo快速排名
(3)
惠州seo优化
(3)
北京seo排名
(3)
seo优化排名工具优质商家
(3)
seo优化
(3)
描述
(4)
性价比高的seo优化排名哪家靠谱
(3)
杭州seo优化排名公司
(3)
seo网站
(3)
口碑好的seo排名优化系统
(3)
网站seo排名优化软件推广方法
(3)
分析seo排名
(3)
seo排名优化
(4)
霞浦县网站建设(2020年5月霞浦县政府网站建设管理自查情况表)
adminqwq
2025-11-19
招贤纳士
57 次浏览
0个评论
来源:霞浦县人民政府
4
转载请注明来自
海坡下载
,本文标题:
《霞浦县网站建设(2020年5月霞浦县政府网站建设管理自查情况表)》
本文标签:
霞浦县网站建设
adminqwq
68519篇文章
站点
微博
每一天,每一秒,你所做的决定都会改变你的人生!
相关分类文章
发表评论
取消回复
快捷回复:
评论列表
(暂无评论,
57
人围观)
参与讨论
还没有评论,来说两句吧...
文章目录
还没有评论,来说两句吧...