襄阳网站建设(重磅发布襄阳这项总体规划公示)

襄阳网站建设(重磅发布襄阳这项总体规划公示)

adminqwq 2025-11-17 招贤纳士 288 次浏览 0个评论

为落实《中共中央 国务院关于建立国土空间规划体系并监督实施的若干意见》(中发〔2019〕18号)、《湖北省推进国土空间规划体系建立并监督实施方案》(鄂政发〔2019〕26号)的要求,襄阳市组织开展了《襄阳市国土空间总体规划(2021-2035年)》编制工作。为进一步提高规划的科学性、 可实施性,现进行规划草案公示,热忱期待广大热心市民和社会各界建言献策,共同建设美丽家园。

一、公示时间

2023年4月6日—2023年5月5日

二、公开征求意见方式

1、襄阳市自然资源和规划局网站;

2、:襄阳市自然资源和规划局。

三、公众意见收集途径

1、电子邮件: 285814853@qq.com;

2、邮寄地址:襄阳市胜利街95号襄阳市自然资源和规划局309室规划编制科,邮政编码为441021。(邮件标题或信封封面请注明“襄阳市国土空间总体规划意见建议"字样)。

襄阳市国土空间总体规划【2021-2035】草案(公众征求意见稿)

重磅发布!襄阳这项总体规划公示!

重磅发布!襄阳这项总体规划公示!

PART1

规划范围与规划期限

重磅发布!襄阳这项总体规划公示!

PART2

目标定位与空间战略

重磅发布!襄阳这项总体规划公示!

重磅发布!襄阳这项总体规划公示!

重磅发布!襄阳这项总体规划公示!

PART3

开放协同

融入多层次的区域空间

重磅发布!襄阳这项总体规划公示!

PART4

立足全局

统筹市域空间总体格局

重磅发布!襄阳这项总体规划公示!

重磅发布!襄阳这项总体规划公示!

PART5

生态优先

筑牢生态安全底线框架

重磅发布!襄阳这项总体规划公示!

重磅发布!襄阳这项总体规划公示!

重磅发布!襄阳这项总体规划公示!

重磅发布!襄阳这项总体规划公示!

重磅发布!襄阳这项总体规划公示!

PART6

保护提升

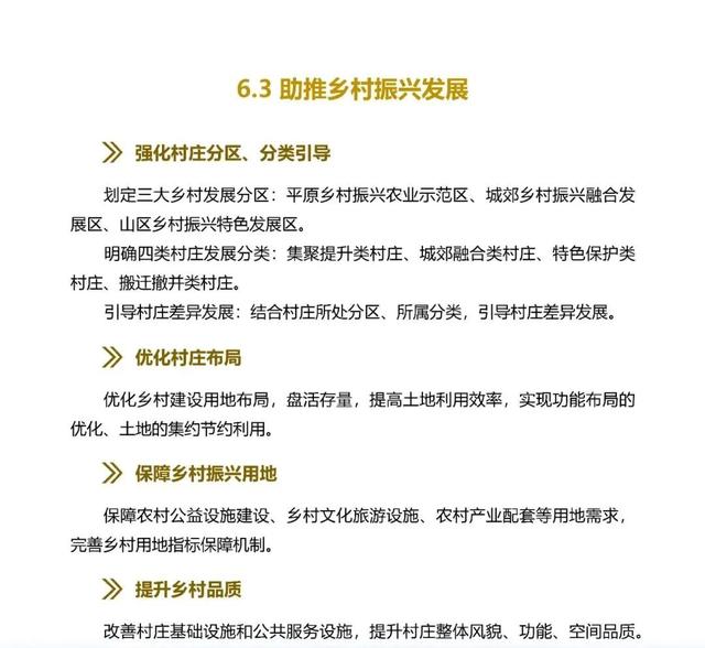
强化耕地保护 助力乡村振兴

重磅发布!襄阳这项总体规划公示!

重磅发布!襄阳这项总体规划公示!

重磅发布!襄阳这项总体规划公示!

PART7

集约高效

引导城镇空间紧凑发展

重磅发布!襄阳这项总体规划公示!

重磅发布!襄阳这项总体规划公示!

重磅发布!襄阳这项总体规划公示!

重磅发布!襄阳这项总体规划公示!

PART8

品质提升

营造宜居宜业幸福家园

重磅发布!襄阳这项总体规划公示!

重磅发布!襄阳这项总体规划公示!

重磅发布!襄阳这项总体规划公示!

重磅发布!襄阳这项总体规划公示!

PART9

强化保障

提升基础设施支撑体系

重磅发布!襄阳这项总体规划公示!

重磅发布!襄阳这项总体规划公示!

PART10

彰显魅力

塑造魅力特色田国土空间

重磅发布!襄阳这项总体规划公示!

重磅发布!襄阳这项总体规划公示!

重磅发布!襄阳这项总体规划公示!

PART11

创新治理

完善规划传导实施保障

重磅发布!襄阳这项总体规划公示!

重磅发布!襄阳这项总体规划公示!

重磅发布!襄阳这项总体规划公示!

内容来源:襄阳市自然资源和规划局

编辑:王晓│校对:杨霞

审核:蔡彦燕

转载请注明来自海坡下载,本文标题:《襄阳网站建设(重磅发布襄阳这项总体规划公示)》

每一天,每一秒,你所做的决定都会改变你的人生!

发表评论

快捷回复:

评论列表 (暂无评论,288人围观)参与讨论

还没有评论,来说两句吧...