2026年3月 第172页
陕西网站建设优先(陕西省成功举办2025年全省网站平台网络举报工作培训班)

陕西网站建设优先(陕西省成功举办2025年全省网站平台网络举报工作培训班)

为进一步提升网络举报工作水平,强化网络空间治理能力,2025年10月10日至11日,陕西省委网信办在西安成功举办全省网站平台网络举报工作培训班。各市(区)委网信办、有关省级部门网络新媒体及属地重点网站平台共计80余名...

集团网站建设公司(西安网站建设公司哪家好2026精选十家优质建站服务商)

集团网站建设公司(西安网站建设公司哪家好2026精选十家优质建站服务商)

# 西安网站建设公司哪家好?2026 精选十家优质建站服务商在当今的商业环境中,拥有一个出色的网站对于企业的发展至关重要。网站不仅是企业展示自身形象、产品和服务的窗口,更是与客户进行沟通和互动的重要平台。随着互联网技...

张北网站建设(风起云涌景色新张家口张北全力推进重点项目建设纪实)

张北网站建设(风起云涌景色新张家口张北全力推进重点项目建设纪实)

【在习近平新时代中国特色社会主义思想指引下———新时代新作为新篇章】张家口新闻网记者王万亮 ■通讯员王英军春日芳菲,新柳吐绿,又是一年项目开工季。纵目张北,一个个重点项目工地建设热火朝天。“早开工、早建成、早见效,着...

疫情后复工优化营商环境(出台服务保障复工复产)

疫情后复工优化营商环境(出台服务保障复工复产)

营商环境没有最好,只有更好。优化营商环境只有进行时,没有完成时。为促进互学互鉴,共同提升进步,11月8日,市发展改革委印发公布《上海市2022年各区优化营商环境优秀案例和良好实践的通知》(沪发改营商〔2022〕7号)...

枣阳网站建设吧(公车半年换8条轮胎最贵900元1条 调查组有文章)

枣阳网站建设吧(公车半年换8条轮胎最贵900元1条 调查组有文章)

来源:中央纪委国家监委网站一辆公车半年竟换8条轮胎?“身边人变成案中人,让我们更加警醒,绝不能触碰纪法红线。”近日,湖北省枣阳市财政局召开党员大会,就南城街道办事处财政所滥发津补贴一案开展警示教育,督促广大党员干部以...

seo关键字排名(seo关键词排名优化中)

seo关键字排名(seo关键词排名优化中)

要想在高权重网站上文章排名比较好得需要做SAO的优化,但究竟要如何做呢?让我们一起看看下面的这一篇文章,这篇文章主要分享关于影响文章排名的因素有哪些的相关内容,大家一起看看吧!...

物流路径的优化(小高分享113物流运输线路优化学习)

物流路径的优化(小高分享113物流运输线路优化学习)

分享兴趣,传播快乐,增长见闻,留下美好!...

扬州市优化办(冲万亿的扬州)

扬州市优化办(冲万亿的扬州)

扬州把一件事坚持了数十年。连续六年,新春首个工作日,扬州和企业家关于优化营商环境的“约定”从未爽约;连续十三年,服务企业的“2号文件”也在新春后如期而至。一座城市把真诚坚持成习惯,把承诺兑现成常态,便是最动人的姿态。...

seo策略分析(深度解析GEOSEOSEM与ASO的区别及企业适用策略)

seo策略分析(深度解析GEOSEOSEM与ASO的区别及企业适用策略)

在当今数字化营销时代,企业为了提升品牌知名度、吸引潜在客户并促进销售转化,纷纷采用多种在线营销策略。其中,GEO(生成式引擎优化)、SEO(搜索引擎优化)、SEM(搜索引擎营销)和ASO(应用商店优化)是四种最为常见...

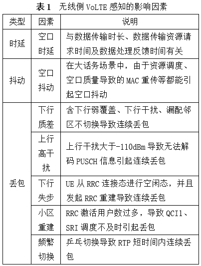
volte优化思路(无线侧提升VoLTE用户语音感知的优化策略)

volte优化思路(无线侧提升VoLTE用户语音感知的优化策略)

摘要VoLTE是在4G网络全IP条件下的端到端语音解决方案,能提供更短的接入时延和更好的语音质量。在建立语音质差模型和分析空口丢包原理的基础上,梳理无线侧VoLTE语音感知的优化流程,对无线侧影响VoLTE语音感知的...