平滑凸优化(GPT5 Pro独立做数学研究)
AI已经能够自主思考并证明新的数学规律了?OpenAI研究人员表示,自己喂给GPT-5 Pro一篇论文,结果模型读完之后得到了新的结论。在凸优化问题当中,GPT-5 Pro针对一个边界问题,给出了比原文更加精确的阈值...
系统优化的题(小升初数学专题智慧过桥统筹优化问题解析)
小升初数学专题:智慧过桥——统筹优化问题解析在小升初数学复习中,过桥问题是一类充满趣味的统筹优化类题目。它不像传统计算题那样直接,而是需要我们像指挥官一样,用最优的策略在限定条件下完成任务。这类题目能有效培养我们的逻...
华为前置自动优化(华为新机今天一打二的操作)
华为最近大事不少哈。先是带来了行业首个「阔折叠」,然后又是鸿蒙电脑首次商用。今天下午,大家等了很久的年度旗舰 Pura 80 系列正式发布。...
分子优化方法(QChem 分子密度泛函计算)
软件简介Q-Chem是由遍及全球的多个研究机构共同开发的从头计算量子化学软件包,涉及的科研机构有35家,分布在美国、英国、德国、澳大利亚、中国和中国台湾地区等国家和地区。最早是由诺贝尔化学奖获得者John. A. P...
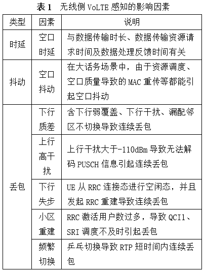
csfb优化(无线侧提升VoLTE用户语音感知的优化策略)
摘要VoLTE是在4G网络全IP条件下的端到端语音解决方案,能提供更短的接入时延和更好的语音质量。在建立语音质差模型和分析空口丢包原理的基础上,梳理无线侧VoLTE语音感知的优化流程,对无线侧影响VoLTE语音感知的...
优化指导语文中考(荥经县召开2025年中考语文复习研讨会)
为科学优化中考语文复习策略,精准把握命题趋势,3月27日,荥经县组织召开2025年中考语文复习研讨会。来自全县各初中的20余名九年级语文教师及教研组长齐聚严道二中,围绕备考重点展开深入研讨。...
人力资源优化工作流程(人效提升从招聘到离职全流程)
人效提升从招聘到离职全流程:中小微企业降本增效的终极答案 你是否经常感到困惑:公司人没少招,活没少干,但利润就是上不去?团队忙忙碌碌,效率却像“挤牙膏”?人才流失如“走马灯”,招聘成本居高不下?这背后,其实是“人效”...
魔方的优化设置大师(优化还是外来的软件好念经)
CFan观点:系统优化的问题是老生常谈,杂志上也介绍了很多如何利用系统自带的组件进行优化的文章。为了节约系统资源,很多人不喜欢使用第三方软件,而是通过自己的技术手动对系统进行优化。但是一些优化项目通过手动方法无法轻易...
win7优化内存(一招搞定Windows 内存优化全攻略)
一、前言不少用户发现,电脑开久了即使没有开太多软件,系统仍然会变卡、响应慢。这其实是因为 Windows 内存管理机制 会被后台程序、缓存、更新服务等长期占用,导致内存“假满”。本文教你几种实用且安全的 内存优化方法...


京公网安备11000000000001号
京ICP备11000001号